VCO che non rispetta la linearità
Moderatori:
carloc,
g.schgor,
BrunoValente,
IsidoroKZ
0
voti
i MOS si accendono e la tensione massima che arriva nel gate e 0,2v (simulato con pspice) ma volendo potrei aumentarla
-

andreacircuit
125 1 9 - Frequentatore

- Messaggi: 110
- Iscritto il: 24 nov 2011, 20:55
0
voti
andreacircuit ha scritto:no il drain dell'NMOS va all' inseguitore come nello schema
Si, volevo scrivere source e ho scritto drain

Allora a me le cose non tornano come dici tu.
Prendiamo questo schema:
Nello schema ho evidenziato i punti A (prima dell'inverter) e B (dopo l'inverter).
Io ragiono in questo modo:
Chiamo Vpos la tensione del punto A quando il comparatore di sinistra ha l'uscita positiva.
Con la tensione del punto A a Vpos, la tensione del punto B vale V- e la tensione Vout aumenta linearmente fino a quando il trigger non raggiunge la soglia e il punto A passa a Vneg e al punto B trovo V+ e la tensione Vout diminuisce.
Facendo due conticini ottengo

Come si vede, e se non ho sbagliato i conti, la frequenza dipende dai valori di V+ e V- del segnale modulante.
Non ho ancora valutato cosa succede al variare della frequenza del segnale modulante, domani se trovo un po di tempo ti posto il risultato.

http://millefori.altervista.org
Tool gratuito per chi sviluppa su millefori.
Tutti sanno che una cosa è impossibile da realizzare, finché arriva uno sprovveduto che non lo sa e la inventa. (A. Einstein)
Se non c'e` un 555 non e` un buon progetto (IsidoroKZ)
Strumento per formule
Tool gratuito per chi sviluppa su millefori.
Tutti sanno che una cosa è impossibile da realizzare, finché arriva uno sprovveduto che non lo sa e la inventa. (A. Einstein)
Se non c'e` un 555 non e` un buon progetto (IsidoroKZ)
Strumento per formule
-

posta10100
5.550 4 10 13 - Master EY

- Messaggi: 4832
- Iscritto il: 5 nov 2006, 0:09
1
voti
Al di là dei conti sulla frequenza che lascio volentieri a
posta10100
avrei alcune osservazioni in ordine sparso...
* lo schema e i valori sono diversi dal primo post, andiamo con quelli correnti?
* il transmission gate con i due MOS mi convince poco... 0.2V di escursione sui gate sono senz'altro pochi per assicurarsi che uno sia interdetto e l'altro bene in conduzione, magari vedi la forma d'onda all'ingresso del buffer seguente....
oppure con un opamp ed un singolo MOS si può fare un amplificatore con guadagno commutabile tra +1 e -1
* la frequenza dipende anche dalle tensioni di saturazione all'uscita del comparatore... cercherei di fissarla meglio, in maniera indipendente dall'opamp
* con 12.5uF sull'integratore ci vogliono 0.5A in uscita dall'opamp per avere 100kHz
... ovviamente non ce la fa...magari invece i 125nF del primo post
* LF411 non è progettato per tensioni di alimentazione così basse... probabilmente non ottieni le specifiche che ti aspetti...
* lo schema e i valori sono diversi dal primo post, andiamo con quelli correnti?
* il transmission gate con i due MOS mi convince poco... 0.2V di escursione sui gate sono senz'altro pochi per assicurarsi che uno sia interdetto e l'altro bene in conduzione, magari vedi la forma d'onda all'ingresso del buffer seguente....
oppure con un opamp ed un singolo MOS si può fare un amplificatore con guadagno commutabile tra +1 e -1
* la frequenza dipende anche dalle tensioni di saturazione all'uscita del comparatore... cercherei di fissarla meglio, in maniera indipendente dall'opamp
* con 12.5uF sull'integratore ci vogliono 0.5A in uscita dall'opamp per avere 100kHz
* LF411 non è progettato per tensioni di alimentazione così basse... probabilmente non ottieni le specifiche che ti aspetti...
Se ti serve il valore di beta: hai sbagliato il progetto!
0
voti
Il funzionamento del circuito è proprio quello.
L'alimentazione di 3.5v l'ho presa dal datasheet ed è la minima alimentazione per LF441
Simulando con pspice con una tensione di 0.2v sul gate, i mosfet funzionano
Per la formula che avevo postato, utilizzando una capacita di 125nf riesco ad avere in corrispondenza di 1V della Vin una frequenza di uscita pari a 10khz
Mettendo una capacità da 12.5nf mi aspettavo una frequenza di 100khz e invece ne ottengo circa 60Khz e quindi non è piu lineare.
Premetto che il circuito l'ho preso dal un libro di testo dove era riportata la formula che ho postato che si avvicina molto alla formula postata da
posta10100.
L'alimentazione di 3.5v l'ho presa dal datasheet ed è la minima alimentazione per LF441
Simulando con pspice con una tensione di 0.2v sul gate, i mosfet funzionano
Per la formula che avevo postato, utilizzando una capacita di 125nf riesco ad avere in corrispondenza di 1V della Vin una frequenza di uscita pari a 10khz
Mettendo una capacità da 12.5nf mi aspettavo una frequenza di 100khz e invece ne ottengo circa 60Khz e quindi non è piu lineare.
Premetto che il circuito l'ho preso dal un libro di testo dove era riportata la formula che ho postato che si avvicina molto alla formula postata da
-

andreacircuit
125 1 9 - Frequentatore

- Messaggi: 110
- Iscritto il: 24 nov 2011, 20:55
0
voti
comunque voglio ringraziarvi per quello che fate, è un ottimo sito per imparare


-

andreacircuit
125 1 9 - Frequentatore

- Messaggi: 110
- Iscritto il: 24 nov 2011, 20:55
1
voti
Ahhhhh 12.5 nF ... nello schema hai messo 12.5uF....
per fare un'analisi senza la sfera di cristallo dovresti postare le forme d'onda a questi nodi
con l'ingresso ad 1V
comunque resto della mia idea...
1) la parte dei MOS non mi convince...
2) alimentato a +/-3.5V le specifiche dell'LF411 saranno diverse(peggiori) da quelle sul datasheet rilevate a +/-15V ed in particolare lo slewrate... prova a integrare un trapezio invece di una quadra
P.S. da che libro proviene il circuito? puoi postare una scansione dell'originale?
per fare un'analisi senza la sfera di cristallo dovresti postare le forme d'onda a questi nodi
con l'ingresso ad 1V
comunque resto della mia idea...
1) la parte dei MOS non mi convince...
2) alimentato a +/-3.5V le specifiche dell'LF411 saranno diverse(peggiori) da quelle sul datasheet rilevate a +/-15V ed in particolare lo slewrate... prova a integrare un trapezio invece di una quadra
P.S. da che libro proviene il circuito? puoi postare una scansione dell'originale?
Se ti serve il valore di beta: hai sbagliato il progetto!
0
voti
il libro è elettronica di Millman (pag. 482)
Per fissare le cose:
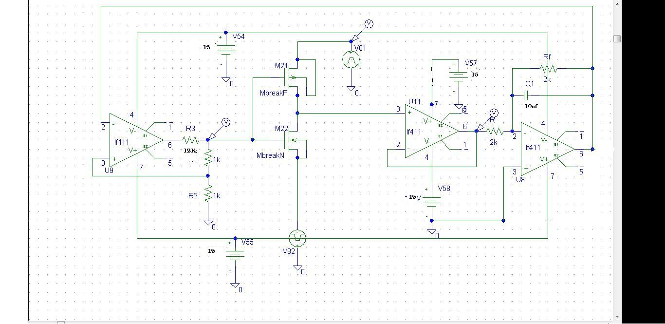
Ti mando il circuito modificato con spice e con i valori che ho utilizzati adesso.
2minuti e ti mando anche le analisi
Per fissare le cose:
Ti mando il circuito modificato con spice e con i valori che ho utilizzati adesso.
2minuti e ti mando anche le analisi
Ultima modifica di
admin il 20 feb 2012, 22:48, modificato 1 volta in totale.
Motivazione: Inserita l'immagine in linea con il testo per evitare lo sconfinamento a destra
Motivazione: Inserita l'immagine in linea con il testo per evitare lo sconfinamento a destra
-

andreacircuit
125 1 9 - Frequentatore

- Messaggi: 110
- Iscritto il: 24 nov 2011, 20:55
0
voti
non riesco a salvare i grafici di spice come immagini per postarle 
-

andreacircuit
125 1 9 - Frequentatore

- Messaggi: 110
- Iscritto il: 24 nov 2011, 20:55
Chi c’è in linea
Visitano il forum: Nessuno e 237 ospiti

Elettrotecnica e non solo (admin)
Un gatto tra gli elettroni (IsidoroKZ)
Esperienza e simulazioni (g.schgor)
Moleskine di un idraulico (RenzoDF)
Il Blog di ElectroYou (webmaster)
Idee microcontrollate (TardoFreak)
PICcoli grandi PICMicro (Paolino)
Il blog elettrico di carloc (carloc)
DirtEYblooog (dirtydeeds)
Di tutto... un po' (jordan20)
AK47 (lillo)
Esperienze elettroniche (marco438)
Telecomunicazioni musicali (clavicordo)
Automazione ed Elettronica (gustavo)
Direttive per la sicurezza (ErnestoCappelletti)
EYnfo dall'Alaska (mir)
Apriamo il quadro! (attilio)
H7-25 (asdf)
Passione Elettrica (massimob)
Elettroni a spasso (guidob)
Bloguerra (guerra)



