Cos'è ElectroYou | Login Iscriviti

ElectroYou - la comunità dei professionisti del mondo elettrico

gestione automatica ventole PC in funzione della temperatura

Circuiti, campi elettromagnetici e teoria delle linee di trasmissione e distribuzione dell’energia elettrica

Moderatori: Foto Utenteg.schgor, Foto UtenteIsidoroKZ

0
voti

[21] Re: gestione automatica ventole PC in funzione della tempera

Messaggioda Foto Utentemarco438 » 5 dic 2011, 13:24

Foto Utentedj8simo6 non ti sembra che sia giunto il momento di postare uno schema in fidocadj (cosa che avresti dovuto fare sin dal primo post)?
Credo che anche gli altri del forum debbano vedere quello che stai facendo senza dover accedere ad un sito esterno e, se del caso, intervenire.
Mi pare che Foto Utenteargento ti abbia gia' invitato a farlo.
marco
Avatar utente
Foto Utentemarco438
37,1k 7 11 13
-EY Legend-
-EY Legend-
 
Messaggi: 16323
Iscritto il: 24 mar 2010, 15:09
Località: Versilia

0
voti

[22] Re: gestione automatica ventole PC in funzione della tempera

Messaggioda Foto Utentedj8simo6 » 5 dic 2011, 13:41

marco438 ha scritto:Foto Utentedj8simo6 non ti sembra che sia giunto il momento di postare uno schema in fidocadj (cosa che avresti dovuto fare sin dal primo post)?
Credo che anche gli altri del forum debbano vedere quello che stai facendo senza dover accedere ad un sito esterno e, se del caso, intervenire.
Mi pare che Foto Utenteargento ti abbia gia' invitato a farlo.

Si lo so e mi scuso ma come detto prima non sono al PC e non posso postare lo schema perché sto mandando i messaggi dal cell.appena arrivo a casa e la prima cosa che faccio
Avatar utente
Foto Utentedj8simo6
-12 2
 
Messaggi: 47
Iscritto il: 4 dic 2011, 13:25

0
voti

[23] Re: gestione automatica ventole PC in funzione della tempera

Messaggioda Foto Utenteargento » 5 dic 2011, 13:47

dj8simo6 ha scritto:collegate alla base del transistor pin centrale


Il pin centrale del BD911 (che è il transistor presente nello schema trovato sul sito) è il collettore e non la base.Controlla bene la piedinatura sul datasheet.

Comunque come anche detto da Foto Utentemarco438 posta il circuito così che chiunque voglia e possa darti una mano può farlo al meglio.
Avatar utente
Foto Utenteargento
245 1 4 8
Stabilizzato
Stabilizzato
 
Messaggi: 425
Iscritto il: 19 mar 2010, 21:10

0
voti

[24] Re: gestione automatica ventole PC in funzione della tempera

Messaggioda Foto Utentealev » 5 dic 2011, 13:59

dj8simo6 ha scritto:Ma mi preoccupo della temperatura all interno del case che porterebbe a fare soffrire gli altri componenti quindi per questo dv controllare le altre ventole separatamente

Mi pare ti sia già stato detto, ma l'unico modo per abbassare la temperatura all'interno del case è evacuare l'aria calda dal suo interno; se vuoi fare una verifica, prova ad aprire leggermente uno dei coperchi del case.
Puoi renderti conto del fenomeno anche accendendo l'aria condizionata in macchina e mantenendo chiuso l'ingresso aria esterna.

argento ha scritto:La versione che ti ho dato è per Windows.Se per caso non avessi Windows qui si parla del programma e vi è la versione per linux (Scaricare FidoCadJ e requisiti tecnici).

Non esistono versioni di FidoCadJ specifiche per Windows oppure Linux; quello che è specifico per sistema operativo è la Java Virtual Machine (JVM oppure JRE) che permette l'esecuzione della medesima applicazione su sistemi operativi differenti.
Avatar utente
Foto Utentealev
5.990 2 9 12
free expert
 
Messaggi: 6283
Iscritto il: 19 lug 2010, 14:38
Località: Altrove

0
voti

[25] Re: gestione automatica ventole PC in funzione della tempera

Messaggioda Foto Utenteargento » 5 dic 2011, 14:23

alev ha scritto:Non esistono versioni di FidoCadJ specifiche per Windows oppure Linux; quello che è specifico per sistema operativo è la Java Virtual Machine (JVM oppure JRE) che permette l'esecuzione della medesima applicazione su sistemi operativi differenti.


Ok grazie per la precisazione! :-)
Con questa mi ha risolto un dubbio che mi girava per la testa da un po di tempo! :D
Avatar utente
Foto Utenteargento
245 1 4 8
Stabilizzato
Stabilizzato
 
Messaggi: 425
Iscritto il: 19 mar 2010, 21:10

0
voti

[26] Re: gestione automatica ventole PC in funzione della tempera

Messaggioda Foto Utentedj8simo6 » 5 dic 2011, 15:07

Adesso sono con mezzo case aperto e non lo chiudero prima di aver fatto il circuito
Ultima modifica di Foto Utentealev il 5 dic 2011, 15:09, modificato 1 volta in totale.
Motivazione: Rimosso quoting inutile
Avatar utente
Foto Utentedj8simo6
-12 2
 
Messaggi: 47
Iscritto il: 4 dic 2011, 13:25

0
voti

[27] Re: gestione automatica ventole PC in funzione della tempera

Messaggioda Foto Utentealev » 5 dic 2011, 15:16

Ok, allora aspettiamo che tu faccia lo schema in FidoCadJ ;-)
Avatar utente
Foto Utentealev
5.990 2 9 12
free expert
 
Messaggi: 6283
Iscritto il: 19 lug 2010, 14:38
Località: Altrove

0
voti

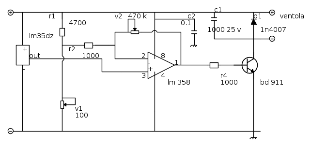
[28] Re: gestione automatica ventole PC in funzione della tempera

Messaggioda Foto Utentedj8simo6 » 5 dic 2011, 19:00



ecco a voi il circuito !!!

cosi il collegamento del trimmer va bene :
Avatar utente
Foto Utentedj8simo6
-12 2
 
Messaggi: 47
Iscritto il: 4 dic 2011, 13:25

0
voti

[29] Re: gestione automatica ventole PC in funzione della tempera

Messaggioda Foto Utentemarco438 » 5 dic 2011, 19:17

Ok e grazie per la partecipazione.
Ora che abbiamo lo schema, illustra chiaramente quali sono le tue difficolta'.
marco
Avatar utente
Foto Utentemarco438
37,1k 7 11 13
-EY Legend-
-EY Legend-
 
Messaggi: 16323
Iscritto il: 24 mar 2010, 15:09
Località: Versilia

0
voti

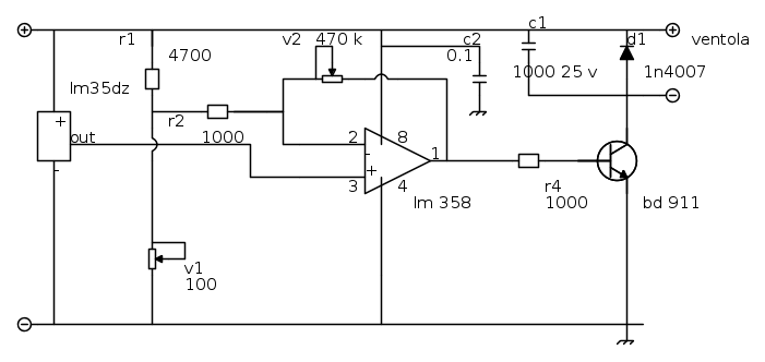
[30] Re: gestione automatica ventole PC in funzione della tempera

Messaggioda Foto Utentemarco438 » 5 dic 2011, 19:25

Non avevo visto la domanda finale.
Nel caso della tua applicazione ed a seconda della forma che presentano, i trimmer si collegano come da schema allegato:
marco
Avatar utente
Foto Utentemarco438
37,1k 7 11 13
-EY Legend-
-EY Legend-
 
Messaggi: 16323
Iscritto il: 24 mar 2010, 15:09
Località: Versilia

PrecedenteProssimo

Torna a Elettrotecnica generale

Chi c’è in linea

Visitano il forum: Nessuno e 21 ospiti