Cos'è ElectroYou | Login Iscriviti

ElectroYou - la comunità dei professionisti del mondo elettrico

accensione e spegnimento resistenza in base alla temperatura

Elettronica lineare e digitale: didattica ed applicazioni

Moderatori: Foto Utentecarloc, Foto Utenteg.schgor, Foto UtenteBrunoValente, Foto UtenteIsidoroKZ

0
voti

[81] Re: accensione e spegnimento resistenza in base alla tempera

Messaggioda Foto Utentebattiesguscia » 15 dic 2011, 15:58

IsidoroKZ ha scritto:Io lo farei cosi`





Mi potresti spiegare un po il circuito??
Ho montato tutto..
temp ambiente 21c
Sul pin 2 e 3 ho 0.2v
sul pin 1 ho 2.30V perche??

Vorrei capire come si fa a modificare il range di temperatura..non perche lo voglio fare, ma voglio capire come si comportano tutti i componenti..
cosa serve la resistenza da 330k??

grazie

EDIT: non esagerare con la quotatura, limitati ai contenuti di interesse
Ultima modifica di Foto Utentealev il 15 dic 2011, 16:04, modificato 2 volte in totale.
Motivazione: Rimosso quoting inutile
Avatar utente
Foto Utentebattiesguscia
5 4
Frequentatore
Frequentatore
 
Messaggi: 103
Iscritto il: 14 ott 2011, 9:45

1
voti

[82] Re: accensione e spegnimento resistenza in base alla tempera

Messaggioda Foto UtenteIsidoroKZ » 15 dic 2011, 17:02

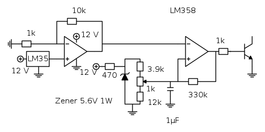
Il primo stadio amplifica il segnale dell'LM35 di un fattore 11, quindi e` giusto che all'uscita ci siano 2.3V circa. Il potenziometro serve per avere una tensione regolabile per adattare la soglia di temperatura.

Quando il potenziometro va da un estremo all'altro, la tensione sul cursore dovrebbe cambiare da 4V a 4.3V circa che corrispondono a 36C fino a 39C.

La resistenza da 330kohm serve ad introdurre una isteresi, in modo che fra quando attacca e quando stacca ci sia una piccola variazione di temperatura, altrimenti accende e spegne di continuo. La variazione di temperatura dovrebbe essere di circa 0.9C.

In pratica arrivato ad esempio a 37.5C spegne e riaccende quando la temperatura e` scesa a 36.6C.
Per usare proficuamente un simulatore, bisogna sapere molta più elettronica di lui
Plug it in - it works better!
Il 555 sta all'elettronica come Arduino all'informatica! (entrambi loro malgrado)
Se volete risposte rispondete a tutte le mie domande
Avatar utente
Foto UtenteIsidoroKZ
121,2k 1 3 8
G.Master EY
G.Master EY
 
Messaggi: 21059
Iscritto il: 17 ott 2009, 0:00

0
voti

[83] Re: accensione e spegnimento resistenza in base alla tempera

Messaggioda Foto Utentebattiesguscia » 15 dic 2011, 17:21

Grazie mille..adesso mi studio un po il tutto!!
Devo capire come fai a calcolare la tensione da un estremo all'altro del cursore da 4 a 4,3v!!
Come fai a dire che 4v corrisponte a 36c

Se volessi fare un range piu ampio??
Come calcolo il tutto..
comunque adesso mi studio un po..il partitore...

grazie mille ancora..
Avatar utente
Foto Utentebattiesguscia
5 4
Frequentatore
Frequentatore
 
Messaggi: 103
Iscritto il: 14 ott 2011, 9:45

0
voti

[84] Re: accensione e spegnimento resistenza in base alla tempera

Messaggioda Foto Utentebattiesguscia » 16 dic 2011, 14:32

Non riesco a capire come si e scelto le varie resistenze del partitore!!
sono giuste!!, ma a me mi vengono valori diversi!!

io ho fatto cosi:
tensione di riferimento 5.6 (dello zener)
Voglio che escano 4v per la soglia di temperatura minima
quindi

5.6-4=1.6v
Uso la resitenza da 12k per conoscere la corrente

1.6v:12000=0.00013333 x1000= 0.133mA

R da ricavare e 4v:0.1333=30k!!

Dove sbaglio??
Che ignoranza...ahahah
Avatar utente
Foto Utentebattiesguscia
5 4
Frequentatore
Frequentatore
 
Messaggi: 103
Iscritto il: 14 ott 2011, 9:45

0
voti

[85] Re: accensione e spegnimento resistenza in base alla tempera

Messaggioda Foto UtenteIsidoroKZ » 16 dic 2011, 15:10

Meglio che ti ripassi la legge di Ohm e il partitore di tensione! Riprendi i libri e dai loro un'occhiata. Probabilmente c'e` anche qualche tutorial su questo sito, ma non saprei dove trovarlo.
Per usare proficuamente un simulatore, bisogna sapere molta più elettronica di lui
Plug it in - it works better!
Il 555 sta all'elettronica come Arduino all'informatica! (entrambi loro malgrado)
Se volete risposte rispondete a tutte le mie domande
Avatar utente
Foto UtenteIsidoroKZ
121,2k 1 3 8
G.Master EY
G.Master EY
 
Messaggi: 21059
Iscritto il: 17 ott 2009, 0:00

0
voti

[86] Re: accensione e spegnimento resistenza in base alla tempera

Messaggioda Foto Utentealev » 16 dic 2011, 15:25

Sul partitore qui c'è qualcosa di ben fatto.
Avatar utente
Foto Utentealev
5.995 2 9 12
free expert
 
Messaggi: 6284
Iscritto il: 19 lug 2010, 14:38
Località: Altrove

Precedente

Torna a Elettronica generale

Chi c’è in linea

Visitano il forum: Nessuno e 61 ospiti