Allora OK.
Ma la semplice inversione del segnale potrebbe non bastare.
Se lo "0" permane, il 555 non temporizza.
Ecco lo schema corretto:
Costruire un relè temporizzatore
Moderatori:
carloc,
g.schgor,
BrunoValente,
IsidoroKZ
0
voti
Mah io dico che va bene solo quella di destra perché sia se arriva 0 logico o 1 logico si carica e scarica sempre con quella di destra....comunque spiegami il funzionamento.
Al'inizio arriva 0 logico dal 4060 questo porta il condensatore di 0,1 uF a caricarsi e quindi arriva all'uno logico dopo un tempo t. Per questo tempo t l'uscita sarà alta. Quando arriva l'uno logico il condesatore da 0,1 uF si scaricherà e presenterà ai suoi capi 0 v e questo porterà l'uscita alta e non funziona... descrivimi bene il funzionamento e l'errore che commetto.
Al'inizio arriva 0 logico dal 4060 questo porta il condensatore di 0,1 uF a caricarsi e quindi arriva all'uno logico dopo un tempo t. Per questo tempo t l'uscita sarà alta. Quando arriva l'uno logico il condesatore da 0,1 uF si scaricherà e presenterà ai suoi capi 0 v e questo porterà l'uscita alta e non funziona... descrivimi bene il funzionamento e l'errore che commetto.
0
voti
Normalmente l' Input a "1" ed il condensatore è scarico
(0V ai suoi capi), quindi quando l' Input va a "0" anche
il trigger del 555 (pin 2) va a 0V (e questo avvia la
temporizzazione del monostabile).
Poi il condensatore si carica, il trigger torna
rapidamente ad "1" e vi rimane anche quando
l' Input torna ad "1" (facendo scaricare il
condensatore attraverso diodo e la prima
resistenza).
In definitiva, non importa quanto a lungo
l' Input rimane a "0": il trigger ha solo un rapido
guizzo verso zero, e questo è quello che serve al 555.
E' tutto.
(0V ai suoi capi), quindi quando l' Input va a "0" anche
il trigger del 555 (pin 2) va a 0V (e questo avvia la
temporizzazione del monostabile).
Poi il condensatore si carica, il trigger torna
rapidamente ad "1" e vi rimane anche quando
l' Input torna ad "1" (facendo scaricare il
condensatore attraverso diodo e la prima
resistenza).
In definitiva, non importa quanto a lungo
l' Input rimane a "0": il trigger ha solo un rapido
guizzo verso zero, e questo è quello che serve al 555.
E' tutto.
0
voti
La soluzione è molto più semplice di quanto sembra..
http://www.talkingelectronics.com/proje ... 1-555.html
Utilizzerò lo schema "ONE-SHOT USING A NEGATIVE-GOING TRIGGER"
http://www.talkingelectronics.com/proje ... 1-555.html
Utilizzerò lo schema "ONE-SHOT USING A NEGATIVE-GOING TRIGGER"
0
voti
Perché mi chiedi conferme? (tanto la pensi a modo tuo
e non c'è verso di convincerti !)
Nel caso specifico, dov'è la semplificazione?
La resistenza mancante è sottintesa
nel circuito che genera l'Input (altrimenti il
condensatore non ha vie di scarica)
ed il diodo è una protezione per evitare
al trigger sovratensioni positive all'atto
della scarica del condensatore (non è
quindi indispensabile al funzionamento,
ma è bene che ci sia).
e non c'è verso di convincerti !)
Nel caso specifico, dov'è la semplificazione?
La resistenza mancante è sottintesa
nel circuito che genera l'Input (altrimenti il
condensatore non ha vie di scarica)
ed il diodo è una protezione per evitare
al trigger sovratensioni positive all'atto
della scarica del condensatore (non è
quindi indispensabile al funzionamento,
ma è bene che ci sia).
0
voti
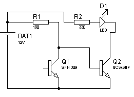
Ciao, finalmente è arrivato il fototransistor, ma montando un semplice circuito per testare il suo funzionamento mi sono accorto che non funziona.
Questo è il circuito che ho montato, dimmi dove ho sbagiato, grazie.
Vedendo sul datasheet la gamba più corta è il collettore e l'ho collegato alla resistenza e alla base dell'altro transistor e la gamba più lunga del fototransistor l'ho messa a massa.
http://www.stanford.edu/class/ee122/Par ... sfh309.pdf
Questo è il circuito che ho montato, dimmi dove ho sbagiato, grazie.
Vedendo sul datasheet la gamba più corta è il collettore e l'ho collegato alla resistenza e alla base dell'altro transistor e la gamba più lunga del fototransistor l'ho messa a massa.
http://www.stanford.edu/class/ee122/Par ... sfh309.pdf
- Allegati
-
- circuito fototransistor.png (3.28 KiB) Osservato 4496 volte
0
voti
Come al solito, ti inventi circuiti
e poi ti chiedi perché non funzionano !
Il mio consiglio è di imparare prima a
seguire schemi collaudati (poi potrai
"progettarne" dei nuovi).
A proposito del fotoftransistor, vedi
questo
e poi ti chiedi perché non funzionano !
Il mio consiglio è di imparare prima a
seguire schemi collaudati (poi potrai
"progettarne" dei nuovi).
A proposito del fotoftransistor, vedi
questo
Chi c’è in linea
Visitano il forum: Nessuno e 215 ospiti

Elettrotecnica e non solo (admin)
Un gatto tra gli elettroni (IsidoroKZ)
Esperienza e simulazioni (g.schgor)
Moleskine di un idraulico (RenzoDF)
Il Blog di ElectroYou (webmaster)
Idee microcontrollate (TardoFreak)
PICcoli grandi PICMicro (Paolino)
Il blog elettrico di carloc (carloc)
DirtEYblooog (dirtydeeds)
Di tutto... un po' (jordan20)
AK47 (lillo)
Esperienze elettroniche (marco438)
Telecomunicazioni musicali (clavicordo)
Automazione ed Elettronica (gustavo)
Direttive per la sicurezza (ErnestoCappelletti)
EYnfo dall'Alaska (mir)
Apriamo il quadro! (attilio)
H7-25 (asdf)
Passione Elettrica (massimob)
Elettroni a spasso (guidob)
Bloguerra (guerra)


