DirtyDeeds ha scritto:[..]
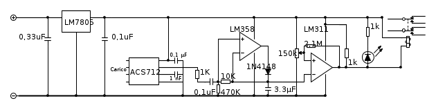
No, l'LM358 è un amplificatore, l'LM311 un comparatore [..]
Perfetto, grazie per il chiarimento. Vedo di procurarmi un LM311 così posso fare delle prove
DirtyDeeds ha scritto:[..]
No, l'LM358 è un amplificatore, l'LM311 un comparatore [..]
gohan ha scritto:[..]
Indipendentemente dalla corrente di consumo del relè devi determinare la tensione di soglia.
instead of
(Anonimo).
ain't
, right?
in lieu of
.
for
arithm.

DirtyDeeds ha scritto: Non mi è ancora ben chiaro come mai hai 200 mV in assenza di carico, non mi pare che l'offset dell'LM358 sia tale da giustificare una tensione di uscita così elevata.


ed
non erano più uguali (forse me l'ero sognato...) e che quindi il guadagno è di una cinquantina.
instead of
(Anonimo).
ain't
, right?
in lieu of
.
for
arithm.

Visitano il forum: Nessuno e 4 ospiti