La cosa buffa è che non gli avevo messi (i punti),poi ci ho ripensato e gli ho messi dappertutto (bravo furbo
). Ho visto alcuni schemi (poco chiari 
Moderatori:
carloc,
g.schgor,
BrunoValente,
IsidoroKZ
). Ho visto alcuni schemi (poco chiari 
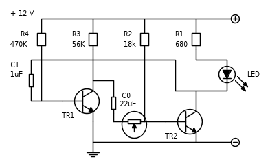
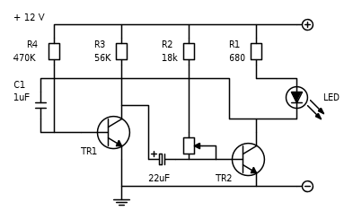
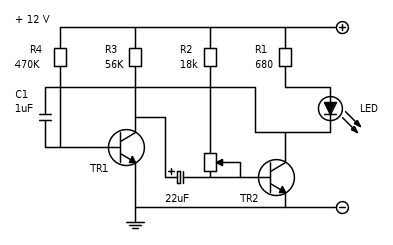
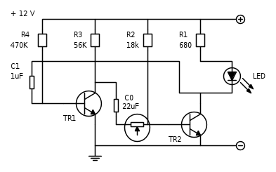
Davo98 ha scritto:Ho visto alcuni schemi ... che adottavano dei trimmer per variare la frequenza del lampeggio: come/dove si possono inserire?
Visitano il forum: Google [Bot] e 33 ospiti