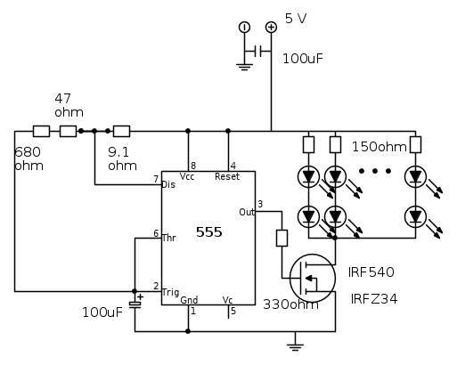
Ecco il circuito con la parte led sistemata. Uno dei due transistori (o qualunque altro, con tensione VDS>30V e rDSon<50mohm va benissimo). Le resistenze possono anche essere da 180ohm.
OOPS, avevo dimenticato lo schema
Potrebbe essere necessario disaccoppiare l'alimentazione del 555, vedremo poi quando l'avrai montato
Per la parte oscillatore, lascio a qualcun altro, ricordo solo che deve generare un duty cycle molto breve.
Domande schema luci led strobo
Moderatore:
IsidoroKZ
38 messaggi
• Pagina 2 di 4 • 1, 2, 3, 4
1
voti
Per usare proficuamente un simulatore, bisogna sapere molta più elettronica di lui
Plug it in - it works better!
Il 555 sta all'elettronica come Arduino all'informatica! (entrambi loro malgrado)
Se volete risposte rispondete a tutte le mie domande
Plug it in - it works better!
Il 555 sta all'elettronica come Arduino all'informatica! (entrambi loro malgrado)
Se volete risposte rispondete a tutte le mie domande
0
voti
Consiglio montarlo cosi, con un NMOS come suggerito da
IsidoroKZ
Calcola la frequenza con i valori senza il potenziometro e poi, calcoli l'altra frequenza con i valori che hai per R1 & R2, il valore del potenziometro è dato dall'incognita che devi aggiungere ad R2. Se il duty cycle è minore del 50% ti serve un diodo. Di che valore vuoi che sia il duty cycle? Serve sapere la frequenza.
Il 555 può essere alimentato a 12V. Devi dimensionare la resistenza (RS)in serie in funzione di quanti LED metti in serie per stringa e la corrente a cui li alimenti.
Ciao
EDIT: Lo schema del messaggio precedente è apparso in ritardo
Mave ha scritto:che valore deve avere per poter stare da 1 a 20-30hz
Calcola la frequenza con i valori senza il potenziometro e poi, calcoli l'altra frequenza con i valori che hai per R1 & R2, il valore del potenziometro è dato dall'incognita che devi aggiungere ad R2. Se il duty cycle è minore del 50% ti serve un diodo. Di che valore vuoi che sia il duty cycle? Serve sapere la frequenza.
adattare i componenti per l'alimentazione a 12 V
Il 555 può essere alimentato a 12V. Devi dimensionare la resistenza (RS)in serie in funzione di quanti LED metti in serie per stringa e la corrente a cui li alimenti.
Ciao
EDIT: Lo schema del messaggio precedente è apparso in ritardo
0
voti
Ragazzi, Grazie
allora, grazie per aver perfezionato lo schema!
non ho ben capito la spiegazione sul valore bel potenziometro.. e non sono sicuro di sapere il significato giusto di duty cycle.
la frequenza.. io ho letto in altre discussioni che 10hz possono andare bene, io magari avevo pensato di poter arrivare fino a 30hz partendo da un minimo di 1, ma vanno anche bene 5hz. vuoi cosa mi suggerite?
adesso ho capito perché lo si può alimentare a 12v, cambiano solo le resistenze dei led
.. hahah certe volte ci metto un po 
Grazie ancora!
Mave
allora, grazie per aver perfezionato lo schema!
non ho ben capito la spiegazione sul valore bel potenziometro.. e non sono sicuro di sapere il significato giusto di duty cycle.
la frequenza.. io ho letto in altre discussioni che 10hz possono andare bene, io magari avevo pensato di poter arrivare fino a 30hz partendo da un minimo di 1, ma vanno anche bene 5hz. vuoi cosa mi suggerite?
adesso ho capito perché lo si può alimentare a 12v, cambiano solo le resistenze dei led
Grazie ancora!
Mave
0
voti
Mave ha scritto:non ho ben capito la spiegazione sul valore bel potenziometro
Regolando il potenziometro varia il valore della resistenza in serie a R2, quindi varia anche la frequenza ed anche il duty cycle. Infine, è meglio stabilire una frequenza fissa con un duty cycle fisso.
non sono sicuro di sapere il significato giusto di duty cycle.
Vedi qui.
io ho letto in altre discussioni che ...
C'era una discussione in cui si era trattato praticamente lo stesso problema. Se la trovo te la linko.

0
voti
il potenziometro in serie a R2 lo metto da 1kohm? (al posto rella R da 680ohm giusto?)
mi sono ritrovato in casa un IRFZ24N e sono riuscito a capire che può andare bene ugualmente.. meglio che uso uno dei due che mi hai consigliato?
la differenza credo che sia solamente la corrente supportata.. correggetemi se sbaglio!

mi sono ritrovato in casa un IRFZ24N e sono riuscito a capire che può andare bene ugualmente.. meglio che uso uno dei due che mi hai consigliato?
la differenza credo che sia solamente la corrente supportata.. correggetemi se sbaglio!

0
voti
Va bene anche l'IFRZ24.
Per chi ti sta seguendo sul 555: il duty cycle generato deve essere molto basso, pochi percento direi.
Per chi ti sta seguendo sul 555: il duty cycle generato deve essere molto basso, pochi percento direi.
Per usare proficuamente un simulatore, bisogna sapere molta più elettronica di lui
Plug it in - it works better!
Il 555 sta all'elettronica come Arduino all'informatica! (entrambi loro malgrado)
Se volete risposte rispondete a tutte le mie domande
Plug it in - it works better!
Il 555 sta all'elettronica come Arduino all'informatica! (entrambi loro malgrado)
Se volete risposte rispondete a tutte le mie domande
0
voti
Per usare un simulatore devi conoscere più elettronica di lui. [
IsidoroKZ]
40. There are two ways to write error-free programs; only the third one works.
[Alan J. Perlis, Epigrams on Programming]
40. There are two ways to write error-free programs; only the third one works.
[Alan J. Perlis, Epigrams on Programming]
0
voti
Il potenziometro non ti serve... 10 minuti, tempo di un caffe e ti cerco il thread dove c'è anche lo schema.. Se non sbaglio non hai definito i tempi, puoi prendere spunto da quello per la frequenza.. Si, mi sembra intorno ai 10 Hz, e come gentilmente ha ricordato Isidoro il TON deve essere molto breve..
Adesso il caffè :)
Adesso il caffè :)
0
voti
38 messaggi
• Pagina 2 di 4 • 1, 2, 3, 4
Torna a Elettronica e spettacolo
Chi c’è in linea
Visitano il forum: Nessuno e 11 ospiti

Elettrotecnica e non solo (admin)
Un gatto tra gli elettroni (IsidoroKZ)
Esperienza e simulazioni (g.schgor)
Moleskine di un idraulico (RenzoDF)
Il Blog di ElectroYou (webmaster)
Idee microcontrollate (TardoFreak)
PICcoli grandi PICMicro (Paolino)
Il blog elettrico di carloc (carloc)
DirtEYblooog (dirtydeeds)
Di tutto... un po' (jordan20)
AK47 (lillo)
Esperienze elettroniche (marco438)
Telecomunicazioni musicali (clavicordo)
Automazione ed Elettronica (gustavo)
Direttive per la sicurezza (ErnestoCappelletti)
EYnfo dall'Alaska (mir)
Apriamo il quadro! (attilio)
H7-25 (asdf)
Passione Elettrica (massimob)
Elettroni a spasso (guidob)
Bloguerra (guerra)







