Chiedo cortesemente aiuto in quanto non comprendo perché la duplicazione della forma d’onda è da riferirsi alla semi ampiezza della tensione picco-picco della sorgente di segnale In questo caso la duplicazione della forma d’onda è da riferirsi alla semi ampiezza della tensione picco-picco della sorgente di segnale, poiché il diodi D1 non conduce mai a causa del riferimento di massa.poiché essendo Vcc=10 v mi ritrovo avviando la simulazione una tensione d'uscita pari a 10v come dimensiono correttamente il dispositivo.
Grazie ANtonio.
EDIT: L'immagine che hai postato oltre ad essere inutilmente per buona parte vuota, è per la restante parte, illeggibile. Gli schemi è il caso di farli con FidocadJ. Cerca nell'help del forum tutti i dettagli. Tra poco potrebbe essere rimossa.
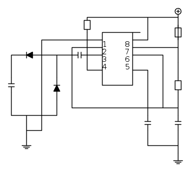
Duplicatore di tensione con NE555
Moderatori:
carloc,
g.schgor,
BrunoValente,
IsidoroKZ
6 messaggi
• Pagina 1 di 1
0
voti
Stavo guardando i vecchi messaggi senza risposta e ho trovato questo. Hai risolto il problema? Se fai lo schema in fidocadj posso farti vedere la semplice modifica per farlo funzionare.
Per usare proficuamente un simulatore, bisogna sapere molta più elettronica di lui
Plug it in - it works better!
Il 555 sta all'elettronica come Arduino all'informatica! (entrambi loro malgrado)
Se volete risposte rispondete a tutte le mie domande
Plug it in - it works better!
Il 555 sta all'elettronica come Arduino all'informatica! (entrambi loro malgrado)
Se volete risposte rispondete a tutte le mie domande
0
voti
ciao isidoro t'invio quanto da richiesto per la spiegazione,in particolare non capisco perché la duplicazione della forma d’onda è da riferirsi alla semi ampiezza della tensione picco-picco della sorgente di alimentazione.
Grazie Antonio
Grazie Antonio
Ultima modifica di
simo85 il 18 feb 2012, 0:08, modificato 1 volta in totale.
Motivazione: Inserito lo schema in fidocad nel post. Basta racchiudere il codice tra i tag fcd.
Motivazione: Inserito lo schema in fidocad nel post. Basta racchiudere il codice tra i tag fcd.
-

antoniosim
15 1 5 - New entry

- Messaggi: 72
- Iscritto il: 9 set 2009, 20:21
1
voti
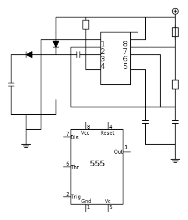
Non so che cosa intenda per semiampiezza... ma se sposti il diodo in questo modo, il circuito duplica la tensione di alimentazione:
Il simbolo fidocadJ del 555 nella libreria IHRAM fa proprio cosi` schifo che non lo hai usato?
Il simbolo fidocadJ del 555 nella libreria IHRAM fa proprio cosi` schifo che non lo hai usato?
Per usare proficuamente un simulatore, bisogna sapere molta più elettronica di lui
Plug it in - it works better!
Il 555 sta all'elettronica come Arduino all'informatica! (entrambi loro malgrado)
Se volete risposte rispondete a tutte le mie domande
Plug it in - it works better!
Il 555 sta all'elettronica come Arduino all'informatica! (entrambi loro malgrado)
Se volete risposte rispondete a tutte le mie domande
0
voti
Ciao isidoro grazie per la risposta,volevo dire che se per esempio alimento il circuito per esempio con 9v ottengo come duplicazione della forma d'onda in uscita non 18v bensi 9 non capisco perché.
Distinti saluti antonio
Distinti saluti antonio
-

antoniosim
15 1 5 - New entry

- Messaggi: 72
- Iscritto il: 9 set 2009, 20:21
0
voti
Hai montato il circuito come da schema? Che carico c'e`? 18V non li ottieni, ma qualcosa dalle parti di 15V o 16V dovrebbero esserci.
Fai lo schema, con i valori veri, di quello che hai montato.
Fai lo schema, con i valori veri, di quello che hai montato.
Per usare proficuamente un simulatore, bisogna sapere molta più elettronica di lui
Plug it in - it works better!
Il 555 sta all'elettronica come Arduino all'informatica! (entrambi loro malgrado)
Se volete risposte rispondete a tutte le mie domande
Plug it in - it works better!
Il 555 sta all'elettronica come Arduino all'informatica! (entrambi loro malgrado)
Se volete risposte rispondete a tutte le mie domande
6 messaggi
• Pagina 1 di 1
Chi c’è in linea
Visitano il forum: Nessuno e 133 ospiti

Elettrotecnica e non solo (admin)
Un gatto tra gli elettroni (IsidoroKZ)
Esperienza e simulazioni (g.schgor)
Moleskine di un idraulico (RenzoDF)
Il Blog di ElectroYou (webmaster)
Idee microcontrollate (TardoFreak)
PICcoli grandi PICMicro (Paolino)
Il blog elettrico di carloc (carloc)
DirtEYblooog (dirtydeeds)
Di tutto... un po' (jordan20)
AK47 (lillo)
Esperienze elettroniche (marco438)
Telecomunicazioni musicali (clavicordo)
Automazione ed Elettronica (gustavo)
Direttive per la sicurezza (ErnestoCappelletti)
EYnfo dall'Alaska (mir)
Apriamo il quadro! (attilio)
H7-25 (asdf)
Passione Elettrica (massimob)
Elettroni a spasso (guidob)
Bloguerra (guerra)


