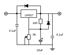
Di seguito hai lo schema di base di un regolatore con LM317.
Mancano, naturalmente, il trasformatore,il raddrizzatore ed il condensatore elettrolitico di livellamento.
Generatore
Moderatori:
carloc,
g.schgor,
BrunoValente,
IsidoroKZ
31 messaggi
• Pagina 3 di 4 • 1, 2, 3, 4
0
voti
[22] Re: generatore
grazie sei il massimo 
non ho ben capito che tipo è il diodo li sopra a destra visto che non c'è scritto

non ho ben capito che tipo è il diodo li sopra a destra visto che non c'è scritto
0
voti
[24] Re: generatore
ok grazie tra poco andrò a comprare i componenti intanto potresti spiegarmi come funziona il circuito, cioè ho capito che la tensione viene gestita dal LM317 in funzione de potenziometro ma i 2 diodi e i condensatore che influenza hanno sul circuito?
0
voti
[26] Re: generatore
io l'ho letto ma dal momento che non ho formazione non mi è ben chiaro speravo in una spiegazione più semplice e rapida tutto qui 

0
voti
[27] Re: generatore
Spiegazioni molto piu' semplici, non ci sono. Bisogna studiarsi i componenti (nel caso LM317) nei datasheet ed application note ed applicare le regole in questi scritte.
Detta in parole povere, i due condensatori (0.3 e 0.1uF) hanno il compito di stabilizzare il regolatore che altrimenti potrebbe autooscillare; il primo dei diodi, quello a destra, protegge il regolatore scaricando il condensatore da 10uF al momento dello spegnimento. Il secondo in alto, ha la stessa funzione ed opera sul condensatore di uscita (di cui ancora non abbiamo parlato e che non figura in schema) scaricandolo in caso di cortocircuiti.
Per quanto attiene la resistenza da 220 ohm ed il potenziometro da 5K, sono preposti alla regolazione della tensione e stabiliscono anche la massima tensione ottenibile. In pratica se, al posto del pot. da 5K ne metti uno da 1K, indipendentemente dalla tensione di ingresso, non potrai prelevare piu' di 10/12V (con beneficio di inventario,non avendo fatto il relativo calcolo ma andando a spanne).
Questo quello che posso dirti nelle poche righe di un post; il resto lo devi approfondire come ti ho consigliato.
Detta in parole povere, i due condensatori (0.3 e 0.1uF) hanno il compito di stabilizzare il regolatore che altrimenti potrebbe autooscillare; il primo dei diodi, quello a destra, protegge il regolatore scaricando il condensatore da 10uF al momento dello spegnimento. Il secondo in alto, ha la stessa funzione ed opera sul condensatore di uscita (di cui ancora non abbiamo parlato e che non figura in schema) scaricandolo in caso di cortocircuiti.
Per quanto attiene la resistenza da 220 ohm ed il potenziometro da 5K, sono preposti alla regolazione della tensione e stabiliscono anche la massima tensione ottenibile. In pratica se, al posto del pot. da 5K ne metti uno da 1K, indipendentemente dalla tensione di ingresso, non potrai prelevare piu' di 10/12V (con beneficio di inventario,non avendo fatto il relativo calcolo ma andando a spanne).
Questo quello che posso dirti nelle poche righe di un post; il resto lo devi approfondire come ti ho consigliato.
marco
31 messaggi
• Pagina 3 di 4 • 1, 2, 3, 4
Chi c’è in linea
Visitano il forum: Google [Bot] e 114 ospiti

Elettrotecnica e non solo (admin)
Un gatto tra gli elettroni (IsidoroKZ)
Esperienza e simulazioni (g.schgor)
Moleskine di un idraulico (RenzoDF)
Il Blog di ElectroYou (webmaster)
Idee microcontrollate (TardoFreak)
PICcoli grandi PICMicro (Paolino)
Il blog elettrico di carloc (carloc)
DirtEYblooog (dirtydeeds)
Di tutto... un po' (jordan20)
AK47 (lillo)
Esperienze elettroniche (marco438)
Telecomunicazioni musicali (clavicordo)
Automazione ed Elettronica (gustavo)
Direttive per la sicurezza (ErnestoCappelletti)
EYnfo dall'Alaska (mir)
Apriamo il quadro! (attilio)
H7-25 (asdf)
Passione Elettrica (massimob)
Elettroni a spasso (guidob)
Bloguerra (guerra)





