Bene, ora ho capito tutto perfettamente.
Quindi si potrebbe stabilizzare la tensione per i led a 20V usando un 7820 o un LM317 sostenuti da un transistor sul genere del TIP34 o MJ2955; questa tensione, fatta passare attraverso un 7815/7812, potrebbe poi fornire la tensione agli integrati (qui il 78xx sarebbe sufficiente visto il consumo dei soli integrati)
Per i led, credo sia opportuno fare tre serie di 4 led (uno a parte quando serve) in parallelo tra loro e ognuna con resistenza in serie.
Ogni gruppo dovrebbe essere comandato da un'uscita del 4017 seguita da un Mosfet; la nona uscita, sempre seguita da un mosfet (questa volta di maggior potenza) pilotera' tutti i gruppi insieme, collegati nello stesso modo con il terzo terminale dei led bicolore.
Il tutto comandato, come hai richiesto, dagli impulsi di un 555 come oscillatore e dal 4017.
Detto questo ti consiglio, se sei d'accordo sul progetto, di procedere per gradi realizzando, intanto, l'oscillatore; una volta fatto e provato questo, si colleghera' il 4017 e cosi' via.
Per dimensionare i gruppi led occorre conoscere le caratteristiche del tipo che sceglierai (tensione e corrente).
Circuito di led
Moderatori:
carloc,
g.schgor,
BrunoValente,
IsidoroKZ
0
voti
[94] Re: Circuito di led
Stadio alimentazione , dimmi i componenti e io gli assemlo con fidocadj poi tu giudichi!
0
voti
[96] Re: Circuito di led
no solo qualche lm317 smontato da circuito e anche qualche 2n3055
Ma non importa tu dimmi quello che ci vuole ( il necessario) poi io li assemblo su fidocadj poi a progetto ultimato vedremo di realizzarlo .Dato che per l'alimentatore c'è voluto quasi un anno!!!!?????
Ma non importa tu dimmi quello che ci vuole ( il necessario) poi io li assemblo su fidocadj poi a progetto ultimato vedremo di realizzarlo .Dato che per l'alimentatore c'è voluto quasi un anno!!!!?????
0
voti
[97] Re: Circuito di led
Anche se non e' molto usuale adoperare un transistor NPN per simili applicazioni, se vuoi adoperare quello che hai e' possibile.
Sai come configurare il tutto? Altrimenti ti faccio io uno schema.
Sai come configurare il tutto? Altrimenti ti faccio io uno schema.
marco
0
voti
[98] Re: Circuito di led
Se dici del transistor credo che sia uguale alla cofigurazione del'alimentatore .Non devi fare lo schema in base a quello che ho in casa , figurati che risparmio per un transistor che neppure non è cosigliato .Io ci metterei quello piu adatto. Consideriamo che tutto andra su un camion , quindi la sicurezza del circuito è importante e la sua funzionalita , per non stare a metterci le mani , perche abbiamo risparmiato un transistor, chi risparmia spreca ( comunque di sti tempi......!!!!
)
0
voti
[99] Re: Circuito di led
Se hai componenti da adoperare (senza spendere soldi) non vedo perche' non adoperarli.
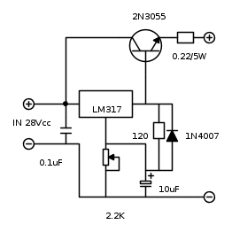
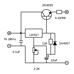
Il circuito non e' uguale a quello che hai fatto in precedenza perrche' adotta un NPN; devi seguire questo schema.
Prima ho detto che la configurazione e' inusuale non che non e' affidabile.
Il circuito non e' uguale a quello che hai fatto in precedenza perrche' adotta un NPN; devi seguire questo schema.
Prima ho detto che la configurazione e' inusuale non che non e' affidabile.
marco
0
voti
[100] Re: Circuito di led
quindi il trimmer regolerebbe la tensione alla base del transistor, che a sua volta alimenta il circuito!
Chi c’è in linea
Visitano il forum: Nessuno e 52 ospiti

Elettrotecnica e non solo (admin)
Un gatto tra gli elettroni (IsidoroKZ)
Esperienza e simulazioni (g.schgor)
Moleskine di un idraulico (RenzoDF)
Il Blog di ElectroYou (webmaster)
Idee microcontrollate (TardoFreak)
PICcoli grandi PICMicro (Paolino)
Il blog elettrico di carloc (carloc)
DirtEYblooog (dirtydeeds)
Di tutto... un po' (jordan20)
AK47 (lillo)
Esperienze elettroniche (marco438)
Telecomunicazioni musicali (clavicordo)
Automazione ed Elettronica (gustavo)
Direttive per la sicurezza (ErnestoCappelletti)
EYnfo dall'Alaska (mir)
Apriamo il quadro! (attilio)
H7-25 (asdf)
Passione Elettrica (massimob)
Elettroni a spasso (guidob)
Bloguerra (guerra)



