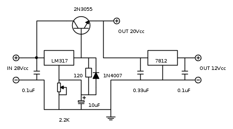
Intendi il 7812?
Basta aggiungerlo allo schema precedente:
Circuito di led
Moderatori:
carloc,
g.schgor,
BrunoValente,
IsidoroKZ
0
voti
[112] Re: Circuito di led
ho messo un led tra l'usciat del ne e la massa per vedere dal retro che tutto funziona!
Per stasera mi fermo qui se ci sei ci si scrive domani sera
Buona notte!
Grazie ancora poi metterò tutte le parcelle insieme!
Marsilio
Per stasera mi fermo qui se ci sei ci si scrive domani sera
Buona notte!
Grazie ancora poi metterò tutte le parcelle insieme!
Marsilio
0
voti
[114] Re: Circuito di led
Mar48 ha scritto:ho messo un led tra l'usciat del ne e la massa per vedere dal retro che tutto funziona!
Marsilio
Ti sei ricordato di mettere una resistenza in serie?
marco
0
voti
[115] Re: Circuito di led
nello schema no , ma ne metterò una da 1000 ohm! Passiamo al cicuito del cd4017!
0
voti
[116] Re: Circuito di led
Mi sembra che questa volta tu voglia fare le cose troppo in fretta.
Hai gia realizzato i tre circuiti di cui abbiamo parlato ieri?
Mi farebbe piacere che tu facessi un passo alla volta.....per non cadere.
La resistenza sul led la puoi mettere da 470 ohm.
Hai gia realizzato i tre circuiti di cui abbiamo parlato ieri?
Mi farebbe piacere che tu facessi un passo alla volta.....per non cadere.
La resistenza sul led la puoi mettere da 470 ohm.
marco
0
voti
[117] Re: Circuito di led
no non li ho realizzati aspetto il circuito finale e poi piano piano vedro di relizzarlo se non abbiamo deciso quali componenti usare compresi i led e i mosfet . Anche perche posso relizzarli ma non posso testarli non ho un alimentatore da 28 volt per provare il circuito di alimentazione .Per adesso credo di avere tutti componenti , mi mancherebbero solo i led e i mosfet.
0
voti
[118] Re: Circuito di led
Questo non e' il modo migliore per lavorare su di un circuito abbastanza complesso.
Bisogna montare e controllare pezzo per pezzo per non trovarsi poi con spiacevoli sorprese; inoltre durante la realizzazione e' possibile si debbano fare delle variazioni ma, se non hai modo di provare, non si va da nessuna parte.
Se hai sempre il trasformatore da 35+35, potresti montare un alimentatore con un 317HTV e magari un transistor a sostegno; avresti cosi' la tua tensione disponibile per testare il tutto.
Bisogna montare e controllare pezzo per pezzo per non trovarsi poi con spiacevoli sorprese; inoltre durante la realizzazione e' possibile si debbano fare delle variazioni ma, se non hai modo di provare, non si va da nessuna parte.
Se hai sempre il trasformatore da 35+35, potresti montare un alimentatore con un 317HTV e magari un transistor a sostegno; avresti cosi' la tua tensione disponibile per testare il tutto.
marco
0
voti
[119] Re: Circuito di led
il trasformatore c'è, ma non ho il 317hvt!
Provero comunque, in qualche modo, lo stadio di alimentazione e ti faro sapere!
Come devo tarare il trimmer da 2,2 k
Provero comunque, in qualche modo, lo stadio di alimentazione e ti faro sapere!
Come devo tarare il trimmer da 2,2 k
0
voti
[120] Re: Circuito di led
Il trimmer deve essere tarato dopo aver dato tensione al circuito; teoricamente, con quella resistenza da 120 ohm, dovrebbe essere regolato su circa 1800 ohm, ma la precisione dipende molto dalle tolleranze dei componenti.
Come vedi, senza una tensione adeguata disponibile, non e' possibile procedere "a tentoni", sperando che poi vada tutto bene.

Come vedi, senza una tensione adeguata disponibile, non e' possibile procedere "a tentoni", sperando che poi vada tutto bene.

marco
Chi c’è in linea
Visitano il forum: Nessuno e 78 ospiti

Elettrotecnica e non solo (admin)
Un gatto tra gli elettroni (IsidoroKZ)
Esperienza e simulazioni (g.schgor)
Moleskine di un idraulico (RenzoDF)
Il Blog di ElectroYou (webmaster)
Idee microcontrollate (TardoFreak)
PICcoli grandi PICMicro (Paolino)
Il blog elettrico di carloc (carloc)
DirtEYblooog (dirtydeeds)
Di tutto... un po' (jordan20)
AK47 (lillo)
Esperienze elettroniche (marco438)
Telecomunicazioni musicali (clavicordo)
Automazione ed Elettronica (gustavo)
Direttive per la sicurezza (ErnestoCappelletti)
EYnfo dall'Alaska (mir)
Apriamo il quadro! (attilio)
H7-25 (asdf)
Passione Elettrica (massimob)
Elettroni a spasso (guidob)
Bloguerra (guerra)



