si ho preso un ni555 quello con escursione termica -40 +85°
per quanto riguarda i condensatori sono in poliestere da 6,8uF per 7 pezzi
oggi l'ho terminato, provato e cavoli non va...
ricontrollo tutto, tutto a posto e alla fine ho scoperto che probabilmnete il 4017 è bruciato perché da tutte le uscite a riposo ho 12v... però ora ripensandoci non mi si eccita nemmeno un relè...
domani passo a prendere un 4017 nuovo e non stagionato di 20 anni che chissà quali battaglie aveva fatto tempo fa... poi riprovo tutto.
Relè temporizzati in cascata
Moderatori:
carloc,
g.schgor,
BrunoValente,
IsidoroKZ
0
voti
0
voti
funziona tutto!!!
mannaggia ho ricontrollato tutto poi armato di tester ho iniziato a seguire tutte le tensioni fino ad un punto dove c'era una saldatura fredda sul parallelo dei condensatori e lì mi mancava la massa...
sistemato quello tutto perfetto.
ora come tempistiche mi sembrano un pelo corte quelle comandate dal trimmer r6 per apertura e chiusura delle saracinesche, questa sera lo sostituisco con un trimmer da 1M al posto di quello da 470K così dovrei aumentare il tempo e non essere impiccato, il tempo min - max è 11÷30 sec io ti avevo detto come tempi intorno ai 20 sec infatti hai azzeccato alla grande.
per quanto riguarda il 555 è questo tipo: TS555IN nella risposta precedente non l'avevo sottomano.
mannaggia ho ricontrollato tutto poi armato di tester ho iniziato a seguire tutte le tensioni fino ad un punto dove c'era una saldatura fredda sul parallelo dei condensatori e lì mi mancava la massa...
sistemato quello tutto perfetto.
ora come tempistiche mi sembrano un pelo corte quelle comandate dal trimmer r6 per apertura e chiusura delle saracinesche, questa sera lo sostituisco con un trimmer da 1M al posto di quello da 470K così dovrei aumentare il tempo e non essere impiccato, il tempo min - max è 11÷30 sec io ti avevo detto come tempi intorno ai 20 sec infatti hai azzeccato alla grande.
per quanto riguarda il 555 è questo tipo: TS555IN nella risposta precedente non l'avevo sottomano.
0
voti
Sono contento che funzioni tutto.
Perfetto, hai usato un TS555IN che oltre ad avere un range di temperatura esteso (-40...+125 ºC) è una versione CMOS, quindi ad alta impedenza di ingresso, che combinata con la "nulla" corrente di perdita dei condensatori poliestere ti dà la possibilità di usare resistenze molto alte per le temporizzazioni (con un 555 normale avresti dovuto limitarti a 1 MΩ).
Anche il 4017 ha il range di temperatura sufficiente? Diodi e transistor non dovrebbero avere problemi, comunque per sicurezza controlla anche il loro datasheet.
Adesso l'unica cosa che mi viene in mente è controllare che i transistor siano ben saturi quando i relè sono attratti, misurando che non cadano più di 0,2 - 0,3 V tra emettitore e collettore. Io ho fatto il calcolo supponendo che i transistor abbiano un guadagno di almeno 40 (di solito è intorno a 100) e la bobina dei relè sia da almeno 200 ohm. Se un transistor non è ben saturo vuol dire che ha un guadagno insufficiente (o la bobina una resistenza troppo bassa) e va sostituito.
Un circuito simile a questo l'avevo pensato altre volte ma non l'avevo mai realizzato. Stavo pensando che un giorno potrei presentare qualche circuitino fatto con CMOS, incluso questo, in un articolo di ElectroYou, per cui se non ti dispiace potrei citare questo thread come esempio di realizzazione pratica funzionante.

Perfetto, hai usato un TS555IN che oltre ad avere un range di temperatura esteso (-40...+125 ºC) è una versione CMOS, quindi ad alta impedenza di ingresso, che combinata con la "nulla" corrente di perdita dei condensatori poliestere ti dà la possibilità di usare resistenze molto alte per le temporizzazioni (con un 555 normale avresti dovuto limitarti a 1 MΩ).Anche il 4017 ha il range di temperatura sufficiente? Diodi e transistor non dovrebbero avere problemi, comunque per sicurezza controlla anche il loro datasheet.
Adesso l'unica cosa che mi viene in mente è controllare che i transistor siano ben saturi quando i relè sono attratti, misurando che non cadano più di 0,2 - 0,3 V tra emettitore e collettore. Io ho fatto il calcolo supponendo che i transistor abbiano un guadagno di almeno 40 (di solito è intorno a 100) e la bobina dei relè sia da almeno 200 ohm. Se un transistor non è ben saturo vuol dire che ha un guadagno insufficiente (o la bobina una resistenza troppo bassa) e va sostituito.
Un circuito simile a questo l'avevo pensato altre volte ma non l'avevo mai realizzato. Stavo pensando che un giorno potrei presentare qualche circuitino fatto con CMOS, incluso questo, in un articolo di ElectroYou, per cui se non ti dispiace potrei citare questo thread come esempio di realizzazione pratica funzionante.

Big fan of ⋮ƎlectroYou! Ausili per disabili e anziani su ⋮ƎlectroYou
Caratteri utili: À È É Ì Ò Ó Ù α β γ δ ε η θ λ μ π ρ σ τ φ ω Ω º ª ² ³ √ ∛ ∜ ₀ ₁ ₂ ₃ ₄ ₅ ₆ ∃ ∄ ∆ ∈ ∉ ± ∓ ∾ ≃ ≈ ≠ ≤ ≥
Caratteri utili: À È É Ì Ò Ó Ù α β γ δ ε η θ λ μ π ρ σ τ φ ω Ω º ª ² ³ √ ∛ ∜ ₀ ₁ ₂ ₃ ₄ ₅ ₆ ∃ ∄ ∆ ∈ ∉ ± ∓ ∾ ≃ ≈ ≠ ≤ ≥
0
voti
eccome no citalo pure dopotutto è tutto frutto della tua mente.
ora la realizzazione sulla millefori è tutto tranne che un lavoro fatto bene... ma funziona :) prima o poi magari faccio uno stampato con anche predisposte tutte le uscite in modo da poter usare più controlli in caso di necessità.
Il 4017 devo cercare una versione c-mos devo controllare i datasheet.
per realizzare gli sbrogli e circuiti stampati conosci un buon programma freeware non complicato da usare e che sia buono come ottimizzazione? ai miei tempi 8quelli di scuola) c'era l'orcad ora devo guardare, ne ho provati 2 per altri circuiti ma o hanno numeri di componenti limitati oppure non sbrogliano niente.
ecco cosa hop trovato in internet, devo cercarli ora in qualche negozio.
CD4017BPWR Texas Instruments CMOS Decade Counter with 10 Decoded Outputs 16-TSSOP -55 to 125 CD4017BF Texas Instruments CMOS Decade Counter with 10 Decoded Outputs 16-CDIP -55 to 125
CD4017BMG4 Texas Instruments CMOS Decade Counter with 10 Decoded Outputs 16-SOIC -55 to 125 CD4017BNSR Texas Instruments CMOS Decade Counter with 10 Decoded Outputs 16-SO -55 to 125
CD4017BM Texas Instruments CMOS Decade Counter with 10 Decoded Outputs 16-SOIC -55 to 125
CD4017BPWE4 Texas Instruments CMOS Decade Counter with 10 Decoded Outputs 16-TSSOP -55 to 125
CD4017BPWRG4 Texas Instruments CMOS Decade Counter with 10 Decoded Outputs 16-TSSOP -55 to 125
CD4017BPW Texas Instruments CMOS Decade Counter with 10 Decoded Outputs 16-TSSOP -55 to 125
CD4017BNSRE4 Texas Instruments CMOS Decade Counter with 10 Decoded Outputs 16-SO -55 to 125
CD4017BE Texas Instruments CMOS Decade Counter with 10 Decoded Outputs 16-PDIP -55 to 125
ora la realizzazione sulla millefori è tutto tranne che un lavoro fatto bene... ma funziona :) prima o poi magari faccio uno stampato con anche predisposte tutte le uscite in modo da poter usare più controlli in caso di necessità.
Il 4017 devo cercare una versione c-mos devo controllare i datasheet.
per realizzare gli sbrogli e circuiti stampati conosci un buon programma freeware non complicato da usare e che sia buono come ottimizzazione? ai miei tempi 8quelli di scuola) c'era l'orcad ora devo guardare, ne ho provati 2 per altri circuiti ma o hanno numeri di componenti limitati oppure non sbrogliano niente.
ecco cosa hop trovato in internet, devo cercarli ora in qualche negozio.
CD4017BPWR Texas Instruments CMOS Decade Counter with 10 Decoded Outputs 16-TSSOP -55 to 125 CD4017BF Texas Instruments CMOS Decade Counter with 10 Decoded Outputs 16-CDIP -55 to 125
CD4017BMG4 Texas Instruments CMOS Decade Counter with 10 Decoded Outputs 16-SOIC -55 to 125 CD4017BNSR Texas Instruments CMOS Decade Counter with 10 Decoded Outputs 16-SO -55 to 125
CD4017BM Texas Instruments CMOS Decade Counter with 10 Decoded Outputs 16-SOIC -55 to 125
CD4017BPWE4 Texas Instruments CMOS Decade Counter with 10 Decoded Outputs 16-TSSOP -55 to 125
CD4017BPWRG4 Texas Instruments CMOS Decade Counter with 10 Decoded Outputs 16-TSSOP -55 to 125
CD4017BPW Texas Instruments CMOS Decade Counter with 10 Decoded Outputs 16-TSSOP -55 to 125
CD4017BNSRE4 Texas Instruments CMOS Decade Counter with 10 Decoded Outputs 16-SO -55 to 125
CD4017BE Texas Instruments CMOS Decade Counter with 10 Decoded Outputs 16-PDIP -55 to 125
0
voti
raunarde ha scritto:Il 4017 devo cercare una versione c-mos devo controllare i datasheet.
Tutti i 4017 sono CMOS, magari quello che hai va già bene. Che sigla ha?
raunarde ha scritto:per realizzare gli sbrogli e circuiti stampati conosci un buon programma freeware...
Purtroppo no, gli sbrogli li ho sempre fatti a mano...
Cerca sul forum e prova a guardare ad esempio qui e qui. Anche Fidocadj permette di disegnare semplici PCB, ma lo sbroglio va fatto a mano.
Big fan of ⋮ƎlectroYou! Ausili per disabili e anziani su ⋮ƎlectroYou
Caratteri utili: À È É Ì Ò Ó Ù α β γ δ ε η θ λ μ π ρ σ τ φ ω Ω º ª ² ³ √ ∛ ∜ ₀ ₁ ₂ ₃ ₄ ₅ ₆ ∃ ∄ ∆ ∈ ∉ ± ∓ ∾ ≃ ≈ ≠ ≤ ≥
Caratteri utili: À È É Ì Ò Ó Ù α β γ δ ε η θ λ μ π ρ σ τ φ ω Ω º ª ² ³ √ ∛ ∜ ₀ ₁ ₂ ₃ ₄ ₅ ₆ ∃ ∄ ∆ ∈ ∉ ± ∓ ∾ ≃ ≈ ≠ ≤ ≥
0
voti
Il 4017 è un hcf che opera da -40 a + 85 sono a posto :)
grazie mille per l'aiuto!!!!
a breve le foto del lavoro ultimato e dell'impiego.
grazie mille per l'aiuto!!!!
a breve le foto del lavoro ultimato e dell'impiego.
0
voti
Prego!!!
Le foto della realizzazione finita e funzionante saranno la ciliegina sulla torta!
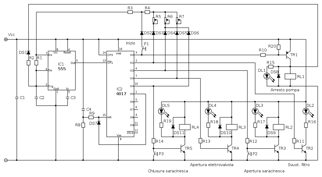
Ho ridato una controllatina allo schema precedente e mi sono accorto di un errore sui led: così collegati, i led DL3, DL4 e DL5 sono sottoposti a una tensione inversa di circa 10 V quando DL2 è acceso.
Ma i led generalmente sopportano tensioni inverse di soli 5 V, quindi è necessaria una piccola correzione.
La resistenza R16 non sarà più in comune ai 4 led DL2 ... DL5, ma ci vorrà una resistenza per ciascun led (avevo risparmiato troppo!) come nello schema seguente (R17, R18 e R19 sono nuove, le ho anche spostate affinchè i led abbiano un terminale in comune):
Ripeto anche la lista dei componenti, aggiornata alle ultime modifiche:
Vcc = 12 V
R1: 1 kΩ
R2: 100 kΩ
R3: 10 kΩ
R4: 270 kΩ
R5: 470 kΩ trimmer (regolazione tempo svuotamento filtro)
R6: 1 MΩ trimmer (regolazione tempo apertura e chiusura saracinesca)
R7: 470 kΩ trimmer (regolazione tempo apertura elettrovalvola)
R8: 1MΩ
R9: 100 kΩ
R10: 3,3 kΩ
R11 ... R14: 5,6 kΩ
R15 ... R20: 1 kΩ
C1: 100 nF poliestere
C2: 47 μF poliestere (eventualmente ottenuti col parallelo di più condensatori)
C3-C4: 100 nF poliestere
DS1 ... DS11: 1N4150
DL1 ... DL5: diodi LED
TR1: PNP BC327 o equivalente
TR2 ... TR5: NPN BC337 o equivalente
RL1 ... RL4: Relè 12 V, min. 200 Ω
P1: contatto reed (inizio ciclo)
P2: contatto reed (finecorsa apertura saracinesca)
P3: contatto reed (finecorsa chiusura saracinesca)
IC1: 555 versione CMOS, con range temperatura esteso -40 °C - +85 °C (es. LMC555 o ICM7555I o TS555IN)
IC2: 4017 con range temperatura esteso -40 °C - +85 °C (es. HCF4017)
Le foto della realizzazione finita e funzionante saranno la ciliegina sulla torta!
Ho ridato una controllatina allo schema precedente e mi sono accorto di un errore sui led: così collegati, i led DL3, DL4 e DL5 sono sottoposti a una tensione inversa di circa 10 V quando DL2 è acceso.
Ma i led generalmente sopportano tensioni inverse di soli 5 V, quindi è necessaria una piccola correzione.
La resistenza R16 non sarà più in comune ai 4 led DL2 ... DL5, ma ci vorrà una resistenza per ciascun led (avevo risparmiato troppo!) come nello schema seguente (R17, R18 e R19 sono nuove, le ho anche spostate affinchè i led abbiano un terminale in comune):
Ripeto anche la lista dei componenti, aggiornata alle ultime modifiche:
Vcc = 12 V
R1: 1 kΩ
R2: 100 kΩ
R3: 10 kΩ
R4: 270 kΩ
R5: 470 kΩ trimmer (regolazione tempo svuotamento filtro)
R6: 1 MΩ trimmer (regolazione tempo apertura e chiusura saracinesca)
R7: 470 kΩ trimmer (regolazione tempo apertura elettrovalvola)
R8: 1MΩ
R9: 100 kΩ
R10: 3,3 kΩ
R11 ... R14: 5,6 kΩ
R15 ... R20: 1 kΩ
C1: 100 nF poliestere
C2: 47 μF poliestere (eventualmente ottenuti col parallelo di più condensatori)
C3-C4: 100 nF poliestere
DS1 ... DS11: 1N4150
DL1 ... DL5: diodi LED
TR1: PNP BC327 o equivalente
TR2 ... TR5: NPN BC337 o equivalente
RL1 ... RL4: Relè 12 V, min. 200 Ω
P1: contatto reed (inizio ciclo)
P2: contatto reed (finecorsa apertura saracinesca)
P3: contatto reed (finecorsa chiusura saracinesca)
IC1: 555 versione CMOS, con range temperatura esteso -40 °C - +85 °C (es. LMC555 o ICM7555I o TS555IN)
IC2: 4017 con range temperatura esteso -40 °C - +85 °C (es. HCF4017)
Big fan of ⋮ƎlectroYou! Ausili per disabili e anziani su ⋮ƎlectroYou
Caratteri utili: À È É Ì Ò Ó Ù α β γ δ ε η θ λ μ π ρ σ τ φ ω Ω º ª ² ³ √ ∛ ∜ ₀ ₁ ₂ ₃ ₄ ₅ ₆ ∃ ∄ ∆ ∈ ∉ ± ∓ ∾ ≃ ≈ ≠ ≤ ≥
Caratteri utili: À È É Ì Ò Ó Ù α β γ δ ε η θ λ μ π ρ σ τ φ ω Ω º ª ² ³ √ ∛ ∜ ₀ ₁ ₂ ₃ ₄ ₅ ₆ ∃ ∄ ∆ ∈ ∉ ± ∓ ∾ ≃ ≈ ≠ ≤ ≥
0
voti
uhmmm come mai avrebbero tensione inversa di 10V?
al momento ho visto che i led vanno bene comunque se consigli la modifica la apporto subito oggi.
Nella mia realizzazione ho duplicato i led in pratica ne ho sia sulla scheda che sulla scatola esterna per poter visualizzare gli stati quando tutto funziona a regime.
Grazie ancora
Edit: riguardando il vecchio schema la tensione inversa arriverebbe dal contatto del relè sul collettore del transistor e va verso il led?
Altra cosa, se volessi integrare nello schema anche il controllo del livello troppo basso dell'acqua nella zona della pompa e che mi scolleghi l'alimentazione (il primo relè di arresto pompa). il problema sarebbe il contatto che è a 20mt di distanza e uso un cavo 3 coppie telefonico dove un solo doppino è dedicato a questo scopo. al momento avevo messo un circuito locale che mi comanda la base di un transistor che mi eccita il relè qualora il liv scenda oltre un tot e un galleggiante con contatto reed mi chiude.
potrei però pilotare l'alimentazione di un relè direttamente così non ho problemi con le correnti di pochi milliampere e tensioni basse sulla base.
al momento ho visto che i led vanno bene comunque se consigli la modifica la apporto subito oggi.
Nella mia realizzazione ho duplicato i led in pratica ne ho sia sulla scheda che sulla scatola esterna per poter visualizzare gli stati quando tutto funziona a regime.
Grazie ancora
Edit: riguardando il vecchio schema la tensione inversa arriverebbe dal contatto del relè sul collettore del transistor e va verso il led?
Altra cosa, se volessi integrare nello schema anche il controllo del livello troppo basso dell'acqua nella zona della pompa e che mi scolleghi l'alimentazione (il primo relè di arresto pompa). il problema sarebbe il contatto che è a 20mt di distanza e uso un cavo 3 coppie telefonico dove un solo doppino è dedicato a questo scopo. al momento avevo messo un circuito locale che mi comanda la base di un transistor che mi eccita il relè qualora il liv scenda oltre un tot e un galleggiante con contatto reed mi chiude.
potrei però pilotare l'alimentazione di un relè direttamente così non ho problemi con le correnti di pochi milliampere e tensioni basse sulla base.
0
voti
corretto il circuito e bruciato 2 led per lo stato di On del circuito perché erano senza resistenza... avendola tolta dall'alimentazione comune e messa singolarmente sui led mi ero dimenticato di metterla anche a quella:D
comunque funziona tutto
comunque funziona tutto
0
voti
Ciao,
La tensione positiva (inversa) sui led spenti arrivava dalla bobina del relè collegato sul collettore del transistor, e la tensione negativa dall'altra parte quando c'era un altro led acceso con la resistenza in comune.
Non sono sicuro di aver capito bene, comunque per fare eccitare il relè di arresto pompa anche quando il livello è troppo basso, basta collegare il contatto reed che hai detto in "parallelo" a TR1, cioè ai suoi emettitore e collettore. L'intervento verrà anche segnalato dal led "arresto pompa".
raunarde ha scritto:riguardando il vecchio schema la tensione inversa arriverebbe dal contatto del relè sul collettore del transistor e va verso il led?
La tensione positiva (inversa) sui led spenti arrivava dalla bobina del relè collegato sul collettore del transistor, e la tensione negativa dall'altra parte quando c'era un altro led acceso con la resistenza in comune.
raunarde ha scritto:Altra cosa, se volessi integrare nello schema anche il controllo del livello troppo basso dell'acqua nella zona della pompa e che mi scolleghi l'alimentazione (il primo relè di arresto pompa). il problema sarebbe il contatto che è a 20mt di distanza e uso un cavo 3 coppie telefonico dove un solo doppino è dedicato a questo scopo. al momento avevo messo un circuito locale che mi comanda la base di un transistor che mi eccita il relè qualora il liv scenda oltre un tot e un galleggiante con contatto reed mi chiude.
potrei però pilotare l'alimentazione di un relè direttamente così non ho problemi con le correnti di pochi milliampere e tensioni basse sulla base.
Non sono sicuro di aver capito bene, comunque per fare eccitare il relè di arresto pompa anche quando il livello è troppo basso, basta collegare il contatto reed che hai detto in "parallelo" a TR1, cioè ai suoi emettitore e collettore. L'intervento verrà anche segnalato dal led "arresto pompa".
Big fan of ⋮ƎlectroYou! Ausili per disabili e anziani su ⋮ƎlectroYou
Caratteri utili: À È É Ì Ò Ó Ù α β γ δ ε η θ λ μ π ρ σ τ φ ω Ω º ª ² ³ √ ∛ ∜ ₀ ₁ ₂ ₃ ₄ ₅ ₆ ∃ ∄ ∆ ∈ ∉ ± ∓ ∾ ≃ ≈ ≠ ≤ ≥
Caratteri utili: À È É Ì Ò Ó Ù α β γ δ ε η θ λ μ π ρ σ τ φ ω Ω º ª ² ³ √ ∛ ∜ ₀ ₁ ₂ ₃ ₄ ₅ ₆ ∃ ∄ ∆ ∈ ∉ ± ∓ ∾ ≃ ≈ ≠ ≤ ≥
Chi c’è in linea
Visitano il forum: Nessuno e 185 ospiti

Elettrotecnica e non solo (admin)
Un gatto tra gli elettroni (IsidoroKZ)
Esperienza e simulazioni (g.schgor)
Moleskine di un idraulico (RenzoDF)
Il Blog di ElectroYou (webmaster)
Idee microcontrollate (TardoFreak)
PICcoli grandi PICMicro (Paolino)
Il blog elettrico di carloc (carloc)
DirtEYblooog (dirtydeeds)
Di tutto... un po' (jordan20)
AK47 (lillo)
Esperienze elettroniche (marco438)
Telecomunicazioni musicali (clavicordo)
Automazione ed Elettronica (gustavo)
Direttive per la sicurezza (ErnestoCappelletti)
EYnfo dall'Alaska (mir)
Apriamo il quadro! (attilio)
H7-25 (asdf)
Passione Elettrica (massimob)
Elettroni a spasso (guidob)
Bloguerra (guerra)



