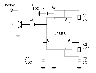
In primo luogo il tuo schema ha un errore gravissimo, e componenti inutili:
Volendo fare le prima correzioni urgenti, ocorre mettere una resistenza, R3, tra il pin di uscita e la base del transistor. Le frattempo rimuoviamo i diodi inutili. (Per ora non ci curiamo della frequenza teorica di oscillazione).
Al prossimo passo aggiungiamo C3, correggiamo la rete oscillante con i valori commerciali dei componenti, e correggiamo anche C2.
Non so ancora se la rete oscillante R1, R2 e C2 sono adeguate per oscillare ai 50 Hz che ricordo di avere letto da qualche parte. Ma non è questo che mi interessa. Bisogna invece dire prima di tutto qualcosa su R3 che abbiamo aggiunto...
R3 limita la corrente che esce dal terminale 3 e va alla base del transistor per polarizzarlo. Non si può non mettere, perché si brucia prima di tutto il 555, e non si fa del bene nemmeno il transistor. Questa resistenza deve essere dimensionata. PEr farlo bisogna conoscere qualcosa sul transistor usato, il suo hfe, e la corrente massima erogabile dal 555.
Per i transistor Q1 che tu avevi scelto in ogni caso, questa direzine non può ancora funzionare.
... (Non è finita).
Tesina di maturità
Moderatori:
g.schgor,
IsidoroKZ
17 messaggi
• Pagina 2 di 2 • 1, 2
4
voti
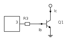
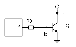
Concentriamoci solo sulla R3, e per ora faccimo finta che il 555 fornisca sul terminale 3 tutta la corrente che vogliamo:
La corrente di base Ib del transistor Q1 deve essere limitata ad un valore ragionevole, soportato, funzione della corrente di collettore Ic e del coefficiente di amplificazione del transistor hfe.
Per i transistor di elevata corrente il valore di hfe non è particolarmente alto: i valori stanno attorno a 30, 50.
Se la corrente di collettore prevedibile fosse di 10 A, (per una bobina auto l'ordine di grandezza è quello), la corrente di base minima, dovrebbe quindi essere: Ib = Ic / 30 = 10 / 30 = 333 mA.
Nel funzionamento ad interruttore del transistor BJT, la corrente di base deve essere ben superiore a questo valore, per portarlo in zona di saturazione. Senza esagerare. In prima battuta diciamo il doppio: i 333 mA calcolati diventano circa 600 mA e più.
Quindi abbiamo un 555 alimentato a 12 V, un transistor che deve vedere in base almeno 600 mA, proviamo a calcolarne la resistenza di base: i 12 V di alimentazione del 555 diventano 11 V sul terminale 3 quando questo conduce. (Li sto stimando spannometricamente). La base del transistor avrà una c.d.t. verso il comune di altri 0,7 V circa, quindi, la resistenza R3 dovrà far vadere i restanti: 12 V - (1 V + 0,7 V) = 10,3 V. A questo punto diventa facile calcolarla: R = V / I = 10,3 V / 600 mA = 17,2 ohm (mal contati).
Però... Il 555 non è in grado di fornire 600 mA sul terminale 3. I DS dicono che ne possono venire fuori 200 mA, ma l'esperienza dice di npon superare 60 mA / 80 mA. Come fare allora? Q1 non va bene. Non si può usare un solo BJT per alta corrente. O si usava un mosfet, o si passava ad un transistor Darligthon.
La corrente di base Ib del transistor Q1 deve essere limitata ad un valore ragionevole, soportato, funzione della corrente di collettore Ic e del coefficiente di amplificazione del transistor hfe.
Per i transistor di elevata corrente il valore di hfe non è particolarmente alto: i valori stanno attorno a 30, 50.
Se la corrente di collettore prevedibile fosse di 10 A, (per una bobina auto l'ordine di grandezza è quello), la corrente di base minima, dovrebbe quindi essere: Ib = Ic / 30 = 10 / 30 = 333 mA.
Nel funzionamento ad interruttore del transistor BJT, la corrente di base deve essere ben superiore a questo valore, per portarlo in zona di saturazione. Senza esagerare. In prima battuta diciamo il doppio: i 333 mA calcolati diventano circa 600 mA e più.
Quindi abbiamo un 555 alimentato a 12 V, un transistor che deve vedere in base almeno 600 mA, proviamo a calcolarne la resistenza di base: i 12 V di alimentazione del 555 diventano 11 V sul terminale 3 quando questo conduce. (Li sto stimando spannometricamente). La base del transistor avrà una c.d.t. verso il comune di altri 0,7 V circa, quindi, la resistenza R3 dovrà far vadere i restanti: 12 V - (1 V + 0,7 V) = 10,3 V. A questo punto diventa facile calcolarla: R = V / I = 10,3 V / 600 mA = 17,2 ohm (mal contati).
Però... Il 555 non è in grado di fornire 600 mA sul terminale 3. I DS dicono che ne possono venire fuori 200 mA, ma l'esperienza dice di npon superare 60 mA / 80 mA. Come fare allora? Q1 non va bene. Non si può usare un solo BJT per alta corrente. O si usava un mosfet, o si passava ad un transistor Darligthon.
-

Candy
32,5k 7 10 13 - CRU - Account cancellato su Richiesta utente
- Messaggi: 10123
- Iscritto il: 14 giu 2010, 22:54
0
voti
si, mi scuso per aver postato un disegno che in realtà non rispecchia il mio progetto (giusto o sbagliato che sia) ma potete perdonarmi visto che era il primo disegno fatto in fretta tra un impegno e l'altro senza aver mai visto il programma... grazie
Ultima modifica di
asdf il 28 apr 2012, 9:41, modificato 1 volta in totale.
Motivazione: Racchiuso codice del disegno in FidoCadJ tra i tag [fcd].
Motivazione: Racchiuso codice del disegno in FidoCadJ tra i tag [fcd].
0
voti
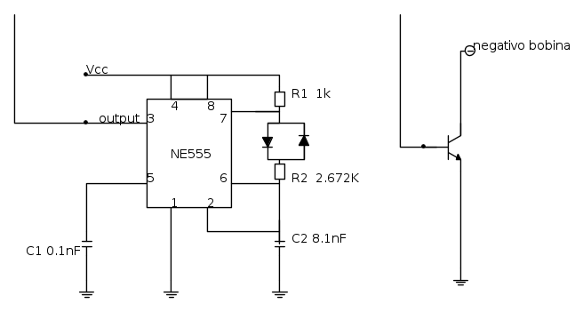
ok, nelle mie varie prove che ho effettuato c'è stata anche una preamplificazione del segnale utilizzando un 2N2222 che pilotasse a sua volta il 2N3035.
supponevo che in base ci fosse un segnale debole per riuscire a pilotare ma comunque probabilmente esistono una somma di errori:
il possibile primo errore tra l'output3 e la base del 2N2222 non ho messo nessuna resistenza in serie e tra l'emettitore del 2N2222 e la base del 2N3035 di nuovo niente.
lo schema di collegamento è praticamente questo:
supponevo che in base ci fosse un segnale debole per riuscire a pilotare ma comunque probabilmente esistono una somma di errori:
il possibile primo errore tra l'output3 e la base del 2N2222 non ho messo nessuna resistenza in serie e tra l'emettitore del 2N2222 e la base del 2N3035 di nuovo niente.
lo schema di collegamento è praticamente questo:
0
voti
Solo una piccola nota: un trasformatore di Tesla e una bobina di automobile sono due cose completamente diverse. La bobina di Tesla e` un sistema risonante, ottiene la tensione elevata per mezzo del rapporto spire del trasformatore e della moltiplicazione di tensione dovuta al fattore di merito Q del sistema risonante.
Una bobina di automobile non e` risonante, ottiene la tensione elevata per mezzo del rapporto spire e dell'effetto flyback che si ha quando si prova ad interrompere bruscamente la corrente in una induttanza.
Per il resto segui i consigli di
Candy e usa un MOS ad alta tensione!
Una bobina di automobile non e` risonante, ottiene la tensione elevata per mezzo del rapporto spire e dell'effetto flyback che si ha quando si prova ad interrompere bruscamente la corrente in una induttanza.
Per il resto segui i consigli di
Per usare proficuamente un simulatore, bisogna sapere molta più elettronica di lui
Plug it in - it works better!
Il 555 sta all'elettronica come Arduino all'informatica! (entrambi loro malgrado)
Se volete risposte rispondete a tutte le mie domande
Plug it in - it works better!
Il 555 sta all'elettronica come Arduino all'informatica! (entrambi loro malgrado)
Se volete risposte rispondete a tutte le mie domande
0
voti
Abbi pazienza ma, postare anche schemi diversi dalla realtà, quindi sbagliati, non permette a nessuno di poterti aiutare/suggerire in nulla. Cerca di essere almeno a scuola più preciso. Non stai affrontando percorsi di studi poetici.
-

Candy
32,5k 7 10 13 - CRU - Account cancellato su Richiesta utente
- Messaggi: 10123
- Iscritto il: 14 giu 2010, 22:54
17 messaggi
• Pagina 2 di 2 • 1, 2
Torna a Elettrotecnica generale
Chi c’è in linea
Visitano il forum: Nessuno e 30 ospiti

Elettrotecnica e non solo (admin)
Un gatto tra gli elettroni (IsidoroKZ)
Esperienza e simulazioni (g.schgor)
Moleskine di un idraulico (RenzoDF)
Il Blog di ElectroYou (webmaster)
Idee microcontrollate (TardoFreak)
PICcoli grandi PICMicro (Paolino)
Il blog elettrico di carloc (carloc)
DirtEYblooog (dirtydeeds)
Di tutto... un po' (jordan20)
AK47 (lillo)
Esperienze elettroniche (marco438)
Telecomunicazioni musicali (clavicordo)
Automazione ed Elettronica (gustavo)
Direttive per la sicurezza (ErnestoCappelletti)
EYnfo dall'Alaska (mir)
Apriamo il quadro! (attilio)
H7-25 (asdf)
Passione Elettrica (massimob)
Elettroni a spasso (guidob)
Bloguerra (guerra)







