
Comparatore LM311 NON invertente
Moderatori:
carloc,
g.schgor,
BrunoValente,
IsidoroKZ
26 messaggi
• Pagina 3 di 3 • 1, 2, 3
4
voti

"Non farei mai parte di un club che accettasse la mia iscrizione" (G. Marx)
-

claudiocedrone
21,3k 4 7 9 - Master EY

- Messaggi: 15302
- Iscritto il: 18 gen 2012, 13:36
0
voti
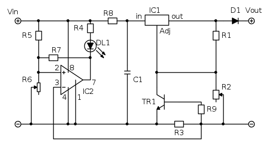
Vin= 19V
Vout=13,8V
Componenti:
IC1=LM317
IC2=LM311
D1=1N4001
Tr1=BC547
C1=100nF
R1=120 ohm
R2= trimmer 2K5
R3=1 ohm 1 Watt
R4=1K2
R5=10K
R6=trimmer 20 ohm
R7=?
R8=2 ohm 2 Watt
R9=100 ohm
Questo è il circuito, manca il valore della R7 perché purtroppo al momento non saprei calcolarla.
Lo farò in seguito.
0
voti
Ciao gohan,
quando collego la batteria scarica ad esempio 10V, assorbe massima corrente 0,7A.
Senza R8 LM317 dovrebbe dissipare da solo quasi 6W.
Ho inserito la R8 per avere una caduta di tensione di 1,4V quando la batteria assorbe la massima corrente.
A questo punto LM317 deve dissipare meno di 5W, il dissipatore risulta un po più piccolo.
A batteria scarica se dopo il diodo ci sono 10V prima del diodo 10,6V, il drop out del Lm317 è 3V in ingresso potrei entrare anche con soli 13,6V.
Secondo questo calcolo potrei addirittura creare una caduta di tensione pari a 19V-13,6V=5,4V
sulla R8 a massima corrente, quindi R8=7 ohm 4W
così che LM317 deve solo più dissipare poco più di 2W, in questo modo potrei evitare l'aletta di raffreddamento. Ma per questo non sono sicurissimo ancora, bisognerebbe vedere bene l'andamento della tensione in base alla corrente.
Più la batteria si carica meno corrente assorbe e meno caduta di tensione c'è ai capi di R8.
A fine carica assorbimento minimo e massima tensione del circuito che riesce a fornire proprio perché la R8 ha una caduta di tensione minore.
quando collego la batteria scarica ad esempio 10V, assorbe massima corrente 0,7A.
Senza R8 LM317 dovrebbe dissipare da solo quasi 6W.
Ho inserito la R8 per avere una caduta di tensione di 1,4V quando la batteria assorbe la massima corrente.
A questo punto LM317 deve dissipare meno di 5W, il dissipatore risulta un po più piccolo.
A batteria scarica se dopo il diodo ci sono 10V prima del diodo 10,6V, il drop out del Lm317 è 3V in ingresso potrei entrare anche con soli 13,6V.
Secondo questo calcolo potrei addirittura creare una caduta di tensione pari a 19V-13,6V=5,4V
sulla R8 a massima corrente, quindi R8=7 ohm 4W
così che LM317 deve solo più dissipare poco più di 2W, in questo modo potrei evitare l'aletta di raffreddamento. Ma per questo non sono sicurissimo ancora, bisognerebbe vedere bene l'andamento della tensione in base alla corrente.
Più la batteria si carica meno corrente assorbe e meno caduta di tensione c'è ai capi di R8.
A fine carica assorbimento minimo e massima tensione del circuito che riesce a fornire proprio perché la R8 ha una caduta di tensione minore.
0
voti

"Non farei mai parte di un club che accettasse la mia iscrizione" (G. Marx)
-

claudiocedrone
21,3k 4 7 9 - Master EY

- Messaggi: 15302
- Iscritto il: 18 gen 2012, 13:36
0
voti
Vorrei riuscire a calcolare la R7
Le formule per trovare i due livelli di soglia e l'ampiezza del ciclo di isteresi dovrebbero essere queste:



In base al circuito postato e alla Req di 9,99 ohm
Come posso andare avanti adesso?
Le formule per trovare i due livelli di soglia e l'ampiezza del ciclo di isteresi dovrebbero essere queste:



In base al circuito postato e alla Req di 9,99 ohm
Come posso andare avanti adesso?
26 messaggi
• Pagina 3 di 3 • 1, 2, 3
Chi c’è in linea
Visitano il forum: Google Adsense [Bot] e 48 ospiti

Elettrotecnica e non solo (admin)
Un gatto tra gli elettroni (IsidoroKZ)
Esperienza e simulazioni (g.schgor)
Moleskine di un idraulico (RenzoDF)
Il Blog di ElectroYou (webmaster)
Idee microcontrollate (TardoFreak)
PICcoli grandi PICMicro (Paolino)
Il blog elettrico di carloc (carloc)
DirtEYblooog (dirtydeeds)
Di tutto... un po' (jordan20)
AK47 (lillo)
Esperienze elettroniche (marco438)
Telecomunicazioni musicali (clavicordo)
Automazione ed Elettronica (gustavo)
Direttive per la sicurezza (ErnestoCappelletti)
EYnfo dall'Alaska (mir)
Apriamo il quadro! (attilio)
H7-25 (asdf)
Passione Elettrica (massimob)
Elettroni a spasso (guidob)
Bloguerra (guerra)


