Cos'è ElectroYou | Login Iscriviti

ElectroYou - la comunità dei professionisti del mondo elettrico

Spegnere led a fine carica

Elettronica lineare e digitale: didattica ed applicazioni

Moderatori: Foto Utentecarloc, Foto Utenteg.schgor, Foto UtenteBrunoValente, Foto UtenteIsidoroKZ

1
voti

[1] Spegnere led a fine carica

Messaggioda Foto Utentesteve24 » 24 mag 2012, 10:43

Ciao a tutti,
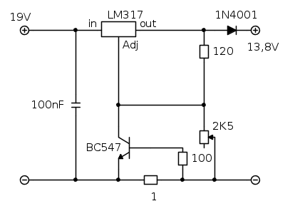
avrei un problema da risolvere, ho questo circuito al quale collego una batteria da ricaricare al piombo da 12V 7Ah:



vorrei che mi venisse segnalata la fine della ricarica con un led che si spegne.
Lo spegnimento vorrei che fosse netto e non graduale.

Come potrei fare?

Grazie O_/
Avatar utente
Foto Utentesteve24
30 4
New entry
New entry
 
Messaggi: 65
Iscritto il: 13 mag 2012, 20:24

0
voti

[2] Re: Spegnere led a fine carica

Messaggioda Foto Utentesimo85 » 24 mag 2012, 11:12

Quando la tensione ai capi della batteria raggiunge un certo valore, spegni il LED.

Un comparatore lo hai fatto nell'altro thread, con un LM311..
Avatar utente
Foto Utentesimo85
30,9k 7 12 13
Disattivato su sua richiesta
 
Messaggi: 9927
Iscritto il: 30 ago 2010, 4:59

0
voti

[3] Re: Spegnere led a fine carica

Messaggioda Foto Utentesteve24 » 24 mag 2012, 12:00

si però erano nati diversi problemi, tensione di ingresso troppo bassa 15mV rispetto alla tensione di offset e alla minima tensione di ingresso del comparatore.

calcolo della Resistenza di retroazione

Ci sarebbero altri metodi, oppure meglio continuare col comparatore amplificando la tensione in ingresso oppure cambiarlo con un altro?
Avatar utente
Foto Utentesteve24
30 4
New entry
New entry
 
Messaggi: 65
Iscritto il: 13 mag 2012, 20:24

0
voti

[4] Re: Spegnere led a fine carica

Messaggioda Foto Utentesteve24 » 24 mag 2012, 12:06

gohan ha scritto:Quando la tensione ai capi della batteria raggiunge un certo valore, spegni il LED.


Sarebbe più corretto spegnere il led quando la batteria arriva a massima tensione 13,8V oppure basarsi sulla corrente assorbita?
Avatar utente
Foto Utentesteve24
30 4
New entry
New entry
 
Messaggi: 65
Iscritto il: 13 mag 2012, 20:24

1
voti

[5] Re: Spegnere led a fine carica

Messaggioda Foto UtenteGuidoB » 24 mag 2012, 13:58

steve24 ha scritto:tensione di ingresso troppo bassa...
Ci sarebbero altri metodi, oppure meglio continuare col comparatore amplificando la tensione in ingresso oppure cambiarlo con un altro?

Ci sono amplificatori operazionali (mi viene in mente l'LM358, che contiene due operazionali) in cui l'intervallo di tensioni di ingresso include la massa.
Per l'uso che ne devi fare non ti serve una gran velocità, quindi puoi usare anche un amplificatore operazionale come comparatore. Io cambierei il comparatore con un LM358 per esempio.
steve24 ha scritto:Sarebbe più corretto spegnere il led quando la batteria arriva a massima tensione 13,8V oppure basarsi sulla corrente assorbita?

Siccome a fine carica il tuo caricabatterie genera una tensione stabilizzata, dovrai basarti sulla corrente assorbita.
Big fan of ƎlectroYou!       Ausili per disabili e anziani su ƎlectroYou
Caratteri utili: À È É Ì Ò Ó Ù α β γ δ ε η θ λ μ π ρ σ τ φ ω Ω º ª ² ³ √ ∛ ∜ ₀ ₁ ₂ ₃ ₄ ₅ ₆ ∃ ∄ ∆ ∈ ∉ ± ∓ ∾ ≃ ≈ ≠ ≤ ≥
Avatar utente
Foto UtenteGuidoB
17,8k 7 12 13
G.Master EY
G.Master EY
 
Messaggi: 2809
Iscritto il: 3 mar 2011, 16:48
Località: Madrid

0
voti

[6] Re: Spegnere led a fine carica

Messaggioda Foto Utentesteve24 » 24 mag 2012, 14:53

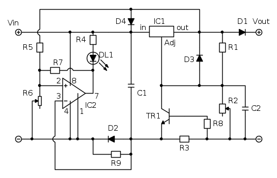
Posso usare questo metodo (D2 con R9 in parallelo) anzichè l'operazionale lm358?
I valori da confrontare adesso sono oltre i 0,5V che erano i minimi del comparatore.
R9 da 40 ohm
Oppure mi consigliate comunque LM358?
Grazie.

Avatar utente
Foto Utentesteve24
30 4
New entry
New entry
 
Messaggi: 65
Iscritto il: 13 mag 2012, 20:24

1
voti

[7] Re: Spegnere led a fine carica

Messaggioda Foto UtenteGuidoB » 24 mag 2012, 15:46

Direi che così puoi usare LM311. R5 non la collegherei a Vin ma all'out di IC1 (così usi come riferimento una tensione stabilizzata). R9 mi sembra un po' alta, il diodo potrebbe andare in conduzione prima di raggiungere la soglia di spegnimento del LED. Io la ridurrei a 33 ohm (per una corrente di 15 mA), comunque va messa a punto per tentativi.
Big fan of ƎlectroYou!       Ausili per disabili e anziani su ƎlectroYou
Caratteri utili: À È É Ì Ò Ó Ù α β γ δ ε η θ λ μ π ρ σ τ φ ω Ω º ª ² ³ √ ∛ ∜ ₀ ₁ ₂ ₃ ₄ ₅ ₆ ∃ ∄ ∆ ∈ ∉ ± ∓ ∾ ≃ ≈ ≠ ≤ ≥
Avatar utente
Foto UtenteGuidoB
17,8k 7 12 13
G.Master EY
G.Master EY
 
Messaggi: 2809
Iscritto il: 3 mar 2011, 16:48
Località: Madrid

0
voti

[8] Re: Spegnere led a fine carica

Messaggioda Foto Utentesteve24 » 24 mag 2012, 16:07

GuidoB ha scritto:R5 non la collegherei a Vin ma all'out di IC1 (così usi come riferimento una tensione stabilizzata). R9 mi sembra un po' alta, il diodo potrebbe andare in conduzione prima di raggiungere la soglia di spegnimento del LED. Io la ridurrei a 33 ohm (per una corrente di 15 mA), comunque va messa a punto per tentativi.


Vin è un alimentatore stabilizzato da 18V 5A.

Per la R9 ho tenuto conto di:
assorbimento batteria in mantenimento 5mA
corrente del ramo R1+R2 circa 10mA

Quando la batteria assorbe 5mA sulla R9 ci dovrebbero essere 15mA
15mA*40 ohm=0,6V

Anche se il diodo entra in conduzione dovrei comunque avere 0,6V come ddp ai suoi capi.

Per favore correggimi se sbaglio, ci tengo particolarmente a questo circuito.
Avatar utente
Foto Utentesteve24
30 4
New entry
New entry
 
Messaggi: 65
Iscritto il: 13 mag 2012, 20:24

1
voti

[9] Re: Spegnere led a fine carica

Messaggioda Foto UtenteGuidoB » 24 mag 2012, 17:41

steve24 ha scritto:Vin è un alimentatore stabilizzato da 18V 5A.

Quindi puoi alimentare R5 anche da Vin. Ma in questo modo la corrente di soglia dipende dalla precisione e stabilizzazione di un riferimento esterno al caricabatterie.
Se colleghi R5 all'out di IC1 non è più necessario che la tensione di alimentazione abbia un ben preciso valore e sia stabilizzata. E oltretutto è gratis. Fai tu.

steve24 ha scritto:Anche se il diodo entra in conduzione...

E' proprio questo il problema. Se il diodo entra in conduzione non sai più quanta corrente sta passando, sai solo che è "circa 15 mA o più" (magari 500 mA).

Con 0,6 V siamo molto vicini alla "soglia di conduzione" di un diodo al silicio (comunemente considerata pari a 0,7 V).

Ma questa "soglia" non è così netta, già a 0,6 V un po' di corrente potrebbe passare attraverso il diodo e falsarti la misura della corrente di qualche percento. Nel dubbio, misura la corrente che passa nel diodo e vedi se è trascurabile rispetto ai 15 mA complessivi che consideri come soglia. Io per sicurezza considero 0,55 V come livello "sicuro" di "non conduzione", poi comunque è relativo a quanta corrente e`accettabile che passi. Inoltre più è alta la temperatura più la "soglia di conduzione" si abbassa.

steve24 ha scritto:Per la R9 ho tenuto conto di:
assorbimento batteria in mantenimento 5mA
corrente del ramo R1+R2 circa 10mA

Se per R1 usi un valore di 220 - 240 ohm (valore massimo consigliato dai vari datasheet per l'LM317, che mi sembra di capire che è lo stabilizzatore che vuoi usare) allora la corrente che attraversa R1 e R2 è di circa 5 mA. Se invece per R1 usi un valore di 120 ohm, il ragionamento che hai fatto è giusto.
Big fan of ƎlectroYou!       Ausili per disabili e anziani su ƎlectroYou
Caratteri utili: À È É Ì Ò Ó Ù α β γ δ ε η θ λ μ π ρ σ τ φ ω Ω º ª ² ³ √ ∛ ∜ ₀ ₁ ₂ ₃ ₄ ₅ ₆ ∃ ∄ ∆ ∈ ∉ ± ∓ ∾ ≃ ≈ ≠ ≤ ≥
Avatar utente
Foto UtenteGuidoB
17,8k 7 12 13
G.Master EY
G.Master EY
 
Messaggi: 2809
Iscritto il: 3 mar 2011, 16:48
Località: Madrid

0
voti

[10] Re: Spegnere led a fine carica

Messaggioda Foto Utentesteve24 » 25 mag 2012, 14:31

Grazie Foto UtenteGuidoB se stato veramente chiarissimo :ok:

Questo è il circuito completo:



Se metto C2 devo necessariamente inserire entrambi i diodi D3 e D4?
Avatar utente
Foto Utentesteve24
30 4
New entry
New entry
 
Messaggi: 65
Iscritto il: 13 mag 2012, 20:24

Prossimo

Torna a Elettronica generale

Chi c’è in linea

Visitano il forum: Google Adsense [Bot] e 56 ospiti