Cos'è ElectroYou | Login Iscriviti

ElectroYou - la comunità dei professionisti del mondo elettrico

Relè a 12V

Elettronica lineare e digitale: didattica ed applicazioni

Moderatori: Foto Utentecarloc, Foto Utenteg.schgor, Foto UtenteBrunoValente, Foto UtenteIsidoroKZ

0
voti

[21] Re: Relè a 12 V

Messaggioda Foto UtenteIsidoroKZ » 24 mag 2012, 12:47

Lookerbie ha scritto:Può essere una informazione utile?


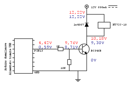
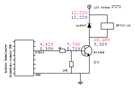
A questo punto mi sono un po' perso. Leggo delle tensioni che non capisco, ad esempio sul collettore del transistore circa 5V quando l'ingresso e` a zero. Dovrebbero esserci 12V: che alimentazione stai usando?

Fai la seguente cosa: schema che hai realizzato dall'uscita della porta del micro (almeno mi pare di ricordare che sia un micro) fino al rele' incluso, indicando il valore e le sigle di tutti i componenti, i collegamenti delle alimentazioni...

Poi metti all'ingresso uno zero, e misuri con un tester in continua TUTTE le tensioni nei vari punti, alimentazione del rele` inclusa. Scrivi queste tensioni in blu sullo schema (fidocad!) poi metti all'ingresso del circuito un uno, rimisure TUTTE le tensioni di tutti i punti e li scrivi in rosso sullo schema. Poi posti lo schema con le misure e i valori dei componenti che hai messo (leggi le bande colorate delle resistenze, la fascia che indica anodo e catodo del diodo...).
Per usare proficuamente un simulatore, bisogna sapere molta più elettronica di lui
Plug it in - it works better!
Il 555 sta all'elettronica come Arduino all'informatica! (entrambi loro malgrado)
Se volete risposte rispondete a tutte le mie domande
Avatar utente
Foto UtenteIsidoroKZ
121,2k 1 3 8
G.Master EY
G.Master EY
 
Messaggi: 21059
Iscritto il: 17 ott 2009, 0:00

1
voti

[22] Re: Relè a 12 V

Messaggioda Foto UtenteLookerbie » 24 mag 2012, 15:07

ecco il circuito

Mentre facevo le misurazioni ho messo per sbaglio in contatto emettitore e base del transistor con segnale 0V sull'ingresso. E' scattato il relè, e all'arrivo del segnale alto è scattato nuovamente, senza commutare più.
Si ripete ogni volta che a ingresso 0 li metto in contatto, ma se lo mantengo a segnale alto non scatta..
Avatar utente
Foto UtenteLookerbie
5 4
New entry
New entry
 
Messaggi: 65
Iscritto il: 2 mar 2012, 19:13

0
voti

[23] Re: Relè a 12 V

Messaggioda Foto UtenteIsidoroKZ » 24 mag 2012, 16:24

OTTIMO LAVORO!

Transistore guasto, oppure montato male (con la base collegata al rele`, e una giunzione guasta) oppure e` un pnp al posto di un npn.

Il negativo dell'alimentatore a 12V e` collegato al negativo dell'arduino?

Se fai il ponticello giallo, scatta il rele`?

Per usare proficuamente un simulatore, bisogna sapere molta più elettronica di lui
Plug it in - it works better!
Il 555 sta all'elettronica come Arduino all'informatica! (entrambi loro malgrado)
Se volete risposte rispondete a tutte le mie domande
Avatar utente
Foto UtenteIsidoroKZ
121,2k 1 3 8
G.Master EY
G.Master EY
 
Messaggi: 21059
Iscritto il: 17 ott 2009, 0:00

0
voti

[24] Re: Relè a 12 V

Messaggioda Foto UtenteLookerbie » 24 mag 2012, 17:38

Il transistore è un npn e montato seguendo sempre il datasheet http://www.datasheetcatalog.org/datasheet2/d/0kq9ua20u27ka13c66efh960khpy.pdf. Magari l'ho rotto nelle prove.. ne compro un altro e tento di nuovo!
facendo il ponticello giallo scatta allo stesso modo di prima..
spero sia solo il transistor e lo maledirò (però avevo provato mettendo il teste su PROVA DIODI
con il piu dell'ohmmetro sul collettore e base e il meno sull'emettitore e conduceva.. prova sbagliata?)
Avatar utente
Foto UtenteLookerbie
5 4
New entry
New entry
 
Messaggi: 65
Iscritto il: 2 mar 2012, 19:13

0
voti

[25] Re: Relè a 12 V

Messaggioda Foto UtenteIsidoroKZ » 24 mag 2012, 18:23

La prova va fatta con il provadiodi in questo modo: rosso sulla base e nero alternativamente su collettore ed emettitore. Deve condurre in entrambi i versi, segnando qualcosa dalle parti di 0.65.
Poi nero sulla base e rosso alternativamente su collettore ed emettitore, non deve condurre in nessuno dei due casi.
Per usare proficuamente un simulatore, bisogna sapere molta più elettronica di lui
Plug it in - it works better!
Il 555 sta all'elettronica come Arduino all'informatica! (entrambi loro malgrado)
Se volete risposte rispondete a tutte le mie domande
Avatar utente
Foto UtenteIsidoroKZ
121,2k 1 3 8
G.Master EY
G.Master EY
 
Messaggi: 21059
Iscritto il: 17 ott 2009, 0:00

0
voti

[26] Re: Relè a 12 V

Messaggioda Foto UtenteLookerbie » 25 mag 2012, 3:04

Davvero non ci voglio credere che tre giorni di delirio siano stati buttati solo per un transistor..
Comunque, grazie a tutti!
Grazie a voi ho imparato a:
controllare tensioni e correnti su tutto
porre domande coerenti
evitare errori banali prima di scrivere che non funziona
controllare un transistor
Davvero utilissimi! presto tornerò a porre qualche altra domanda..
L
Avatar utente
Foto UtenteLookerbie
5 4
New entry
New entry
 
Messaggi: 65
Iscritto il: 2 mar 2012, 19:13

0
voti

[27] Re: Relè a 12 V

Messaggioda Foto UtenteLookerbie » 2 lug 2012, 18:55

Ciao ancora a tutti.
una domanda ulteriore, ma se invece di usare un relè a 12V ne usassi uno a 5V, avrei ancora bisogno del transistor per controllarlo?

Avendo invece un carico da controllare tramite il relè, di massimo 5V, non basterebbe il transistor come interruttore?
Grazie!
Avatar utente
Foto UtenteLookerbie
5 4
New entry
New entry
 
Messaggi: 65
Iscritto il: 2 mar 2012, 19:13

0
voti

[28] Re: Relè a 12 V

Messaggioda Foto Utentebelva87 » 4 lug 2012, 14:16

Dipende dalla corrente che assorbe il carico.
Di norma però si preferiscono i mosfet ai BJT quando sono impiegati come interruttori.
Avatar utente
Foto Utentebelva87
2.292 2 6 12
free expert
 
Messaggi: 1323
Iscritto il: 9 mag 2011, 15:01

Precedente

Torna a Elettronica generale

Chi c’è in linea

Visitano il forum: Google Adsense [Bot] e 243 ospiti