Se vuoi usare le stilo da 1.5V bastano i link che ti ho riportato per arrivare ad una soluzione.
Se invece vuoi ridurre una tensione da 7.5V a 4.5V, la soluzione potrebbe essere quella che ti ho dato al messaggio 2.
Troppe risposte date per poche risposte ricevute.
pacco batterie
Moderatori:
carloc,
g.schgor,
BrunoValente,
IsidoroKZ
20 messaggi
• Pagina 2 di 2 • 1, 2
0
voti
[15] Re: pacco batterie
sinceramente non so neanche come fare se qualcuno puo aiutarmi.Grazie...
-

roberto5879
11 3 - New entry

- Messaggi: 89
- Iscritto il: 28 nov 2011, 17:51
0
voti
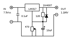
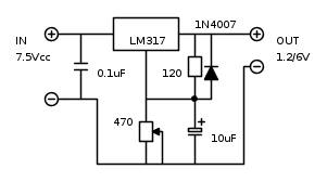
[17] Re: pacco batterie
Al post 2, [user]gohan[/user] ti ha suggerito questa soluzione:
che dovrebbe permettere, alimentando con 7.5V di ottenere in uscita una tensione regolabile da 1.2 a un po' meno di sei volt, regolabile tramite il trimmer da 470 ohm indicato.
Se ti senti in grado di realizzare il circuito, dovrebbe fare al caso tuo.
che dovrebbe permettere, alimentando con 7.5V di ottenere in uscita una tensione regolabile da 1.2 a un po' meno di sei volt, regolabile tramite il trimmer da 470 ohm indicato.
Se ti senti in grado di realizzare il circuito, dovrebbe fare al caso tuo.
marco
20 messaggi
• Pagina 2 di 2 • 1, 2
Chi c’è in linea
Visitano il forum: Nessuno e 61 ospiti

Elettrotecnica e non solo (admin)
Un gatto tra gli elettroni (IsidoroKZ)
Esperienza e simulazioni (g.schgor)
Moleskine di un idraulico (RenzoDF)
Il Blog di ElectroYou (webmaster)
Idee microcontrollate (TardoFreak)
PICcoli grandi PICMicro (Paolino)
Il blog elettrico di carloc (carloc)
DirtEYblooog (dirtydeeds)
Di tutto... un po' (jordan20)
AK47 (lillo)
Esperienze elettroniche (marco438)
Telecomunicazioni musicali (clavicordo)
Automazione ed Elettronica (gustavo)
Direttive per la sicurezza (ErnestoCappelletti)
EYnfo dall'Alaska (mir)
Apriamo il quadro! (attilio)
H7-25 (asdf)
Passione Elettrica (massimob)
Elettroni a spasso (guidob)
Bloguerra (guerra)


