in particolare associati all'oscillatore a ponte di Wien;
So che sto già trattando un argomento simile in un altro post, ma qua vorrei soffermarmi solo sul controllo, per capire il perché di alcuni "comportamenti".
Essenzialmente sono 3, i libri di testo, se a qualcuno potrebbe interessare (magari se li ritrova a casa) sono
Microelettronica -Jeager
Circuiti per la microelettronica -Sedra,Smith
Vorrei partire dal primo e poi in caso esaminare gli altri,di questo ho capito il funzionamento ma a livello di simulazione non mi tornano alcune cose:
affinchè il circuito oscilli, ma le oscillazioni non si smorzino, o divergano facendo saturare l'operazionale
devono essere rispettate le seguenti 2 condizioni


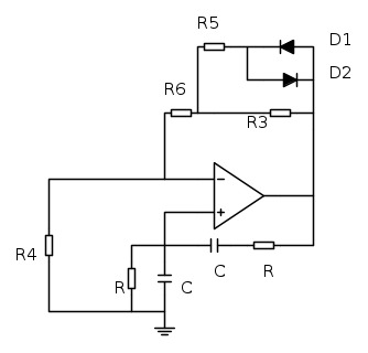
Ho dato i seguenti valori ai componenti:
R3=250
R4=100
R5=100
R6=100
Con questi valori rispetto le due condizioni, le oscillazioni partono e vengono sostenute.
la frequenza di oscillazione è data da R1=R2=250 e C1=C2
ho effettuato 3 prove, pensando che quella critica per il comportamento fosse alla frequenza più alta ed in particolare con: C=64pF C=640pF C=6400pF
Ecco il risultato delle simulazioni:
http://i.imgur.com/1XUQa.png
come si può vedere il picco positivo e il picco negativo sono uguali
Aumentando la frequenza invece:
http://i.imgur.com/RbuUl.png
Anche senza la terza prova, poiché il risultato è il medesimo si può vedere, che la sinusoide diventa asimmetrica.
Vorrei capirne il motivo, anche perché, casualmente, scrivendo male la netlist, ho eliminato la resistenza R6
di cui nel controllo d'ampiezza sinceramente non ne vedo l'utilità.
Quindi un'altra domanda sarebbe: a cosa serve R6, e non posso farne a meno?
tanto in ogni caso quando uno dei due diodi conduce, il parallelo con R3 opportunamente dimensionato mi può fare diminuire il guadagno al valore voluto.
La risposta a questo quesito mi interessa poiché, utilizzando questo secondo schema sparisce la differenza tra picco positivo e il picco negativo
con R3=350
R4=100
R5=100
in questo modo le condizioni sono rispettate ( anche gli stessi valori 3.5>2 e 0.8<2)
qui le condizioni sono :


fo=10Mhz:
http://i.imgur.com/MNkHy.png
fo=1Mhz:
http://i.imgur.com/o9rTj.png
In questo caso invece la sinusoide è simmetrica.

Elettrotecnica e non solo (admin)
Un gatto tra gli elettroni (IsidoroKZ)
Esperienza e simulazioni (g.schgor)
Moleskine di un idraulico (RenzoDF)
Il Blog di ElectroYou (webmaster)
Idee microcontrollate (TardoFreak)
PICcoli grandi PICMicro (Paolino)
Il blog elettrico di carloc (carloc)
DirtEYblooog (dirtydeeds)
Di tutto... un po' (jordan20)
AK47 (lillo)
Esperienze elettroniche (marco438)
Telecomunicazioni musicali (clavicordo)
Automazione ed Elettronica (gustavo)
Direttive per la sicurezza (ErnestoCappelletti)
EYnfo dall'Alaska (mir)
Apriamo il quadro! (attilio)
H7-25 (asdf)
Passione Elettrica (massimob)
Elettroni a spasso (guidob)
Bloguerra (guerra)






instead of
(Anonimo).
ain't
, right?
in lieu of
.
for
arithm.