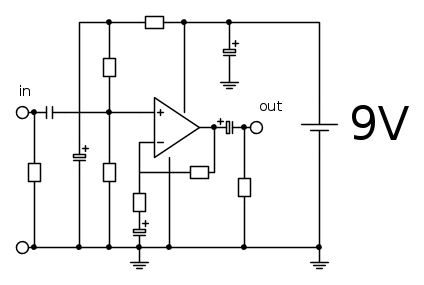
Avevo la necessità di fare un piccolo preamplificatore, cosi ho deciso di utilizzare un integrato che fa tutto :P
Dato il mio utilizzo mi hanno consigliato un tl071.
ecco il PCB appena fatto con fitocad!
Che ve ne pare? Qualcuno che conosce questo integrato, sa dirmi se i collegamenti che ho fatto sono corretti? Si può fare di meglio? :P
Grazie a tutti! ;)

Elettrotecnica e non solo (admin)
Un gatto tra gli elettroni (IsidoroKZ)
Esperienza e simulazioni (g.schgor)
Moleskine di un idraulico (RenzoDF)
Il Blog di ElectroYou (webmaster)
Idee microcontrollate (TardoFreak)
PICcoli grandi PICMicro (Paolino)
Il blog elettrico di carloc (carloc)
DirtEYblooog (dirtydeeds)
Di tutto... un po' (jordan20)
AK47 (lillo)
Esperienze elettroniche (marco438)
Telecomunicazioni musicali (clavicordo)
Automazione ed Elettronica (gustavo)
Direttive per la sicurezza (ErnestoCappelletti)
EYnfo dall'Alaska (mir)
Apriamo il quadro! (attilio)
H7-25 (asdf)
Passione Elettrica (massimob)
Elettroni a spasso (guidob)
Bloguerra (guerra)








