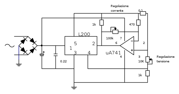
volevo realizzare il circuito presente nell'articolo
"uA723" e "L200" due regolatori troppo spesso dimenticati
di cui riporto lo schema.
a cui è collegato il carico? e se si Grazie
Andrea
Moderatori:
carloc,
g.schgor,
BrunoValente,
IsidoroKZ
a cui è collegato il carico? e se si


TardoFreak ha scritto:La regolazione della tensione è fatta al contrario. Bisogna scambiare di posto il ptenziometro da 10K e la resistenza da 1K.


andreadm ha scritto:@chi_ha_corretto_il_mio_primo_post: ok la forma, ma qui con la sostanza non ci siamo proprio. Consigli?
Grazie
Andrea
Visitano il forum: Nessuno e 89 ospiti