Comunque, ho applicato una piccola modifica al tuo circuito, che come scritto in [2], secondo me non fa mica male..
Regolazione della tensione ventola 5 V
Moderatori:
carloc,
g.schgor,
BrunoValente,
IsidoroKZ
26 messaggi
• Pagina 3 di 3 • 1, 2, 3
1
voti
senza dubbio gohan ma siccome sono brushless sono polarizzate. quindi si potrebbe anche omettere.
-

daniele1996
610 3 8 11 - Sostenitore

- Messaggi: 1554
- Iscritto il: 29 ago 2011, 11:29
0
voti
avevo dimenticato di inserire in diodo nello schema ma nel circuito l'avevo messo :)
In questo modo non limiterei la massima tensione che il circuito fornisce?
gohan ha scritto:Per limitare il duty cycle devi aggiungere una resistenza di taratura al potenziometro.
Ora però è tardi, ed io stasera posso dormire di notte.. :)
In questo modo non limiterei la massima tensione che il circuito fornisce?
-

Claudiozeta
0 2 - Messaggi: 16
- Iscritto il: 19 apr 2009, 13:19
0
voti
ok, in che punto dovrei inserire il resitore?
-

Claudiozeta
0 2 - Messaggi: 16
- Iscritto il: 19 apr 2009, 13:19
0
voti
Aspetta che forse, non avendolo mai provato e non avendo fatto nessun calcolo a riguardo, ho detto una stupidaggine. Perdona ma è sempre meglio dubitare prima di andare sul sicuro ed eventualmente sbattere il naso..
Prima farei una prova con un trimmer collegato tra VDD e GND con piedino centrale sul pin 5 di control.
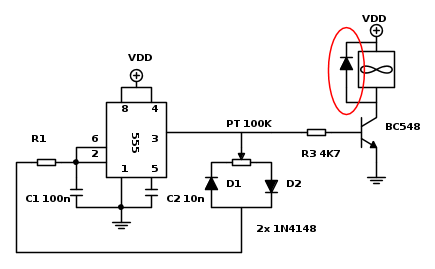
Sia sul datasheet hai una grafica di esempio a partire da pag. 8, come si vede anche da questo schema.
Dovrebbe essere la soluzione più semplice.

Prima farei una prova con un trimmer collegato tra VDD e GND con piedino centrale sul pin 5 di control.
Sia sul datasheet hai una grafica di esempio a partire da pag. 8, come si vede anche da questo schema.
Dovrebbe essere la soluzione più semplice.

26 messaggi
• Pagina 3 di 3 • 1, 2, 3
Chi c’è in linea
Visitano il forum: Google Adsense [Bot] e 446 ospiti

Elettrotecnica e non solo (admin)
Un gatto tra gli elettroni (IsidoroKZ)
Esperienza e simulazioni (g.schgor)
Moleskine di un idraulico (RenzoDF)
Il Blog di ElectroYou (webmaster)
Idee microcontrollate (TardoFreak)
PICcoli grandi PICMicro (Paolino)
Il blog elettrico di carloc (carloc)
DirtEYblooog (dirtydeeds)
Di tutto... un po' (jordan20)
AK47 (lillo)
Esperienze elettroniche (marco438)
Telecomunicazioni musicali (clavicordo)
Automazione ed Elettronica (gustavo)
Direttive per la sicurezza (ErnestoCappelletti)
EYnfo dall'Alaska (mir)
Apriamo il quadro! (attilio)
H7-25 (asdf)
Passione Elettrica (massimob)
Elettroni a spasso (guidob)
Bloguerra (guerra)
