Si dice collegamento flottante quando uno dei terminali di un componente (sia questo attivo o passivo), o un pin, è collegato al vuoto, all'aria/a nulla.. Ad ogni componente l'effetto è solitamente un comportamento indesiderato.
Nel tuo specifico caso, sul pin 2 hai una tensione di GND dovuto al fatto che il condensatore è inizialmente scarico, quindi sul pin 3 hai uno stato logico alto.
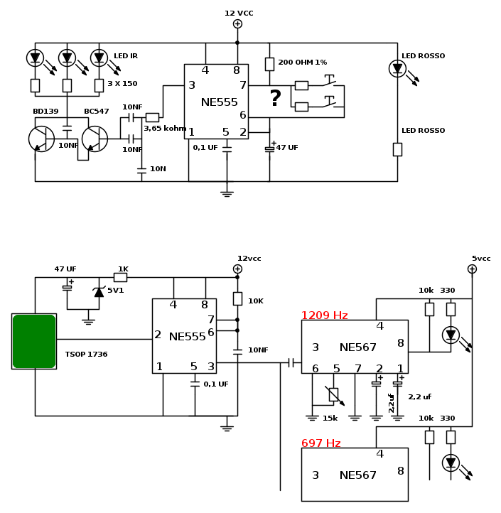
TX RX Infrarossi 2 canali
Moderatori:
carloc,
g.schgor,
BrunoValente,
IsidoroKZ
1
voti
Ciao :) Appreso significato di collegamento flottante,kmq non posso ancora vericare se il condensatore mantiene la carica poiché sto aspettando che mi arrivano le resistenze all'1% quindi non ho montato il trasmittente (anche se per verificarlo le resistenze non servirebbere perche è da vericare con pulsante aperto),ho fatto qualcosa riguardo il ricevente, come tsop ho scelto un TSOP1736 , = 36 kHz alimentato a 5 vcc, per cui ho messo uno zener,
Suppongo che dal trasmettitore invio una frequenza di 1400 Hz, dal Pin 3 del 555 (ricevente) non uscira frequanza 1400 giusto? ma ci vuole un filtro passa banda, Qualcuno potrebbe spiegarmi come continuare?
Suppongo che dal trasmettitore invio una frequenza di 1400 Hz, dal Pin 3 del 555 (ricevente) non uscira frequanza 1400 giusto? ma ci vuole un filtro passa banda, Qualcuno potrebbe spiegarmi come continuare?
-

carlomusumeci
353 5 7 - Sostenitore

- Messaggi: 526
- Iscritto il: 8 apr 2011, 0:35
1
voti
Ciao,allora ho pensato a come decodificare le frequenze ricevute,mettendo che dal trasmettitore invio una frequenza di 1200 Hz il ricevente all'uscita del pin 3 del ne555 dovrebbe avere come frequenza 1200 Hz giusto'? se poi questa frequenza la si invia ad un NE567 lui dovrebbe confrontarla con l'oscillatore che ha dentro,se riceve 1200 Hz e il suo oscillatore è tarato su 1200 Hz dovrebbe attivare il suo Pin 8 ( se tutto ok dovrebbe accendere il led,. Mentre se dal trasmettitore invio 700 Hz dovrebbe attivarsi il secondo NE567,Potrebbe funzionare? il trimmer serve per trovare la giusta frequenza durante la pressione dei tasti..
-

carlomusumeci
353 5 7 - Sostenitore

- Messaggi: 526
- Iscritto il: 8 apr 2011, 0:35
3
voti
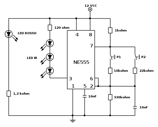
A me l'idea del 567 come decodificatore piace, è senza dubbio una soluzione più funzionale di tutto quel treno di integrati che viene utilizzato nel progetto originale.
Partendo dal ricevitore io farei alcune modifiche che ti permettono di ridurre i componenti e danno (a mio avviso) un aspetto un po' più pulito allo schema:
Con i valori nello schema la pressione di P1 fa generare al 555 una frequenza di circa 7kHz mentre la pressione di P2 genera una frequenza di circa 3kHz (il valore del duty cycle in entrambi i casi rimane prossimo al 50%). Lo scarto tra le due frequenze dovrebbe essere sufficientemente ampio per far si che il 567 riesca a lavorare correttamente.
Appena riesco do uno sguardo anche al ricevitore...
Partendo dal ricevitore io farei alcune modifiche che ti permettono di ridurre i componenti e danno (a mio avviso) un aspetto un po' più pulito allo schema:
Con i valori nello schema la pressione di P1 fa generare al 555 una frequenza di circa 7kHz mentre la pressione di P2 genera una frequenza di circa 3kHz (il valore del duty cycle in entrambi i casi rimane prossimo al 50%). Lo scarto tra le due frequenze dovrebbe essere sufficientemente ampio per far si che il 567 riesca a lavorare correttamente.
Appena riesco do uno sguardo anche al ricevitore...
0
voti
Grazie davidde :) ti vedo sempre seguire post riguardo Ir,mi fa molto piacere il tuo intervento,le resistenza da utilizzare nel ne555 (parte pulsante) vanno bene le solite o quelle a 1% ?
-

carlomusumeci
353 5 7 - Sostenitore

- Messaggi: 526
- Iscritto il: 8 apr 2011, 0:35
3
voti
Prego, spero di riuscire ad aiutarti...
No
, purtroppo non è così semplice. Se invii dal trasmettitore una frequenza di 1200Hz il Tsop ti filtra il segnale e in uscita non hai nulla. Il ricevitore che hai scelto ha una frequenza portante di 36kHz, questo vuol dire in pratica che lui "lascia passare" soltanto quella frequenza. Modulando opportunamente la portante si possono generare dei codici che il circuito a valle (solitamente un microcontrollore) è in grado di interpretare per reagire di conseguenza. Con quel tipo di ricevitore la soluzione che hai proposto non è applicabile.
Per fare quello che vuoi fare ti serve un ricevitore diverso che non abbia all'interno un filtro passa banda. Un possibile componente sostitutivo è l' SFH5140 che però non è concepito per coprire lunghe distanze e richiede perciò un'ottica adeguata.
Questo è giusto.
Prima di procedere sarebbe però il caso che tu chiarisca bene cosa ti aspetti e l'utilizzo che devi fare di questo telecomando ad esempio se vuoi usarlo in casa o all'esterno, la distanza che devi raggiungere e tutti gli altri dettagli che ti vengono in mente.
Hai l'oscilloscopio? E la possibilità di utilizzare delle lenti?
carlomusumeci ha scritto:...allora ho pensato a come decodificare le frequenze ricevute,mettendo che dal trasmettitore invio una frequenza di 1200 Hz il ricevente all'uscita del pin 3 del ne555 dovrebbe avere come frequenza 1200 Hz giusto'?
No
Per fare quello che vuoi fare ti serve un ricevitore diverso che non abbia all'interno un filtro passa banda. Un possibile componente sostitutivo è l' SFH5140 che però non è concepito per coprire lunghe distanze e richiede perciò un'ottica adeguata.
carlomusumeci ha scritto:se poi questa frequenza la si invia ad un NE567 lui dovrebbe confrontarla con l'oscillatore che ha dentro,se riceve 1200 Hz e il suo oscillatore è tarato su 1200 Hz dovrebbe attivare il suo Pin 8
Questo è giusto.
Prima di procedere sarebbe però il caso che tu chiarisca bene cosa ti aspetti e l'utilizzo che devi fare di questo telecomando ad esempio se vuoi usarlo in casa o all'esterno, la distanza che devi raggiungere e tutti gli altri dettagli che ti vengono in mente.
Hai l'oscilloscopio? E la possibilità di utilizzare delle lenti?
0
voti
ciao,no purtroppo per il momento non ho l'oscilloscopio,in pratica questo circuito mi serve per attivare un presscontrol-motore (serve per aumentare la pressione dell'acqua) che si trova all'esterno dell'abitazione,comunque ho da coprire un 5 / 6 metri di distanza.
PS.nel circuito originale da me postato nel post 1,che tipo di ricevitore usa e come riesce a coprire fino a 30 metri? (per lo meno per quanto descritto http://www.solchiere.it/Elettronica/progetto28/progetto28.aspx, in ogni caso se cio non è possibile opto per il sensore IR da te proposto SFH5140/SFH5141
Mi trovo un BPW41N,potrebbe servire? magari con un cirtuito di AMP OP per amplificare il segnale?
PS.nel circuito originale da me postato nel post 1,che tipo di ricevitore usa e come riesce a coprire fino a 30 metri? (per lo meno per quanto descritto http://www.solchiere.it/Elettronica/progetto28/progetto28.aspx, in ogni caso se cio non è possibile opto per il sensore IR da te proposto SFH5140/SFH5141
Mi trovo un BPW41N,potrebbe servire? magari con un cirtuito di AMP OP per amplificare il segnale?
-

carlomusumeci
353 5 7 - Sostenitore

- Messaggi: 526
- Iscritto il: 8 apr 2011, 0:35
Chi c’è in linea
Visitano il forum: Nessuno e 161 ospiti

Elettrotecnica e non solo (admin)
Un gatto tra gli elettroni (IsidoroKZ)
Esperienza e simulazioni (g.schgor)
Moleskine di un idraulico (RenzoDF)
Il Blog di ElectroYou (webmaster)
Idee microcontrollate (TardoFreak)
PICcoli grandi PICMicro (Paolino)
Il blog elettrico di carloc (carloc)
DirtEYblooog (dirtydeeds)
Di tutto... un po' (jordan20)
AK47 (lillo)
Esperienze elettroniche (marco438)
Telecomunicazioni musicali (clavicordo)
Automazione ed Elettronica (gustavo)
Direttive per la sicurezza (ErnestoCappelletti)
EYnfo dall'Alaska (mir)
Apriamo il quadro! (attilio)
H7-25 (asdf)
Passione Elettrica (massimob)
Elettroni a spasso (guidob)
Bloguerra (guerra)





