Cos'è ElectroYou | Login Iscriviti

ElectroYou - la comunità dei professionisti del mondo elettrico

Laboratorio di elettronica

Elettronica lineare e digitale: didattica ed applicazioni

Moderatori: Foto Utentecarloc, Foto Utenteg.schgor, Foto UtenteBrunoValente, Foto UtenteIsidoroKZ

6
voti

[1] Laboratorio di elettronica

Messaggioda Foto UtenteCorradoN » 7 set 2012, 17:42

Ciao a tutti, è il mio primo messaggio. Non ho trovato una sezione per le presentazioni, quindi la faccio breve qui: sono uno studente all'ultimo anno di ingegneria elettronica e leggo il vostro forum da un po', anche se mi sono iscritto da poco. Leggendovi, mi sono reso conto di quanto poco sappia di elettronica :oops: e ho deciso di cominciare a mettere in pratica un po' di ciò che ho studiato, sperando che sporcandomi un po' le mani possa colmare qualche lacuna.

Finite le chiacchiere, veniamo al perché del thread: come saprete, purtroppo all'università non c'è la possibilità di andare in laboratorio. Ho visto due volte un oscilloscopio ed ho potuto toccare una sonda una volta sola. Non avevo mai collegato fisicamente due resistenze in serie fino ad un mese fa. Questo per dire fin da subito che l'opzione di andare da un prof e chiedere se sia possibile fare qualcosa in ambito accademico non è percorribile.

Ho letto con interesse alcuni vostri articoli fra cui il primo laboratorio di elettronica e la serie elettronica digitale pratica.

Non sono un tipo molto fantasioso quindi per trovare "qualcosa da fare" mi sono prima rivolto allo Student manual dell'Horowitz, che alla fine di ogni capitolo suggerisce una serie di esercizi da svolgere in laboratorio. Purtroppo, questi, richiedono una strumentazione di cui io non dispongo: oscilloscopio e generatore di forme d'onda in primis. Quindi ho cercato sul forum e ho trovato questo post molto interessante, in cui Foto UtenteTardoFreak suggerisce alcuni circuiti per cominciare a fare pratica.

L'idea dell'alimentatore stabilizzato mi sconfiffera per due motivi: il primo è che non ho un alimentatore da banco, quindi sarebbe utile per i successivi progetti, la seconda è che ho letto gli articoli di Foto Utentemarco438 sull'alimentazione dei circuiti sperimentali e penso che possano essere una buona base di partenza.

Il prof, a lezione e per gli esami, ci ha sempre detto di cominciare un progetto dandoci delle specifiche. Se poi non potremo soddisfarle tutte o dovremo scendere a compromessi, si vedrà poi. Il problema è che io non ho un'idea ben chiara di ciò che mi servirà e pensare ad un alimentatore regolabile 0-30V non mi sembra una buona idea per vari motivi, primo fra tutti il fatto che non credo nell'idea di "alimentatore che va bene in ogni occasione". Preferirei tensioni fisse "standard": avevo pensato a un'uscita duale +/- 12V e una da 5V per eventuali esercizietti di digitale. La corrente da erogare è il mio primo dubbio.

In futuro, per provare a risparmiare un altro po' sull'acquisto di strumentazione, pensavo di realizzare un generatore di forme d'onda (quadra, triangolare e sin, il più semplice possibile), utile sopratutto per funzionare da generatore di segnale nella progettazione di qualche (pre)amplificatore, che sarebbe il fine ultimo di tutto questo ambaradan.

La domanda quindi è: una corrente di 1A può andar bene per un alimentatore con fini didattici come quello che ho cercato di descrivervi? Vorrei cominciare con qualcosa di non troppo complicato, che possa capire affondo e possa gestire sia dal punto di vista progettuale che realizzativo, ma che possa essere anche utile e non un puro esercizio di stile (di quelli ne ho già fatti fin troppi). Mi tengo un po' più largo, diciamo sui 2A, e considero la possibilità di inserire un limitatore di corrente?

Se qualcuno di voi è arrivato a leggere fin qui lo ringrazio prima di tutto per la pazienza :D e se poi vorrà darmi qualche consiglio, anche per quello!
Se pensate che come progetto per iniziare possa andare bene e sia realizzabile, posto uno schema (in FidoCadJ :ok:) e un dimensionamento di massima.
Avatar utente
Foto UtenteCorradoN
90 1 4
 
Messaggi: 6
Iscritto il: 27 ago 2012, 12:09

2
voti

[2] Re: Laboratorio di elettronica

Messaggioda Foto Utentemarco438 » 7 set 2012, 17:48

Ciao Foto UtenteCorradoN e benvenuto nel forum.
Per quanto attiene la presentazione, puoi mettere i dati che piu' ritieni opportuni nel tuo blog.
Per il resto, posta pure il circuito che hai pensato e vedremo di discuterci sopra.
P.S. Gia che ti piace leggere, da un'occhiata anche a questo
marco
Avatar utente
Foto Utentemarco438
37,1k 7 11 13
-EY Legend-
-EY Legend-
 
Messaggi: 16323
Iscritto il: 24 mar 2010, 15:09
Località: Versilia

6
voti

[3] Re: Laboratorio di elettronica

Messaggioda Foto UtenteCorradoN » 7 set 2012, 21:41

Intanto grazie Foto Utentemarco438, ho visto che sei tu l'utente più attivo del forum su questo argomento, speravo in una tua risposta.

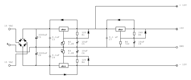
Ecco lo schema che ho tirato giù. E' il più semplice possibile perché ho cercato di non inventarmi niente ed evitare schemi già pronti di cui non capissi fino in fondo il funzionamento.



Commenti e dubbi:

dal datasheet leggo che i due integrati (LM317/337) hanno circa la stessa tensione di dropout (quella del regolatore negativo è leggermente maggiore), che è di circa 2V. Quindi a monte mi occorre una tensione di circa 14V. Ho dato uno sguardo ad un datasheet di un ponte raddrizzatore con corrente di 3A e tensione 50V (mi sono tenuto largo per sicurezza) che dava come caduta ai capi del diodo 1.1V. Quindi a monte del ponte mi servono come minimo circa 16.2V. Per calcolare C1 e C2 ho usato la formula C = \frac{I}{2fV_r} considerando come massima tensione di ripple accettabile 3V. Questo mi porta a stimare la minima tensione efficace del secondario del trasformatore a 15V. Per quanto riguarda la potenza, ho letto che la corrente media all'uscita del ponte è circa 1.8 volte minore di quella all'uscita del trasformatore. Quindi ho stimato la potenza del trasformatore in circa 60VA.
Ci siamo?

Riguardo lo schema:
R2 ed R3 sono due potenziometri non perché voglia una tensione regolabile ma perché non riuscivo a trovare un rapporto fra R2/R1 che mi permettesse di ottenere i 12V. Forse sarebbe meglio una resistenza da 1K più un potenziometro da 220 ohm, in modo da ottenere una regolazione più "fine"?

I condensatori C3,C4,C5,C6,C7 e C8 li ho messi seguendo le indicazioni che ho trovato sul datasheet. I diodi di protezione forniscono un percorso di scarica per i capacitori, sempre secondo le prescrizioni del datasheet.

Come premesso ho cercato di non inventarmi niente, insomma.

Che dite? Può andar bene per cominciare?
Avatar utente
Foto UtenteCorradoN
90 1 4
 
Messaggi: 6
Iscritto il: 27 ago 2012, 12:09

2
voti

[4] Re: Laboratorio di elettronica

Messaggioda Foto Utentesimo85 » 7 set 2012, 22:04

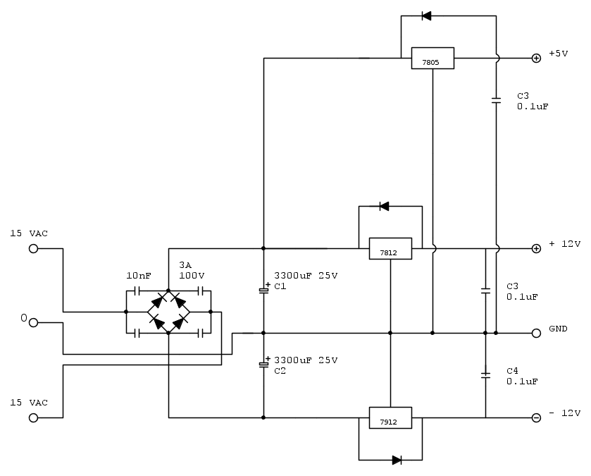
Ciao, per i 12V consiglio di usare il 7812 e 7912, quest'ultimo per la stabilizzazione della tensione negativa.. I package TO3 sono sempre meglio, se puoi usali. 3V di ripple mi sembrano eccessivi.

Per i 5V usi un 7805. Collegare i regolatori in parallelo mi sembra una idea migliore. Parlo del collegamento serie per la stabilizzazione 12V >> 5V..
Avatar utente
Foto Utentesimo85
30,9k 7 12 13
Disattivato su sua richiesta
 
Messaggi: 9927
Iscritto il: 30 ago 2010, 4:59

6
voti

[5] Re: Laboratorio di elettronica

Messaggioda Foto UtenteIsidoroKZ » 7 set 2012, 22:09

Si`, puo` andare bene. Al posto dei 317/337 metterei dei regolatori fissi del tipo 7812, 7805 e 7912 semplificando enormemente lo schema.

Se i regolatori sono vicini ai condensatori elettrolitici dopo il ponte, evita i condensatori da 0.1uF all'ingresso dei regolatori.

Devi mettere un dissipatore di calore, e mentre i positivi puoi metterli con le alette direttamente sul dissipatore, il regolatore negativo devi isolarlo elettricamente dal dissipatore oppure usare un dissipatore isolato dall'altro.

Potresti ancora aggiungere 4 snubber in parallelo ai diodi, probabilmente bastano anche solo 4 condensatori (non capacitori!) da 10nF.

Nei tuoi conti non hai considerato che la tensione di rete non e` al valore nominale, e quindi la tensione di uscita potrebbe scendere al di sotto di 15V, ma considerando che i trasformatori di bassa potenza danno sempre un po' piu` di tensione rispetto al nominale, potrebbe andare bene.

Altro fatto che ti aiuta quando la tensione di rete scende e` che hai calcolato due cadute di tensione da diodo, mentre nel circuito ne hai solo una.

Manca la tensione di lavoro degli elettrolitici, almeno di 25V, e il dimensionamento del ponte raddrizzatore.
Per usare proficuamente un simulatore, bisogna sapere molta più elettronica di lui
Plug it in - it works better!
Il 555 sta all'elettronica come Arduino all'informatica! (entrambi loro malgrado)
Se volete risposte rispondete a tutte le mie domande
Avatar utente
Foto UtenteIsidoroKZ
121,2k 1 3 8
G.Master EY
G.Master EY
 
Messaggi: 21059
Iscritto il: 17 ott 2009, 0:00

3
voti

[6] Re: Laboratorio di elettronica

Messaggioda Foto UtenteCorradoN » 8 set 2012, 10:37

Grazie per l'aiuto (e le correzioni #-o )!

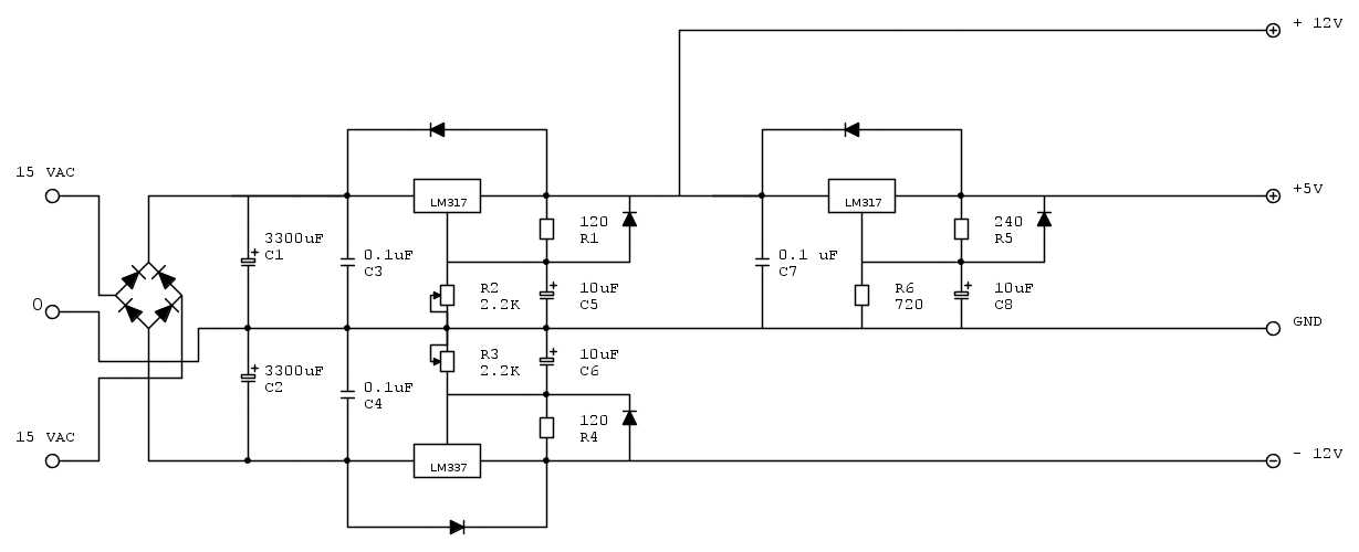
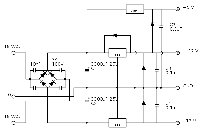
Ho modificato lo schema sostituendo i regolatori e mettendoli in parallelo come suggerito da [user]gohan[/user].


Però avrei due domande sui suggerimenti di Foto UtenteIsidoroKZ:

IsidoroKZ ha scritto:Potresti ancora aggiungere 4 snubber in parallelo ai diodi, probabilmente bastano anche solo 4 condensatori (non capacitori!) da 10nF.


E' questo che intendevi?
Per il dimensionamento del ponte, pensavo ad uno in grado di sopportare una corrente media di 3A e 100V.

Devi mettere un dissipatore di calore, e mentre i positivi puoi metterli con le alette direttamente sul dissipatore, il regolatore negativo devi isolarlo elettricamente dal dissipatore oppure usare un dissipatore isolato dall'altro.


Un foglio di mica fra dissipatore e componente è sufficiente?

Inoltre avrei un dubbio sui diodi di protezione degli integrati. Li ho lasciati perché erano previsti nel vecchio schema e ho visto che in uno degli articoli citati nel primo post erano inseriti. Nel datasheet però non c'è traccia. Inserisce, invece, dei diodi in parallelo ai condensatori C3,C4,C5 che però non mi pare che servano a fornire un percorso di scarica agli stessi (protezione da cortocircuito?) lascio tutto così o modifico?
Avatar utente
Foto UtenteCorradoN
90 1 4
 
Messaggi: 6
Iscritto il: 27 ago 2012, 12:09

6
voti

[7] Re: Laboratorio di elettronica

Messaggioda Foto UtenteIsidoroKZ » 8 set 2012, 11:06

Si`, i 4 condensatori sul ponte sono giusti. Se hai un oscilloscopio puoi guardare il recovery inverso dei diodi con e senza condensatori.

Una "mica" va bene per isolare il 7912, fai attenzione anche alla vite che deve essere isolata. Ho scritto "mica" perche' attualmente sono quasi tutte materie plastiche, la vera mica non la si trova piu`.

Il diodo a cavallo dei regolatori serve forse solo per il 7812, il 7805 non ne ha bisogno perche' la tensione di uscita e` minore di 7V e il 7912 non ne ha bisogno perche' non c'e` nulla che possa scaricare il condensatore di ingresso prima di quello/quelli di uscita. Inoltre da una occhiata rapida allo schema interno mi pare che non ne abbia bisogno.

I diodi in antiparallelo alle uscite invece ci vogliono, dato che e` un alimentatore duale: sono per la protezione da cortocircuito di positivo e negativo. Questo lo schema complessivo

Per usare proficuamente un simulatore, bisogna sapere molta più elettronica di lui
Plug it in - it works better!
Il 555 sta all'elettronica come Arduino all'informatica! (entrambi loro malgrado)
Se volete risposte rispondete a tutte le mie domande
Avatar utente
Foto UtenteIsidoroKZ
121,2k 1 3 8
G.Master EY
G.Master EY
 
Messaggi: 21059
Iscritto il: 17 ott 2009, 0:00

1
voti

[8] Re: Laboratorio di elettronica

Messaggioda Foto UtenteCorradoN » 8 set 2012, 12:05

Grazie mille per l'aiuto!

Appena ho tempo mi metto a fare lo sbroglio e quando riuscirò ad ottenere qualcosa di presentabile mi rifaccio vivo.

PS: la prima cosa che ho imparato è che devo smetterla di analizzare i circuiti "meccanicamente" come se fossero esercizietti. Vedi il calcolo della caduta di potenziale sui diodi del ponte calcolata doppia e il diodo di protezione del 7912 (per quello del 7805 invece non ci sarei arrivato comunque :-) )
Avatar utente
Foto UtenteCorradoN
90 1 4
 
Messaggi: 6
Iscritto il: 27 ago 2012, 12:09

1
voti

[9] Re: Laboratorio di elettronica

Messaggioda Foto Utentemarco438 » 8 set 2012, 12:18

Purtroppo non ho potuto partecipare alla discussione come avevo promesso; vedo comunque che hai avuto aiuti pu' che validi e gli opportuni suggerimenti che condivido in pieno.
L'unica cosa che mi lascia un po' perplesso e' quel 7805 con ingresso a tensione abbastanza elevata; spero che adoprerai quell'uscita solo per correnti molto basse visto che, a mio avviso, gia con 300/400mA e anche se dissipato, raggiungera' temperature molto elevate.
Sentiamo comunque in merito anche cosa ne pensano gli altri.
O_/
marco
Avatar utente
Foto Utentemarco438
37,1k 7 11 13
-EY Legend-
-EY Legend-
 
Messaggi: 16323
Iscritto il: 24 mar 2010, 15:09
Località: Versilia

4
voti

[10] Re: Laboratorio di elettronica

Messaggioda Foto UtenteTardoFreak » 8 set 2012, 17:49

Io suggerirei una quarta uscita a 3,3V.
Oramai i micro funzionano tutti a quella tensione.
"La follia sta nel fare sempre la stessa cosa aspettandosi risultati diversi".
"Parla soltanto quando sei sicuro che quello che dirai è più bello del silenzio".
Rispondere è cortesia, ma lasciare l'ultima parola ai cretini è arte.
Avatar utente
Foto UtenteTardoFreak
73,9k 8 12 13
-EY Legend-
-EY Legend-
 
Messaggi: 15754
Iscritto il: 16 dic 2009, 11:10
Località: Torino - 3° pianeta del Sistema Solare

Prossimo

Torna a Elettronica generale

Chi c’è in linea

Visitano il forum: Nessuno e 89 ospiti