eros ha scritto:Non e questione di porte, con tre hai fronti di salita più ripidi. E poi ne avanza ancora una.
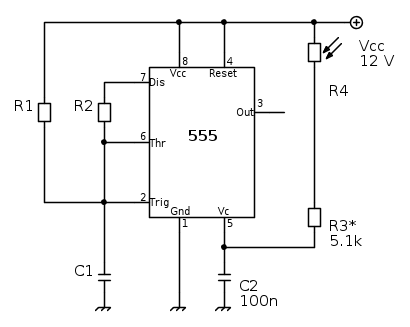
Il 4093 è già bufferizzato, quindi ottimizzato per l'immunità di rumore.. HEF4093B, CD4093BC o CD4093BC(TI). La "B" sta proprio a significare "Buffered". Le porte logiche non bufferizzate riportano "UB" "Unbuffered"... Vedi questo PDF.. Comunque l'oscillatore che dicevo io è questo, bufferizzato se proprio lo vuoi.
preferivo risolvere l'inversione dell'oscillatore.
Continuo ad opinare per un sensore collegato ad un ADC ad alta risoluzione.

Elettrotecnica e non solo (admin)
Un gatto tra gli elettroni (IsidoroKZ)
Esperienza e simulazioni (g.schgor)
Moleskine di un idraulico (RenzoDF)
Il Blog di ElectroYou (webmaster)
Idee microcontrollate (TardoFreak)
PICcoli grandi PICMicro (Paolino)
Il blog elettrico di carloc (carloc)
DirtEYblooog (dirtydeeds)
Di tutto... un po' (jordan20)
AK47 (lillo)
Esperienze elettroniche (marco438)
Telecomunicazioni musicali (clavicordo)
Automazione ed Elettronica (gustavo)
Direttive per la sicurezza (ErnestoCappelletti)
EYnfo dall'Alaska (mir)
Apriamo il quadro! (attilio)
H7-25 (asdf)
Passione Elettrica (massimob)
Elettroni a spasso (guidob)
Bloguerra (guerra)










