Sul secondo schema, non mi è chiaro il perché del collegamento in rosso.
Aggiungerei anche un'altra resistenza, quella cerchiata in giallo.
"sensibilità" di un transistor
Moderatori:
carloc,
g.schgor,
BrunoValente,
IsidoroKZ
38 messaggi
• Pagina 2 di 4 • 1, 2, 3, 4
0
voti
Allora:
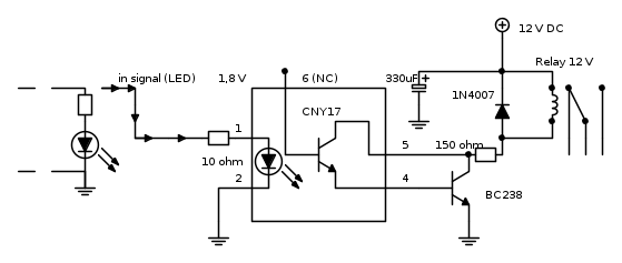
Questo è stato il primo tentativo, fallito perché il led da cui prelevo 1,8V si spegneva a relè eccitato.
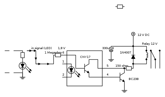
Poi ho provato così, con l'ausilio di un opto non necessario secondo me:
Purtroppo però anche così il led rimaneva quasi spento. Sono sicuro che gli errori li faccio io e per questo scrivo a voi, per capire.
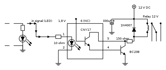
Infine con un collegamento improprio ho collegato il tutto così:
In questo modo ottengo l'accensione del relay ed il led non perde luminosità, ma mi sembra di sprecare un componente (opto) inutilmente...spero di essere stato chiaro adesso, purtroppo non avevo il mio PC e non riuscivo ad usare Fidocad...
PS L'elettrolitico è collegato con il solo scopo di ridurre appena un po' l'assorbimento del relay eccitato.
Questo è stato il primo tentativo, fallito perché il led da cui prelevo 1,8V si spegneva a relè eccitato.
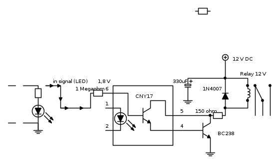
Poi ho provato così, con l'ausilio di un opto non necessario secondo me:
Purtroppo però anche così il led rimaneva quasi spento. Sono sicuro che gli errori li faccio io e per questo scrivo a voi, per capire.
Infine con un collegamento improprio ho collegato il tutto così:
In questo modo ottengo l'accensione del relay ed il led non perde luminosità, ma mi sembra di sprecare un componente (opto) inutilmente...spero di essere stato chiaro adesso, purtroppo non avevo il mio PC e non riuscivo ad usare Fidocad...
PS L'elettrolitico è collegato con il solo scopo di ridurre appena un po' l'assorbimento del relay eccitato.
0
voti
vedo bene o hai messo una R da 1 ohm sulla base di quel transistor?la R deve essere almeno di 1kohm
Ultima modifica di
lillo il 24 set 2012, 18:02, modificato 1 volta in totale.
Motivazione: Non citare tutto per rispondere al messaggio precedente ;)
Motivazione: Non citare tutto per rispondere al messaggio precedente ;)
0
voti
"La follia sta nel fare sempre la stessa cosa aspettandosi risultati diversi".
"Parla soltanto quando sei sicuro che quello che dirai è più bello del silenzio".
Rispondere è cortesia, ma lasciare l'ultima parola ai cretini è arte.
"Parla soltanto quando sei sicuro che quello che dirai è più bello del silenzio".
Rispondere è cortesia, ma lasciare l'ultima parola ai cretini è arte.
-

TardoFreak
73,9k 8 12 13 - -EY Legend-

- Messaggi: 15754
- Iscritto il: 16 dic 2009, 11:10
- Località: Torino - 3° pianeta del Sistema Solare
0
voti
ok tardofreak, io pure penso all'inutilità dell'opto ed ora provo, ma puoi per cortesia dirmi come ricavi quei valori di R, ovvero perché non c'è R cuò collettore, perché 1 kohm (i miei calcoli con 1,8 V in ingresso danno valori molto più bassi) di Rbase e soprattutto l'utilità della R base-massa, così capisco anch'io?
E poi, insisto, perché il tr dell'opto funziona bene laddove ho fallito con BC238? (sono tardo, lo so)
E poi, insisto, perché il tr dell'opto funziona bene laddove ho fallito con BC238? (sono tardo, lo so)
0
voti
perché è giusto e doveroso che NON ci siaovvero perché non c'è R sul collettore
scusa ma il prelievo di segnale lo fai direttamente sul led o sul ramo R+LED ?i miei calcoli con 1,8 V in ingresso danno valori molto più bassi
0
voti
come da schema, prelevo il segnale prima di Rled e led, tra quel punto e la massa rilevo circa 1,79 V
0
voti
Uhm, mi pare strano. Tensione troppo bassa.
Comunque,
Ho bisogno di sapere quanto assorbe il relè per dimensionare la resistenza di base.
Comunque,
Ho bisogno di sapere quanto assorbe il relè per dimensionare la resistenza di base.
"La follia sta nel fare sempre la stessa cosa aspettandosi risultati diversi".
"Parla soltanto quando sei sicuro che quello che dirai è più bello del silenzio".
Rispondere è cortesia, ma lasciare l'ultima parola ai cretini è arte.
"Parla soltanto quando sei sicuro che quello che dirai è più bello del silenzio".
Rispondere è cortesia, ma lasciare l'ultima parola ai cretini è arte.
-

TardoFreak
73,9k 8 12 13 - -EY Legend-

- Messaggi: 15754
- Iscritto il: 16 dic 2009, 11:10
- Località: Torino - 3° pianeta del Sistema Solare
38 messaggi
• Pagina 2 di 4 • 1, 2, 3, 4
Chi c’è in linea
Visitano il forum: Nessuno e 161 ospiti

Elettrotecnica e non solo (admin)
Un gatto tra gli elettroni (IsidoroKZ)
Esperienza e simulazioni (g.schgor)
Moleskine di un idraulico (RenzoDF)
Il Blog di ElectroYou (webmaster)
Idee microcontrollate (TardoFreak)
PICcoli grandi PICMicro (Paolino)
Il blog elettrico di carloc (carloc)
DirtEYblooog (dirtydeeds)
Di tutto... un po' (jordan20)
AK47 (lillo)
Esperienze elettroniche (marco438)
Telecomunicazioni musicali (clavicordo)
Automazione ed Elettronica (gustavo)
Direttive per la sicurezza (ErnestoCappelletti)
EYnfo dall'Alaska (mir)
Apriamo il quadro! (attilio)
H7-25 (asdf)
Passione Elettrica (massimob)
Elettroni a spasso (guidob)
Bloguerra (guerra)







