Io metterei delle semplici resistenze di pull-down o pull-up.
PS: io non capisco perché prima fai riferimento ad un micro ed a metà thread parli di un altro, facendoti problemi per un problema che nemmeno dovresti farti, oltretutto seguendo le indicazioni del datasheet.
Zener su interfaccia USB-micro, a cosa servono?
Moderatori:
carloc,
g.schgor,
BrunoValente,
IsidoroKZ
1
voti
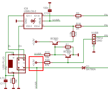
TardoFreak ha scritto:L' interfaccia del micro. Al massimo ci ho messo le due resistenze come da datasheet.
In una scheda di sviluppo mi pare ci sia interposto un componente per la protezione ESD fra la presa ed il micro ma non mi pare di aver mai visto Zener.
(ammazza i complimenti eh
Come vedi fanno le cose per bene
-

Lelettrico
2.458 1 4 6 - Master

- Messaggi: 1108
- Iscritto il: 13 set 2010, 12:24
0
voti
Anche tu ti ci metti
E questa frase
E questa frase
The Vcc supplied by the USB host may vary from 4.4V to 5.25V. This supply has to be regulated to 3.0 – 3.6V before connecting the 1.5kΩ pull-up resistor and sourcing the AVR.
-

Lelettrico
2.458 1 4 6 - Master

- Messaggi: 1108
- Iscritto il: 13 set 2010, 12:24
-1
voti
La resistenza di pull-up sul D- non ha funzione nella comunicazione dati. Serve ad indicare all'host nel corso della fase di enumerazione che il dispositivo collegato è un Low Speed.
2
voti
Quello che si mette sulla USB è in buona parte per protezione. E' interessante questo documento di Wurth
http://www.digikey.com/Web%20Export/Supplier%20Content/Wurth_732/PDF/Wurth_The_Protection_of_USB_20_Applications.pdf?redirected=1
Affronta le varie problematiche relative alla protezione della USB. Io in particolare utilizzo il codice 82400102 della Wurth che è un TVS con questo datasheet
http://www.digikey.com/Web%20Export/Supplier%20Content/Wurth_732/PDF/Wurth_The_Protection_of_USB_20_Applications.pdf?redirected=1
Affronta le varie problematiche relative alla protezione della USB. Io in particolare utilizzo il codice 82400102 della Wurth che è un TVS con questo datasheet
0
voti
Lelettrico ha scritto:TardoFreak non li hai visti perche' hai il 3.3, come appare dallo schema della EVB che citi.
Non ci sono e non li mettono neanche nei micro che funzionano a 5V perché la tensione interna dell' interfaccia USB è portata a 3,3V.
Lelettrico ha scritto:(ammazza i complimenti ehquello si che e' un micro
)
Confermo. Ha notevoli potenzialità (memoria esterna, interfacciamento con le MMC a 4 bit invece che SPI per citarne solo un paio) ad un prezzo più che attraente.
E la scheda di sviluppo è fatta molto bene, completa ed estremamente utile.
"La follia sta nel fare sempre la stessa cosa aspettandosi risultati diversi".
"Parla soltanto quando sei sicuro che quello che dirai è più bello del silenzio".
Rispondere è cortesia, ma lasciare l'ultima parola ai cretini è arte.
"Parla soltanto quando sei sicuro che quello che dirai è più bello del silenzio".
Rispondere è cortesia, ma lasciare l'ultima parola ai cretini è arte.
-

TardoFreak
73,9k 8 12 13 - -EY Legend-

- Messaggi: 15754
- Iscritto il: 16 dic 2009, 11:10
- Località: Torino - 3° pianeta del Sistema Solare
2
voti
Grazie
TardoFreak, molto interessante, in + la scheda di sviluppo e' accessibile ...
sono rimpiazzabili con i 2.7 V
Per tornare a bomba, direi: NO. La
MINIMA risulta essere 2.8V, e vero che il micro puo' essere alimentato a 2.7 o 2.5
ma se prendiamo il manuale per la programmazione dell ATtiny85 vi si legge:
Quindi DEVI alimentare il micro a 5 V per poterlo programmare, vi sono due scenari:
1) l'host (il PC) riesce a capire anche segnali USB di ampiezza 5V, possibile, in questo caso togliere gli Zener.
2) l'host vuole un segnale USB di ampiezza massima 3.8 V (su D+ o D-), allora gli Zener ci vogliono
Se fossi io e non li avessi, potrei fare cosi (non dimentichiamo che sia D+ che D- possono essere negativi anche fino ad 1 V !)
DADO91 Voglio realizzare in casa, pari pari, un progetto già esistente, sia come schema che come firmware, cioè il LittleWire che è su licenza open.
Non mi frega di interfaccie USB, di protocolli, di linee adattate etc. a questo spero ci abbiano già pensato coloro che hanno sviluppato il progetto, dato che è già qualche anno che lo vendono e non ha mai dato problemi.
Ho solo chiesto se gli zener che usano nello schema, (questo)
sono rimpiazzabili con i 2.7 V
Per tornare a bomba, direi: NO. La
MINIMA risulta essere 2.8V, e vero che il micro puo' essere alimentato a 2.7 o 2.5 Apply 5V between VCC and GND
Quindi DEVI alimentare il micro a 5 V per poterlo programmare, vi sono due scenari:
1) l'host (il PC) riesce a capire anche segnali USB di ampiezza 5V, possibile, in questo caso togliere gli Zener.
2) l'host vuole un segnale USB di ampiezza massima 3.8 V (su D+ o D-), allora gli Zener ci vogliono
Se fossi io e non li avessi, potrei fare cosi (non dimentichiamo che sia D+ che D- possono essere negativi anche fino ad 1 V !)
-

Lelettrico
2.458 1 4 6 - Master

- Messaggi: 1108
- Iscritto il: 13 set 2010, 12:24
Chi c’è in linea
Visitano il forum: Nessuno e 50 ospiti

Elettrotecnica e non solo (admin)
Un gatto tra gli elettroni (IsidoroKZ)
Esperienza e simulazioni (g.schgor)
Moleskine di un idraulico (RenzoDF)
Il Blog di ElectroYou (webmaster)
Idee microcontrollate (TardoFreak)
PICcoli grandi PICMicro (Paolino)
Il blog elettrico di carloc (carloc)
DirtEYblooog (dirtydeeds)
Di tutto... un po' (jordan20)
AK47 (lillo)
Esperienze elettroniche (marco438)
Telecomunicazioni musicali (clavicordo)
Automazione ed Elettronica (gustavo)
Direttive per la sicurezza (ErnestoCappelletti)
EYnfo dall'Alaska (mir)
Apriamo il quadro! (attilio)
H7-25 (asdf)
Passione Elettrica (massimob)
Elettroni a spasso (guidob)
Bloguerra (guerra)






