Puoi dirmi come fare?
Stereo
Moderatore:
IsidoroKZ
0
voti
[21] Re: Stereo
Ci ho pensato un po' su ed effettivamente mi serve solo un potenziometro per regolare il volume, quindi quelli per regolare il bilanciamento tra destra e sinistra non mi servono.
Puoi dirmi come fare?
Puoi dirmi come fare?
0
voti
[22] Re: Stereo
Quelli sugli integrati cambiali con dei trimmer e lasciali comunque, nn si sà mai possono servirti per bilanciare il tutto. Per la regolazione del volume prendi un potenziometro doppio di valore opportuno (io ho messo 100 K) e mettili come sullo schema sulle linee d'ingresso. Ti allego la foto di un pot doppio così capisci come è fatto 
Ultima modifica di
bebos89 il 20 nov 2012, 17:03, modificato 1 volta in totale.
0
voti
[24] Re: Stereo
Sei pregato di provvedere.
marco
0
voti
[25] Re: Stereo
Rimuovo momentaneamente gli schemi e le immagini. Appena li avrò rifatti con fidoCad li rimetterò. Scelta discutibile la vostra poiché ho usato un programma opensource e non vedo il motivo di questa limitazione nell'utilizzo di altri programmi all'infuori del vostro. Mi adeguo comunque alla volontà del sito e rifarò tutto con il programma da voi sponsorizzato.
0
voti
[26] Re: Stereo
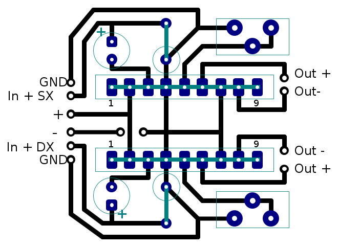
Ragazzi ho creato uno schema che adesso posto, magari può essere utile a qualcuno 
Eventualmente correggetemi se c'è qualche errore
Eventualmente correggetemi se c'è qualche errore

0
voti
[27] Re: Stereo
bebos89 ha scritto: Scelta discutibile la vostra poiché ho usato un programma opensource e non vedo il motivo di questa limitazione nell'utilizzo di altri programmi all'infuori del vostro.
Tutto e discutibile ma iscrivendoti a questo forum ne hai accettato le regole.
Usare fidocadJ non e' un capriccio degli amministratori perche', contrariamente a tutti gli altri cad, permette agli altri partecipanti di interagire con il disegno apportando correzioni e modifiche senza doverlo ridisegnare.
marco
0
voti
[28] Re: Stereo
Marcohm ha scritto:Ragazzi ho creato uno schema che adesso posto, magari può essere utile a qualcuno
Eventualmente correggetemi se c'è qualche errore
Quello non e' uno schema ma il disegno del PCB; vuoi relizzarlo su stampato?
Non ho guardato i collegamenti (lo faro' piu' tardi se non interviene qualcun altro) ma quello che noto e' che non hai lasciato spazio per i dissipatori da applicare agli integrati.
Sinceramente non ho seguito molto il thread e quindi non so se siano o meno necessari.
marco
0
voti
[29] Re: Stereo
Infatti ho detto che mi sarei adeguato, non posso fare a meno però di esprimere la mia avversione nel costringere le persone ad usare un cad rispetto ad un altro. Purtroppo mi impedisce di modificare tutti i messaggi, quelli più vecchi non mostrano il link di modifica. Se potete intervenire voi come amministratori togliendo le foto degli schemi provvederò al più presto nel reinserirli in fidoCad.
Per quanto riguarda lo schema postato ha marcohm il condensatore da 0.47uF è poliestere e non elettrolitico, non sono stato a vedere tutte le piste se sono corrette ma confido lo abbia fatto tu in fase di disegno
Gli integrati non hanno bisogno di grandi alette, poiché con le potenze in gioco non scaldano più di tanto, comunque consiglio di mettere un'aletta di raffreddamento così da contenere i disturbi dovuti al riscaldamento dei componenti.
Per quanto riguarda lo schema postato ha marcohm il condensatore da 0.47uF è poliestere e non elettrolitico, non sono stato a vedere tutte le piste se sono corrette ma confido lo abbia fatto tu in fase di disegno
Gli integrati non hanno bisogno di grandi alette, poiché con le potenze in gioco non scaldano più di tanto, comunque consiglio di mettere un'aletta di raffreddamento così da contenere i disturbi dovuti al riscaldamento dei componenti.
0
voti
[30] Re: Stereo

"Non farei mai parte di un club che accettasse la mia iscrizione" (G. Marx)
-

claudiocedrone
21,3k 4 7 9 - Master EY

- Messaggi: 15302
- Iscritto il: 18 gen 2012, 13:36
Torna a Elettronica e spettacolo
Chi c’è in linea
Visitano il forum: Nessuno e 5 ospiti

Elettrotecnica e non solo (admin)
Un gatto tra gli elettroni (IsidoroKZ)
Esperienza e simulazioni (g.schgor)
Moleskine di un idraulico (RenzoDF)
Il Blog di ElectroYou (webmaster)
Idee microcontrollate (TardoFreak)
PICcoli grandi PICMicro (Paolino)
Il blog elettrico di carloc (carloc)
DirtEYblooog (dirtydeeds)
Di tutto... un po' (jordan20)
AK47 (lillo)
Esperienze elettroniche (marco438)
Telecomunicazioni musicali (clavicordo)
Automazione ed Elettronica (gustavo)
Direttive per la sicurezza (ErnestoCappelletti)
EYnfo dall'Alaska (mir)
Apriamo il quadro! (attilio)
H7-25 (asdf)
Passione Elettrica (massimob)
Elettroni a spasso (guidob)
Bloguerra (guerra)




