Cos'è ElectroYou | Login Iscriviti

ElectroYou - la comunità dei professionisti del mondo elettrico

Simulare l'alba e il tramonto

Raccolta di codici sorgenti

Moderatore: Foto UtentePaolino

0
voti

[61] Re: Simulare l'alba e il tramonto

Messaggioda Foto UtenteTester2 » 20 nov 2012, 9:56

Sì, intendevo dire triac (TR) e non trimmer, come erroneamente indicato nell'altro messaggio.
Per quanto riguarda i dissipatori, sì sono proprio quelli utilizzati per transistor e regolatori nel formato TO-220.
Ciao e grazie.
Avatar utente
Foto UtenteTester2
-6 1
 
Messaggi: 7
Iscritto il: 19 gen 2012, 22:14

0
voti

[62] Re: Simulare l'alba e il tramonto

Messaggioda Foto Utentecarlo87 » 20 nov 2012, 17:18

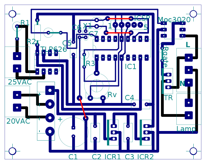
Ecco lo schema speriamo che vada bene, Paolino io non sono bravissimo vedi com'è venuto... E se devo fare altre correzioni..
Avatar utente
Foto Utentecarlo87
23 6
Frequentatore
Frequentatore
 
Messaggi: 139
Iscritto il: 27 ott 2011, 20:05

1
voti

[63] Re: Simulare l'alba e il tramonto

Messaggioda Foto UtentePaolino » 21 nov 2012, 14:40

Nel punto indicato dal quadrato verde, rischila perdita di isolamento! Devi aumentare la distanza tra pad e pista.



Non ho controllato tutto lo schema: lascio a te la verifica. Lato lampadina mi sembra a posto, ma se puoi fai le piste più larghe.

Hai ancora delle micro-piste in giro: stai attento!

Stampa su un foglio di carta, in scala 1:1, controlla che il passo dei componenti sia a posto e che non ci sia interferenza meccanica tra i contenitori dei componenti.

Ciao.

Paolo.
"Houston, Tranquillity Base here. The Eagle has landed." - Neil A.Armstrong

-------------------------------------------------------------

PIC Experience - http://www.picexperience.it
Avatar utente
Foto UtentePaolino
32,6k 8 12 13
G.Master EY
G.Master EY
 
Messaggi: 4226
Iscritto il: 20 gen 2006, 11:42
Località: Vigevano (PV)

0
voti

[64] Re: Simulare l'alba e il tramonto

Messaggioda Foto Utentecarlo87 » 21 nov 2012, 21:48

Adesso stampo il PCB e controllo il tutto, se le dimensione dei componeti sono giusti, e correggo l'errore fatto sul PCB.. Per scrivere il programma mi dai una mano Paolino?? io non sono troppo bravo poi aiutarmi... Ti ringrazio per la tua super disponibilità
Avatar utente
Foto Utentecarlo87
23 6
Frequentatore
Frequentatore
 
Messaggi: 139
Iscritto il: 27 ott 2011, 20:05

1
voti

[65] Re: Simulare l'alba e il tramonto

Messaggioda Foto UtentePaolino » 22 nov 2012, 12:58

carlo87 ha scritto:... Per scrivere il programma mi dai una mano Paolino?? io non sono troppo bravo poi aiutarmi...

Ok per l'aiuto, ma guarda che l'hardware lo avrai in mano tu (io no). Inoltre, mi aspetto una figura attiva e non passiva: non farmi scrivere tutto il programma!
Intanto scaricati MPLABX e XC8, a questo link.
Prima installi MPLABX e poi XC8.

Poi procurati un programmatore per PIC, come ad esempio PICKit3.

Ciao.

Paolo.
"Houston, Tranquillity Base here. The Eagle has landed." - Neil A.Armstrong

-------------------------------------------------------------

PIC Experience - http://www.picexperience.it
Avatar utente
Foto UtentePaolino
32,6k 8 12 13
G.Master EY
G.Master EY
 
Messaggi: 4226
Iscritto il: 20 gen 2006, 11:42
Località: Vigevano (PV)

0
voti

[66] Re: Simulare l'alba e il tramonto

Messaggioda Foto Utentecarlo87 » 22 nov 2012, 13:47

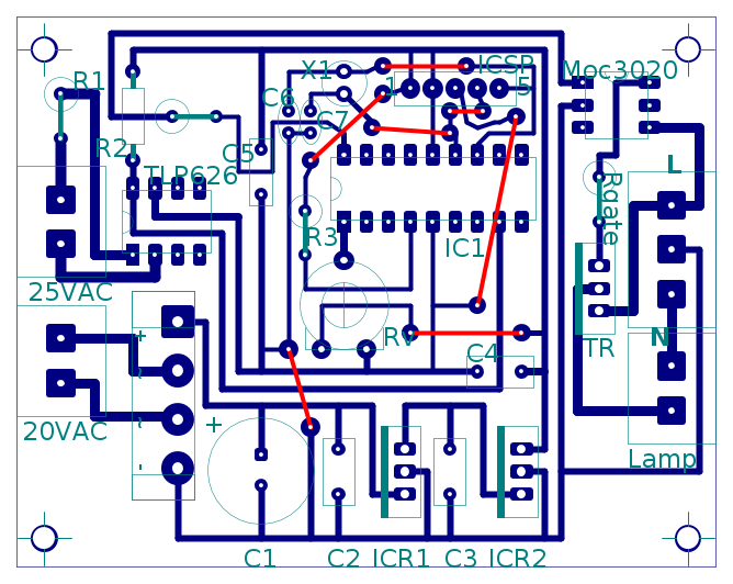
Ciao Paolino certamente farò del mio meglio, per quando riguarda Pickit io tengo PICKit2 per il momento, adesso ho dato un altro sguardo al PCB che ne pensi cosi Paolino?
Avatar utente
Foto Utentecarlo87
23 6
Frequentatore
Frequentatore
 
Messaggi: 139
Iscritto il: 27 ott 2011, 20:05

1
voti

[67] Re: Simulare l'alba e il tramonto

Messaggioda Foto UtentePaolino » 23 nov 2012, 21:51

La pista segnata in verde dovrai tracciarla, con un cavo isolato sul lato saldature, altrimenti ti passa sopra al microcontrollore...


Sul connettore ICSP mancano le connessioni per PGD e PGC.

Ciao.

Paolo.
"Houston, Tranquillity Base here. The Eagle has landed." - Neil A.Armstrong

-------------------------------------------------------------

PIC Experience - http://www.picexperience.it
Avatar utente
Foto UtentePaolino
32,6k 8 12 13
G.Master EY
G.Master EY
 
Messaggi: 4226
Iscritto il: 20 gen 2006, 11:42
Località: Vigevano (PV)

0
voti

[68] Re: Simulare l'alba e il tramonto

Messaggioda Foto Utentecarlo87 » 25 nov 2012, 23:04

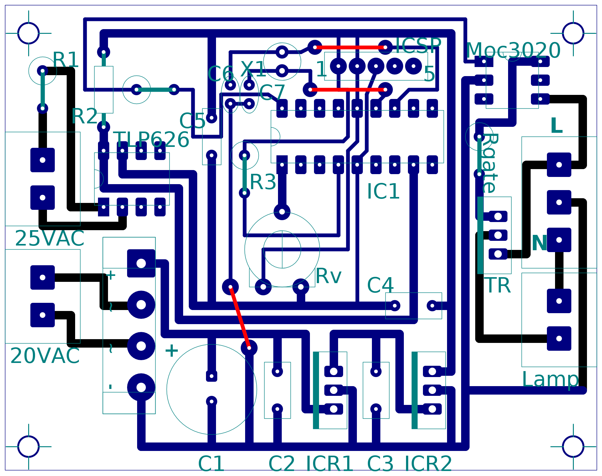
Paolino non preoccuparti che la foto incisone che faccio vengono ottime tutte le piste anche quelle sottile ecco l'ultima modifica al PCB
Avatar utente
Foto Utentecarlo87
23 6
Frequentatore
Frequentatore
 
Messaggi: 139
Iscritto il: 27 ott 2011, 20:05

1
voti

[69] Re: Simulare l'alba e il tramonto

Messaggioda Foto UtentePaolino » 26 nov 2012, 9:30

A prima vista sembra ok. Credo che il condensatore C4 sia troppo lontano. Riesci ad avvicinarlo un po' al PIC?

Ciao.

Paolo.
"Houston, Tranquillity Base here. The Eagle has landed." - Neil A.Armstrong

-------------------------------------------------------------

PIC Experience - http://www.picexperience.it
Avatar utente
Foto UtentePaolino
32,6k 8 12 13
G.Master EY
G.Master EY
 
Messaggi: 4226
Iscritto il: 20 gen 2006, 11:42
Località: Vigevano (PV)

0
voti

[70] Re: Simulare l'alba e il tramonto

Messaggioda Foto Utentecarlo87 » 27 nov 2012, 20:32

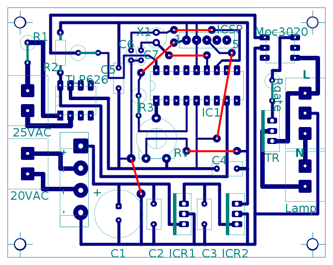
Per il condesatore non ho grandi problemi riesco ad avvicinarlo al PIC... Paolino ma e complicato scrivere il programma per il PIC??.... Per lo schema mi sono messo alla fine sono riuscito a farlo il PCB sempre con il tuo grandissimo aiuto, e la prima volta che ho a che farre con PIC , e quindi non essendo nemmeno preparato in elettronica mi rende un po' complicato scriverlo da solo....
Avatar utente
Foto Utentecarlo87
23 6
Frequentatore
Frequentatore
 
Messaggi: 139
Iscritto il: 27 ott 2011, 20:05

PrecedenteProssimo

Torna a Firmware e programmazione

Chi c’è in linea

Visitano il forum: Nessuno e 5 ospiti