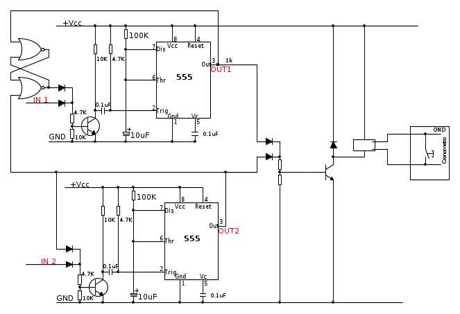
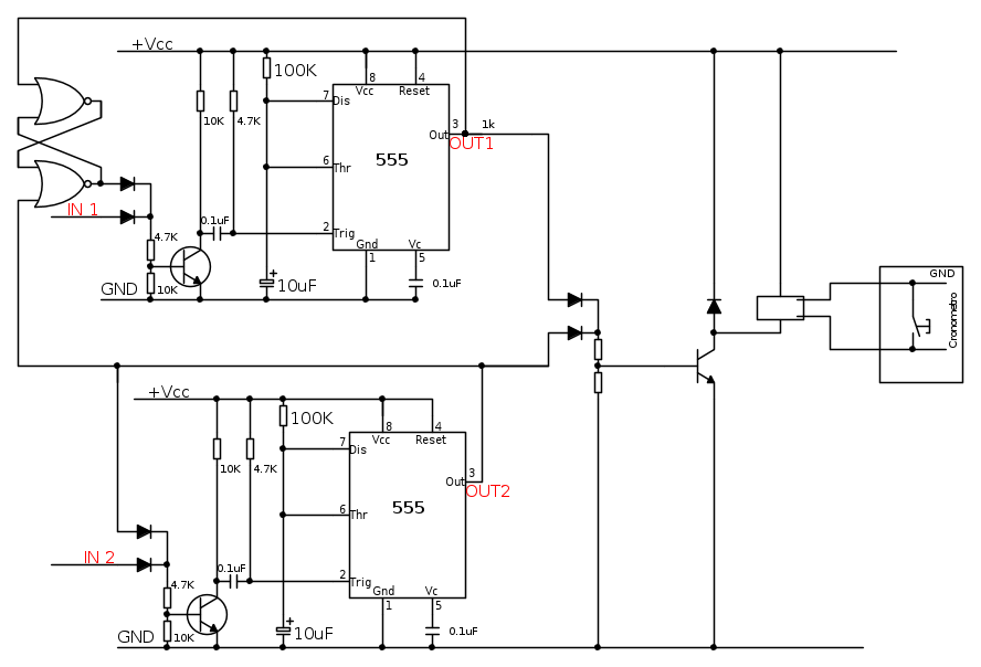
Intendevo così:
Out1 e Out2 sono rispettivamente gli impulsi temporizzati
generati dai segnali IN1 e IN2 delle fotocellule di Start e di Stop.
IL FlipFlop serve a mantenere l'inibizione di ulteriori impulsi di IN1
durante tutto il ciclo.
Impianto di cronometraggio
Moderatori:
carloc,
g.schgor,
BrunoValente,
IsidoroKZ
0
voti
Ma certo, che stupido che sono!!!
dovrei tenere acceso maggiormente il cervello, prima di fare. Chiedo scusa
se avessi realizzato il circuito secondo il mio schema, il segnale IN1 sarebbe sempre passato, bypassando completamente sia l'antirimbalzo che la parte con la logica NOR.
per la parte delle logiche pensavo di utilizzare un 4001B
le resistenze poste sugli OUT, prima del transistor, vanno bene da 1K?
dovrei tenere acceso maggiormente il cervello, prima di fare. Chiedo scusa
se avessi realizzato il circuito secondo il mio schema, il segnale IN1 sarebbe sempre passato, bypassando completamente sia l'antirimbalzo che la parte con la logica NOR.
per la parte delle logiche pensavo di utilizzare un 4001B
le resistenze poste sugli OUT, prima del transistor, vanno bene da 1K?
2
voti
fabriziob ha scritto:pensavo di utilizzare un 4001B
OK
fabriziob ha scritto:le resistenze poste sugli OUT, prima del transistor, vanno bene da 1K?
Meglio la prima da 1K e la seconda (verso massa ) da 10K
(serve solo a tenere ancorata a massa la base del transistor
quando entrambi i diodi sono bloccati)
0
voti
Grazie, grazie, grazie!!!
non sarei mai riuscito senza il suo aiuto!
adesso mi metto all'opera per sbrogliare il circuito, anche se forse mi conviene mantenere le parti (antirimb.1, antirimb.1, logica NOR e comando uscita) separate in modo da potervi intervenire più facilmente in caso di problemi e/o eventuali modifiche.
I prossimi passi saranno:
* fare da solo anche la parte del cronometro
* interfacciare il cronometro con un PC
ma per il momento non credo di potercela fare e non so nemmeno cosa andarmi a studiare (tutto!?!)
non sarei mai riuscito senza il suo aiuto!
adesso mi metto all'opera per sbrogliare il circuito, anche se forse mi conviene mantenere le parti (antirimb.1, antirimb.1, logica NOR e comando uscita) separate in modo da potervi intervenire più facilmente in caso di problemi e/o eventuali modifiche.
I prossimi passi saranno:
* fare da solo anche la parte del cronometro
* interfacciare il cronometro con un PC
ma per il momento non credo di potercela fare e non so nemmeno cosa andarmi a studiare (tutto!?!)
2
voti
fabriziob ha scritto:conviene mantenere le parti (antirimb.1, antirimb.1, logica NOR e comando uscita) separate
Si, è più facile individuare eventuali malfunzionamenti.
Eventualmente potrebbero essere opportuni LED (con
resistenza in serie) per Out1 e Out2.
fabriziob ha scritto:are da solo anche la parte del cronometro
Intendi costruirti un cronometro elettronico?
fabriziob ha scritto:interfacciare il cronometro con un PC
Potresti farlo con una scheda SCU.
0
voti
Intendi costruirti un cronometro elettronico?
ammetto che l'idea mi affascina, ma leggendo già solo alcuni articoli in questo forum, ho capito che la cosa va ben oltre le mie possibilità. Almeno per il momento!
Potresti farlo con una scheda SCU.
Ottimo! mi metto subito a studiare e poi vedo se ce la potrei fare
0
voti
Straordinariamente interessante!
..non so ancora quanto possa essere fattibile per il mio bassissimo livello di competenza (praticamente pari a 0) ma ci si può certamente studiare studiare studiare studiare studiare studiare studiare studiare studiare studiare ... studiare!
Sogno già lo SCU collegato ad un sistema embedded....
Grazie ancora infinitamente
..non so ancora quanto possa essere fattibile per il mio bassissimo livello di competenza (praticamente pari a 0) ma ci si può certamente studiare studiare studiare studiare studiare studiare studiare studiare studiare studiare ... studiare!
Sogno già lo SCU collegato ad un sistema embedded....
Grazie ancora infinitamente
1
voti
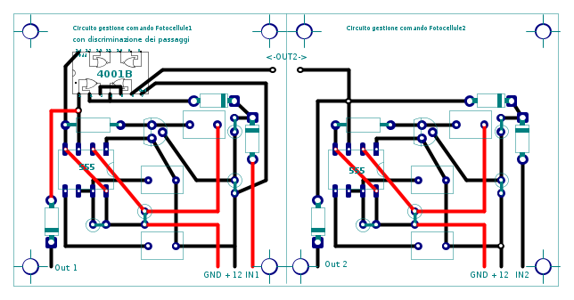
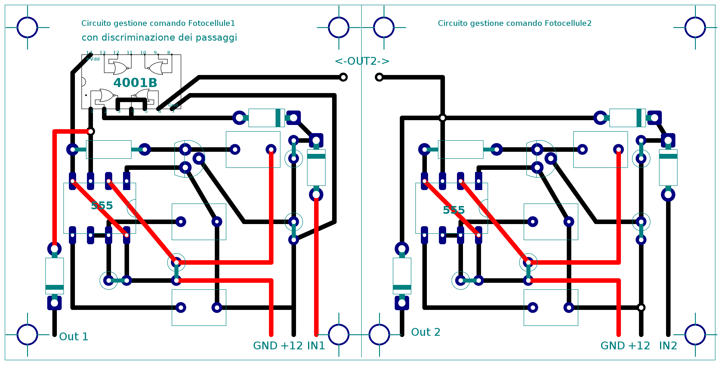
Ho terminato lo sbroglio dei circuiti.
..forse avrei potuto ancora ridurre gli spazi di 1o2 fori a destra del 555
Le serigrafie sono puramente indicative visto che realizzerò su millefori, inoltre la colorazione delle piste indica solamente quali vanno realizzate per prime per limitare i grovigli.
tra le due schede in alto ho lasciato le piste aperte da collegare mediante interruttore sul pannello di comando; in questo modo aprendo il contatto, potrà essere utilizzata un solo gruppo di fotocellule (2)
non sono riuscito a trovare il disegno per i connettori
..forse avrei potuto ancora ridurre gli spazi di 1o2 fori a destra del 555
Le serigrafie sono puramente indicative visto che realizzerò su millefori, inoltre la colorazione delle piste indica solamente quali vanno realizzate per prime per limitare i grovigli.
tra le due schede in alto ho lasciato le piste aperte da collegare mediante interruttore sul pannello di comando; in questo modo aprendo il contatto, potrà essere utilizzata un solo gruppo di fotocellule (2)
non sono riuscito a trovare il disegno per i connettori
0
voti
Bel lavoro (ma non chiedermi di verificarlo).
Sì. è oppotuno un montaggio su millefori
(o ancor più veloce su breadboard) per
una verifica del funzionamento, prima
di progettare lo stampato
Sì. è oppotuno un montaggio su millefori
(o ancor più veloce su breadboard) per
una verifica del funzionamento, prima
di progettare lo stampato
0
voti
La breadboard non ce l'ho e comunque le schede le relaizzerò direttamente su millefori perché non mi va di mettermi anche a trafficare con acidi ed altro per fare uno stampato.
Sto seriamente pensando di ordinare un po di materiale per cercare di capire meglio il funzionamento dello SCU.
Mi sa che presto tornerò ad aver bisogno del suo aiuto..
PS volevo ordinare questo libro: Java I/O edizione O'Reilly, pensa mi possa essere utile?
Sto seriamente pensando di ordinare un po di materiale per cercare di capire meglio il funzionamento dello SCU.
Mi sa che presto tornerò ad aver bisogno del suo aiuto..
PS volevo ordinare questo libro: Java I/O edizione O'Reilly, pensa mi possa essere utile?
Chi c’è in linea
Visitano il forum: Google [Bot] e 35 ospiti

Elettrotecnica e non solo (admin)
Un gatto tra gli elettroni (IsidoroKZ)
Esperienza e simulazioni (g.schgor)
Moleskine di un idraulico (RenzoDF)
Il Blog di ElectroYou (webmaster)
Idee microcontrollate (TardoFreak)
PICcoli grandi PICMicro (Paolino)
Il blog elettrico di carloc (carloc)
DirtEYblooog (dirtydeeds)
Di tutto... un po' (jordan20)
AK47 (lillo)
Esperienze elettroniche (marco438)
Telecomunicazioni musicali (clavicordo)
Automazione ed Elettronica (gustavo)
Direttive per la sicurezza (ErnestoCappelletti)
EYnfo dall'Alaska (mir)
Apriamo il quadro! (attilio)
H7-25 (asdf)
Passione Elettrica (massimob)
Elettroni a spasso (guidob)
Bloguerra (guerra)




