salve,
sto realizzando un sistema fotovoltaico ad isola, possiedo dei pannelli da 60 celle da porre in serie per caricare una batteria da 48v tramite un circuito con PIC 16f877 e mosfet, avrei bisogno di una info:
quale mosfet utilizzare?
considerando che i due pannelli in serie a vuoto potrebbero arrivare intorno ai 100v
considerando che i due pannelli in serie in piena produzione e carico potrebbero arrivare a far scorrere 10 A
considerando anche la possibilità che i pannelli potrebbero essere raddoppiati, portando la corrente a 20 A
considerando che il mosfet dovrà essere pilotato da una porta del PIC (rc 1-2), quindi meglio un logiclevel
grazie mille
pino
regolatore fotovoltaico con PIC e mosfet
Moderatore:
Paolino
20 messaggi
• Pagina 1 di 2 • 1, 2
0
voti
0
voti
pin32 ha scritto:...quale mosfet utilizzare?...
Senza schema elettrico è un po' difficile rispondere.
"La follia sta nel fare sempre la stessa cosa aspettandosi risultati diversi".
"Parla soltanto quando sei sicuro che quello che dirai è più bello del silenzio".
Rispondere è cortesia, ma lasciare l'ultima parola ai cretini è arte.
"Parla soltanto quando sei sicuro che quello che dirai è più bello del silenzio".
Rispondere è cortesia, ma lasciare l'ultima parola ai cretini è arte.
-

TardoFreak
73,9k 8 12 13 - -EY Legend-

- Messaggi: 15754
- Iscritto il: 16 dic 2009, 11:10
- Località: Torino - 3° pianeta del Sistema Solare
-1
voti
Salve grazie per la risposta.
Non ho aggiunto lo schema poiché lo ritenevo superfluo... E lo posterò appena possibile ( ora rispondo da cellulare)
Comunque oggi ho fatto dei test con un irf3515 (vgs 10 volt) e sembra funzionare bene, nel senso che non ho notato una differenza notevole nel riscaldamento pilotandolo con il PIC (5volt) rispetto ad un generatore di segnali (10 volt) che dite va bene lo stesso o è meglio un logiclevel ?
Secondo voi è normale il segnale rilevato sul suo gate
https://www.box.com/shared/hlrgmgrlsicljez7cq50
Non ho aggiunto lo schema poiché lo ritenevo superfluo... E lo posterò appena possibile ( ora rispondo da cellulare)
Comunque oggi ho fatto dei test con un irf3515 (vgs 10 volt) e sembra funzionare bene, nel senso che non ho notato una differenza notevole nel riscaldamento pilotandolo con il PIC (5volt) rispetto ad un generatore di segnali (10 volt) che dite va bene lo stesso o è meglio un logiclevel ?
Secondo voi è normale il segnale rilevato sul suo gate
https://www.box.com/shared/hlrgmgrlsicljez7cq50
1
voti
In alto trovi la barra rosa con le regole del forum.Se leggi c'è scritto niente immagini provenienti da server esterni.
Le immagini vanno caricate max 640*480 pixel come allegato nel post.
Questa non è una critica cattiva, è solo che come in ogni ambiente, luogo, forum ci sono delle regole e vanno rispettate(anche io nei primi post ho fatto più danni che altro).
Ovviamente gli schemi vanno fatti in FidoCad così da poter essere facilmente leggibili e editabili da qualsiasi utente.

0
voti
pin32 ha scritto:...Non ho aggiunto lo schema poiché lo ritenevo superfluo...
Come sarebbe a dire "superfluo"?
Ti stai prendendo gioco di noi?
"La follia sta nel fare sempre la stessa cosa aspettandosi risultati diversi".
"Parla soltanto quando sei sicuro che quello che dirai è più bello del silenzio".
Rispondere è cortesia, ma lasciare l'ultima parola ai cretini è arte.
"Parla soltanto quando sei sicuro che quello che dirai è più bello del silenzio".
Rispondere è cortesia, ma lasciare l'ultima parola ai cretini è arte.
-

TardoFreak
73,9k 8 12 13 - -EY Legend-

- Messaggi: 15754
- Iscritto il: 16 dic 2009, 11:10
- Località: Torino - 3° pianeta del Sistema Solare
0
voti
Pioz ha scritto:O_/ In alto trovi la barra rosa con le regole del forum.
Se leggi c'è scritto niente immagini provenienti da server esterni.
Le immagini vanno caricate max 640*480 pixel come allegato nel post.
Questa non è una critica cattiva, è solo che come in ogni ambiente, luogo, forum ci sono delle regole e vanno rispettate(anche io nei primi post ho fatto più danni che altro).
Ovviamente gli schemi vanno fatti in FidoCad così da poter essere facilmente leggibili e editabili da qualsiasi utente.
mi scuso per aver infranto le regole....
ma dopo vari tentativi non riuscivo (dal telefonino) ad allegare l'immagine, ed ho usato quel rimedio.
non era mia intenzione violare le regole ho agito in buona fede.
pino
0
voti
TardoFreak ha scritto:pin32 ha scritto:...Non ho aggiunto lo schema poiché lo ritenevo superfluo...
Come sarebbe a dire "superfluo"?
Ti stai prendendo gioco di noi?
non era mia intenzione offendere nessuno, ne tanto meno prendermi gioco di nessuno, tanto meno di voi dai quali attingo continuamente informazioni e consigli tramite questo fantastico forum....
ritenevo superfluo poiché non avendo nessuno schema (al momento del post) era tutto a mente e data la semplicità dello schema (un resistore collegato tra PIC e gate di un mosfet) non ho pensato potesse essere utile.
mi scuso con chiunque abbia pensato a male
e soprattutto con TardoFreak
pino
1
voti
Non c'è bisogno di scusarsi.
Per quanto mi riguarda, la questione è semplice: niente schema, niente risposte.
Per quanto riguarda gli "schemi a mente" mi sto attrezzando. Sto seguendo un corso serale di lettura del pensiero, potrei anche cimentarmi ma ora il cervello mi serve per altro.

Per quanto mi riguarda, la questione è semplice: niente schema, niente risposte.
Per quanto riguarda gli "schemi a mente" mi sto attrezzando. Sto seguendo un corso serale di lettura del pensiero, potrei anche cimentarmi ma ora il cervello mi serve per altro.

"La follia sta nel fare sempre la stessa cosa aspettandosi risultati diversi".
"Parla soltanto quando sei sicuro che quello che dirai è più bello del silenzio".
Rispondere è cortesia, ma lasciare l'ultima parola ai cretini è arte.
"Parla soltanto quando sei sicuro che quello che dirai è più bello del silenzio".
Rispondere è cortesia, ma lasciare l'ultima parola ai cretini è arte.
-

TardoFreak
73,9k 8 12 13 - -EY Legend-

- Messaggi: 15754
- Iscritto il: 16 dic 2009, 11:10
- Località: Torino - 3° pianeta del Sistema Solare
2
voti
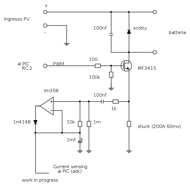
salve, alla luce degli esperimenti fatti e dei progressi costruttivi, allego schema (allo stato attuale) e foto, con preghiera di ricevere qualche info. grazie
la forma d'onda è quella rilevata sul gate del mosfet
saluti
pino
la forma d'onda è quella rilevata sul gate del mosfet
saluti
pino
0
voti
Teoricamente quel mosfet potrebbe andare bene. Dal datasheet con 5V di Vgs dovresti comandare 30A
Personalmente ne sceglierei uno con una Vt più bassa, un logic level.
Personalmente ne sceglierei uno con una Vt più bassa, un logic level.
"La follia sta nel fare sempre la stessa cosa aspettandosi risultati diversi".
"Parla soltanto quando sei sicuro che quello che dirai è più bello del silenzio".
Rispondere è cortesia, ma lasciare l'ultima parola ai cretini è arte.
"Parla soltanto quando sei sicuro che quello che dirai è più bello del silenzio".
Rispondere è cortesia, ma lasciare l'ultima parola ai cretini è arte.
-

TardoFreak
73,9k 8 12 13 - -EY Legend-

- Messaggi: 15754
- Iscritto il: 16 dic 2009, 11:10
- Località: Torino - 3° pianeta del Sistema Solare
20 messaggi
• Pagina 1 di 2 • 1, 2
Torna a Realizzazioni, interfacciamento e nozioni generali.
Chi c’è in linea
Visitano il forum: Nessuno e 10 ospiti

Elettrotecnica e non solo (admin)
Un gatto tra gli elettroni (IsidoroKZ)
Esperienza e simulazioni (g.schgor)
Moleskine di un idraulico (RenzoDF)
Il Blog di ElectroYou (webmaster)
Idee microcontrollate (TardoFreak)
PICcoli grandi PICMicro (Paolino)
Il blog elettrico di carloc (carloc)
DirtEYblooog (dirtydeeds)
Di tutto... un po' (jordan20)
AK47 (lillo)
Esperienze elettroniche (marco438)
Telecomunicazioni musicali (clavicordo)
Automazione ed Elettronica (gustavo)
Direttive per la sicurezza (ErnestoCappelletti)
EYnfo dall'Alaska (mir)
Apriamo il quadro! (attilio)
H7-25 (asdf)
Passione Elettrica (massimob)
Elettroni a spasso (guidob)
Bloguerra (guerra)



