Cos'è ElectroYou | Login Iscriviti

ElectroYou - la comunità dei professionisti del mondo elettrico

peak detector

Elettronica lineare e digitale: didattica ed applicazioni

Moderatori: Foto Utentecarloc, Foto Utenteg.schgor, Foto UtenteBrunoValente, Foto UtenteIsidoroKZ

0
voti

[11] Re: peak detector

Messaggioda Foto Utentebelva87 » 22 dic 2012, 17:10

franticEY ha scritto:Ciao non sono stato molto chiaro non avendo ancora ben compreso il problema.

Il problema è la configurazione circuitale che stai analizzando...
0- di che cosa si sta parlando? caricabatterie? alimentatore? what??
1- sicuro che il primo trasformatore, quello che hai nominato con RM8 N87 AL3300, sia collegato in quella maniera? Verifica bene, scrivi la sigla del diodo sul secondo avvolgimento primario... serve comunque anche se non fosse così collegato.
2- l'uscita che tu hai nominato OUT2 è rettificata dal 30BQ100 e pertanto se la livelli con un condensatore "diventa una tensione continua" e NON HA SENSO, OLTRE CHE NON FUNZIONA, APPLICARLA AL SECONDO TRASFORMATORE; è quindi inutile il secondo diodo 30BQ100.
3- che tipo di snubber hai scelto per il primario? come lo hai collegato? hai fatto anche dei calcoli oppure hai solo provato sul campo?
3b- come hai misurato l'induttanza del primario?
4- sicuro che il condensatore in uscita sia solo uno e da 1uF?
5- come hai collegato l'oscilloscopio per vedere quella forma d'onda? che sonda hai usato?
Fine delle domande, per ora... la mia interpretazione è la seguente.
Il primario di norma non è utilizzato in quel modo in un flyback (ammesso che lo sia), il secondo avvolgimento ha il compito di realizzare la tensione di alimentazione del controller e del driver per il mosfet, perciò, come detto sopra, verifica.
La probabilità che il secondo trasformatore non sia un trasformatore è praticamente 101 su 100... è facile perciò che lo hai confuso con un induttore, verifica... L'induttore serve per filtrare il rumore di switching dalla tensione di uscita insieme ai condensatori; un condensatore non basta, di solito minimo ce ne sono due e non da 1uF (a meno che il tuo carico non consumi poco più di qualche milliampere) e collegati tra l'uscita e il riferimento uno prima dell'induttore e uno dopo.
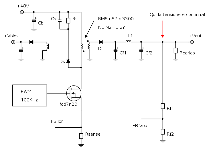
Ti riporto lo schema "come dovrebbe essere canonicamente":



Mini-spiegazione:
Ds Rs e Cs compongono lo snubber del primario.
Rsense produce una caduta di tensione in relazione alla corrente che scorre nel primario, viene adeguatamente trattata dal controller per effettuare una protezione in corrente.
Dr rettifica la tensione del secondario, Lf Cf1 e Cf2 filtrano il ripple di uscita.
Rf1 e Rf2 forniscono il feedback al controller per mantenere la regolazione della tensione di uscita, tipicamente questo feedback è optoisolato per garantire l'isolamento tra tensione di uscita e lato alta tensione, in schema non è riportato per semplicità.
N1:N2 è stato posto 1.2 stando ai valori indicati nel tuo schema.

franticEY ha scritto:..in figura con un vistoso ringing (freq_ring=7MHz) con picchi di valore 53V*2 in corrispondenza della chiusura del MOS(100khz 50%dc).

Se hai modo posta la forma d'onda che vedi sullo schermo dell'oscilloscopio, poi ... come hai valutato che la frequenza di ringing è 7MHz? Di norma tale fenomeno in questi convertitori accade al rilascio del mosfet, cioè quando passa dalla conduzione alla non conduzione o se preferisci dallo stato di ON a quello di OFF.

franticEY ha scritto:Vorrei cercare di eliminare questi disturbi ma non riesco...

Se ti riferisci al ringing, sul primario lo snubber DEVE risolvere, almeno in parte...
Se non lo fa, il problema potrebbe essere una erronea progettazione o realizzazione (o entrambe) del trasformatore oppure una configurazione dello snubber poco efficiente o magari con componenti non idonei, sia come valore che come tipo.
Se poi gli effetti del solo snubber del primario non ti soddisfano, puoi anche snubberare con un gruppo RC il diodo di uscita, quello che raddrizza la tensione del secondario.

franticEY ha scritto:..il problema è il seguente: vorrei leggere una tensione continua (quando chiudo lo switch) nel punto indicato dalla freccia rossa, pari a quello teorico del rapporto di trasformazione; invece leggo il valore dato dai picchi.

Con il circuito riportato da te nel punto indicato dalla freccia rossa NON ci sarà mai una tensione continua per il semplice fatto che i trasformatori in continua NON funzionano.
Nel circuito proposto la tensione +Vout, indicata dalla freccia rossa come nel tuo schema, è continua e ci resta se il carico non assorbe troppa corrente e se il controller riesce a regolare bene il duty del segnale che pilota il mosfet di potenza, per farlo deve essere ben compensato e infine dipende se lavora in DCM o CCM oppure in Boundary, cioè al confine tra le due (detto un po' sbrigatamente) MA comunque se il convertitore funziona DEVE rimanere CONTINUA e regolata (entro un certo range).
Quindi sorge spontaneo chiedere, che controller usi ... tradotto ... cosa stai facendo/analizzando/aggiustando/qualsiasi altra cosa... ?? dovrai rispondere alla domanda 0...

franticEY ha scritto:Spero di essere stato chiaro

Personalmente non ho ben capito il nocciolo del topic... perciò ribadisco, rispondi in primis alla domanda 0 nel modo più dettagliato possibile, poi possiamo andare avanti per cercare di capire (da parte mia) il tuo problema e di risolverlo (da parte tua).

O_/ Luca.
Avatar utente
Foto Utentebelva87
2.292 2 6 12
free expert
 
Messaggi: 1323
Iscritto il: 9 mag 2011, 15:01

0
voti

[12] Re: peak detector

Messaggioda Foto UtentefranticEY » 22 dic 2012, 19:56

belva87 ha scritto:
franticEY ha scritto:Ciao non sono stato molto chiaro non avendo ancora ben compreso il problema.

Il problema è la configurazione circuitale che stai analizzando...
0- di che cosa si sta parlando? caricabatterie? alimentatore? what??
1- sicuro che il primo trasformatore, quello che hai nominato con RM8 N87 AL3300, sia collegato in quella maniera? Verifica bene, scrivi la sigla del diodo sul secondo avvolgimento primario... serve comunque anche se non fosse così collegato.
2- l'uscita che tu hai nominato OUT2 è rettificata dal 30BQ100 e pertanto se la livelli con un condensatore "diventa una tensione continua" e NON HA SENSO, OLTRE CHE NON FUNZIONA, APPLICARLA AL SECONDO
TRASFORMATORE; è quindi inutile il secondo diodo 30BQ100.


Questo circuito è presente su una scheda che sto collaudando e serve per alimentare una circuiteria presente su un'altra scheda ad essa collegata in questo modo.



ecco perché la presenza del secondo rettificatore.
L'alimentatore è di tipo forward.
Sinceramente non essendo il progettista non sono a conoscenza delle scelte effettuate a riguardo.
Ho segnato con una x rossa il collegamento al terzo trafo in quanto ininfluente (che ci sia o no il disturbo rimane)

3- che tipo di snubber hai scelto per il primario? come lo hai collegato? hai fatto anche dei calcoli oppure hai solo provato sul campo?


ho provato diverse combinazioni sul "campo" ma senza mai fare davvero i conti #-o

La probabilità che il secondo trasformatore non sia un trasformatore è praticamente 101 su 100


è un trafo!!!

Di norma tale fenomeno in questi convertitori accade al rilascio del mosfet, cioè quando passa dalla conduzione alla non conduzione o se preferisci dallo stato di ON a quello di OFF.


si scusa hai ragione tu :oops:

Con il circuito riportato da te nel punto indicato dalla freccia rossa NON ci sarà mai una tensione continua per il semplice fatto che i trasformatori in continua NON funzionano.


:?: ammettiamo pure che lo switch non ci sia quindi rilevatore di picco con rc.
Avatar utente
Foto UtentefranticEY
48 3 7
Frequentatore
Frequentatore
 
Messaggi: 152
Iscritto il: 13 ago 2012, 19:22

0
voti

[13] Re: peak detector

Messaggioda Foto Utentebelva87 » 22 dic 2012, 22:05

Quel circuito non funziona. Stai collaudando una cosa diversa da quelle che hai riportato nei tuoi schemi.
Non è un rivelatore di picco, non si è capito poi cosa devi rivelare, non hai risposto ad alcune domande e non capisco ancora il tuo problema e/o necessità.
O_/ , Luca
Avatar utente
Foto Utentebelva87
2.292 2 6 12
free expert
 
Messaggi: 1323
Iscritto il: 9 mag 2011, 15:01

0
voti

[14] Re: peak detector

Messaggioda Foto UtentefranticEY » 22 dic 2012, 22:20

belva87 ha scritto:Quel circuito non funziona. Stai collaudando una cosa diversa da quelle che hai riportato nei tuoi schemi.
Non è un rivelatore di picco, non si è capito poi cosa devi rivelare, non hai risposto ad alcune domande e non capisco ancora il tuo problema e/o necessità.
O_/ , Luca

non capisco perché non dovrebbe funzionare....

il rilevatore di picco è solo l'ultima parte (OUT3 come ingresso e OUT4 comu uscita)

il problema da risolvere è il ringing in uscita dal primo trafo
Avatar utente
Foto UtentefranticEY
48 3 7
Frequentatore
Frequentatore
 
Messaggi: 152
Iscritto il: 13 ago 2012, 19:22

0
voti

[15] Re: peak detector

Messaggioda Foto Utentebelva87 » 22 dic 2012, 22:32

franticEY ha scritto:non capisco perché non dovrebbe funzionare....

Evidentemente se dici questo non sai come funziona un trasformatore, e forse neanche un convertitore forward.
Ne OUT3 che OUT4 hanno senso di esistere nei tuoi schemi, così come tutto ciò che ho già scritto in precedenza.

franticEY ha scritto:...il problema da risolvere è il ringing in uscita dal primo trafo

Quel problema lo risolvi con uno snubber sul primario del trasformatore, con uno snubber sul diodo che rettifica la tensione in uscita dal secondario del trasformatore. L'unico che ha senso e che funziona.
Se ciò ancora non basta la cosa si complica in modo esponenziale, tipicamente si adottano accorgimenti sul pilotaggio del mosfet di potenza e tecniche ben più complesse per la realizzazione del trasformatore.
O_/ , Luca.
Avatar utente
Foto Utentebelva87
2.292 2 6 12
free expert
 
Messaggi: 1323
Iscritto il: 9 mag 2011, 15:01

0
voti

[16] Re: peak detector

Messaggioda Foto UtentefranticEY » 29 dic 2012, 14:06

belva87 ha scritto:Quel problema lo risolvi con uno snubber sul primario del trasformatore, con uno snubber sul diodo che rettifica la tensione in uscita dal secondario del trasformatore. L'unico che ha senso e che funziona.


Le forme d'onda prese con l'oscillo sul Drain del MOS, quindi sul primario del trafo, sono buone e non presentano oscillazioni.

Ho provato quindi a fare qualche simulazione ed ho notato che si innesca una oscillazione se provo a mettere una capacità di qualche centinaia di picofarad in parallelo al diodo dell'avvolgimento di recupero :shock:
(Misurando con l'oscillo sul catodo del diodo vedo una minima oscillazione)

può avere senso fisicamente (problemi di sbroglio)?
Avatar utente
Foto UtentefranticEY
48 3 7
Frequentatore
Frequentatore
 
Messaggi: 152
Iscritto il: 13 ago 2012, 19:22

Precedente

Torna a Elettronica generale

Chi c’è in linea

Visitano il forum: Nessuno e 36 ospiti