Cos'è ElectroYou | Login Iscriviti

ElectroYou - la comunità dei professionisti del mondo elettrico

Parallelo di due LM317

Elettronica lineare e digitale: didattica ed applicazioni

Moderatori: Foto Utentecarloc, Foto Utenteg.schgor, Foto UtenteBrunoValente, Foto UtenteIsidoroKZ

0
voti

[11] Re: Parallelo di due LM317

Messaggioda Foto UtenteSICILIANTRIPHASE » 30 dic 2012, 4:19

Foto UtenteCandy appena hai un po' di tempo potresti spiegarmi il circuito da te postato?
Scusa se non ho potuto risponderti prima...
Sto prendendo in considerazione l'utilizzo del 338...
Mettendo una resistenza quasi nulla all'uscita dei due 317 non capisco perché non sarebbe possibile. Non dico che non vi credo, ma non conosco la risposta logica.

Andrea.
Avatar utente
Foto UtenteSICILIANTRIPHASE
-4 6
Frequentatore
Frequentatore
 
Messaggi: 187
Iscritto il: 6 dic 2011, 14:13

0
voti

[12] Re: Parallelo di due LM317

Messaggioda Foto Utenteclaudiocedrone » 30 dic 2012, 5:43

La risposta logica te la ha data Foto UtenteCandy O_/
"Non farei mai parte di un club che accettasse la mia iscrizione" (G. Marx)
Avatar utente
Foto Utenteclaudiocedrone
21,3k 4 7 9
Master EY
Master EY
 
Messaggi: 15302
Iscritto il: 18 gen 2012, 13:36

11
voti

[13] Re: Parallelo di due LM317

Messaggioda Foto UtenteCandy » 30 dic 2012, 16:35



Un primo dimensionamento di massima, senza entrare in dettagli tanto complessi e dispersivi, quanto improbabili, più comuni al "gatto arancione", (che apprezziamo, stimiavo ed invidiamo, ma ahinoi, tocca riconoscere la mia grande ignoranza), possiamo farlo in questo modo:
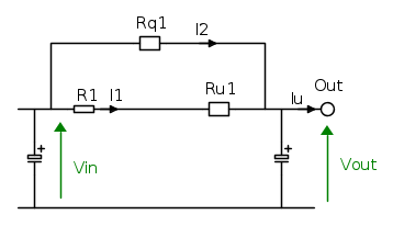
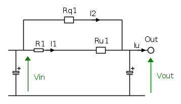
- Il regolatore U1 è il regolatore di tensione che, fissa o regolabile con la sue rete, si preoccupa di fornire in uscita il valore desiderato e tenerlo stabile, sia per limitare gli effetti di un eventuale ripple in ingresso, sia con compensazioni per le inevitabili variazioni di temperatura.
- Il carico però potrebbe desiderare più corrente di quanta ne possa sopportare e fornire il regolatore, ma anche se questa fosse inferiore, si potrebbe scoprire che questa lo farebbe surriscaldare eccessivamente.
- Con il transistor Q1 allora tenteremo di fare in modo che la corrente circolante in U1, distinta come I1, sia poca, di meno del suo limite che io per ora fisserei ad un 30 % circa. Giocando con la resistenza R1 e la tensione di soglia del transistor Q1, faremo quindi in modo che parte della corrente del carico Iu, la I2, passi esternamente al regolatore tramite Q1.
- Il transistor Q1, un BJT di tipo NPN, è polarizzato tramite la resistenza R1. Quando la c.d.t. su questa resistenza si approssima alla tensione Vbe del transistor, tramite questo inizia a circolare I2. La tensione Vbe è un dato abbastanza noto, circa 0,65 \,\text{V} tanto per cominciare.
- R1 quindi dovrà assumere un valore tale per cui, con la corrente che si è scelto di lasciar circolare in U1, provochi una c.d.t. uguale o prossima alla Vbe di Q1. Quindi, se il regolatoree ha una corrente limite di 1,5 \,\text{A} e visto che abbiamo fissato di limitarla al 30 % come prima precauzione anti surriscaldamento, avremo che la I1 sarà circa 1,5 \,\text{A} \cdot 0,3 = 0,45 \,\text{A}. Quindi R1 andrà scelta vicino a R1= \frac{Vbe}{I1}= \frac{0,65}{0,45}=1,44\,\Omega che si può approssimare ad 1,5 \,\Omega
- Come dicevo è un dimensionamento per sommi capi: è vero che abbiamo totalmente trascurato gli effetti della corrente di base del transistor Q1, e molti altri, ma avendo limitato la corrente I1 ad una frazione delle massima sopportabile da U1, ne trascuriamo l'esistenza.

A questo punto ogni volta che il carico desidererà una corrente superiore ad 0,45 \,\text{A} circa, Q1 lascierà passare la restante I2, con l'effetto di autoregolarsi, infatti, se I1 dovesse abbassarsi porterebbe il transistor ad interdisri. In base al dimensionamento fatto quindi sarà Q1 a vedersi attraversato dalla quota di corrente desiderata dal carico, eccedente oltre la quota di I1.
- La scelta di Q1 quindi dovrà essere fatta bene: in funzione delle tensioni in gioco, della corrente di collettore soprattutto, e del suo hfe minimo. Un transistor per corrente un poco elevate non ha hfe minimo molto brillante, potrebbe essere anche "solo" 35 e dintorni. Ipotizzando quindi che in Q1 possa circolare fino a 3 \,\text{A}, la relativa corrente di base raggiungerebbe circa 100 \,\text{mA}. Corrente che non influenza R1, ma che si somma a quella circolante in U1. Valore che si possiamo permettere avendo fissando un basso valore per la I1.

Perché il tutto funzioni al meglio, sia U1 e Q1 dovranno essere ben dissipati.
Dal punto di viste termico i due componenti sono come due resistenze:


U1 e Q1 dissiperanno calore in funzione della potenza da dissipare. Sono note sia la caduta di tensione, sia la corrente che circola in essi.
- In un alimentatore regolabile la tensione ingresso deve essere adeguatamente maggiore della massima tensione di uscita. In una inserzione come quella descritta U1 ha delle precise necessità descritte e documentate sul suo datasheet. La tensione d'ingresso deve essere garantita con alcuni volt in più del massimo valore di uscita desiderato. Circa 3 \,\text{V} affinchè lavori bene. Su R1 poi si forma una c.d.t. di circa 0,65 \,\text{V}, che fa salire a quasi 4 \,\text{V} la c.d.t. minima, totale, del sistema di regolazione. La tensione di ingresso è però soggetta a ripple. Se il ripple della tensione di uscita è trascurabile o nullo, non è così per la tensione d'ingresso. La c.d.t. minima sul sistema di regolazione deve essere sempre grantita, la tensione media presente in ingresso quindi, per forza di cose, è quindi maggiore: per ora la fissiamo in 5 \,\text{V}, (ammesso di usare il regolatore per una tensione di uscita al massimo di quella progettata), altrimenti tutto peggiora.
- In uno scenario come quello descritto, su U1 si dissperà una potenza di circa: P_U1 = (Vin - Vout) \cdot (I1 + Ib_Q1) mentre su Q1 la potenza dissipata sarà: P_Q1 = (Vin - Vout) \cdot (I2).

Un minimo dimensionamento termico mi riservo di farlo in seconda battuta.
Avatar utente
Foto UtenteCandy
32,5k 7 10 13
CRU - Account cancellato su Richiesta utente
 
Messaggi: 10123
Iscritto il: 14 giu 2010, 22:54

10
voti

[14] Re: Parallelo di due LM317

Messaggioda Foto UtenteCandy » 30 dic 2012, 20:27

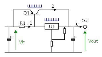
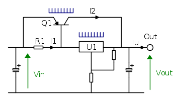
Per portare a termine un minimo di spiegazione provo a fare il dimensionamento termico.

Il regolatore LM317 è contenuto nel case standard denominato TO220. Da uno dei tanti datasheet ricavo che la su resistenza termica giunzione case, \Theta jc, è di circa 12 °C/W; mentre quella di giunzione ambiente, \Theta ja, è di circa 140 °C/W.
Affinché un generico componente discreto, a semiconduttore, lavori adeguatamente senza riservare sorprese, è importante che la giunzione resti ad una temepratura significativamente bassa. Nei datasheet si vedono sempre molti grafici, o dati tabellari. Non bisogna farsi ingannare dai dati massimi, ma leggere con attenzione. Le prestazioni di un componente sono dichiarate sempre in funzione di una ben precisa temperatura di giunzione.
Un dispositivo elettronico come un alimentatore casa/ufficio ci si aspetta che sia usato in un ambiente "normalmente" con temperatura ambiente massima non superiore a 25 °C.
Da qui, dobbiamo cercare di fare in modo che i discreti riescano a tenersi ad una temperatura di giunzione controllata. Per ora provo a dire, come primo ordine, circa 60 °C.
Il copmponente discreto è contenuto in un case, che ha dimensioni e caratteristiche termiche particolari. Per ogni watt di potenza che deve dissipare il transistor, (la giunzione), causa la forma del case, la temperatura aumenta, fino a raggiungere un equilibrio tale per cui la quantità di energia da dissipare egualia la quantità di energia trasferita all'ambiente. Lo scopo è quindi quello di facilitare lo scambio termico con l'ambiente, riducendo la "resistenza" termica, affinché la giunzione si surriscaldi il meno possibile.
I dati utili sono: la potenza da disspiare, la temperatura di giunzione massima, la tamperatura ambiente, le varie resistenze termiche tra giunzione e case.
La potenza da disspare per U1 l'avevo già definita: Pd_U1=(Vin-Vout) \cdot (I1 + Ib)= 5 \,\text{V} \cdot 0,55 \,\text{A}=2,75 \,\text{W}. Questo ammesso che la differenza tra Vin e Vout non superi 5 \,\text{V}.
Se il regolatore U1 fosse usato a queste condizioni senza un dissipatore di calore, la giunzione arriverebbe a lavorare alla temperatura di: Tj = \Theta ja \cdot Pd + Ta = 140 \cdot 2,75 + 25 = 410 \,^{\circ}\text{C}. Un valore improponibile.
Per evitare che la giunzione superi la temperatura di 50 °C prefissati, la resistenza termica giunzione ambiente dovrebbe essere contenuta a: \Theta ja = \frac{Tj - Ta}{Pd}=\frac{30}{2,75}=12,73 \,^{\circ}\text{C/W}. Valore questo di poco superiore alla resistenza termica giunzione case del regolatore. Quindi, il dissipatore da applicare al regolatore U1 dovrà avere una sua resistenza termica non superiore alla differenza \Theta jh = \Theta ja - \Theta jc = 12,73 - 12 = 0,73 \,^{\circ}\text{C/W}. (In verità questo cacolo è sbagliato, non si è tenuto conto che per quanto riguarda U1 parte della potenza è dissipata da R1, quindi il dissipatore potrebbe avere una resistenza leggermente superiore. Si tratta allora di un calcolo cautelativo).

Ben peggiore è invece il caso del transistor Q1. Nello schema non è prevista nessuna resistenza in serie a questo e, sulla scorta dei conti appena fatti viene facile intuire che solo Q1 dovrebbe trovarsi costretto a dissipare da solo circa 12 W mal contati. Un resistenza in serie non gli farebbe male. Un valore in grado di provocare una c.d.t. dell'ordine di 3 V alla corrente massima, ridurrebbe sensibilmente la temperatura da far dissipare a Q1.
Q1 si vedrebbe, (dati del progetto teorizzato), attraversato da una corrente I2 di circa 2,5 A. La resistenza termica \Theta ja, (secondo le precedenti scelte), dovrebbe essere inferiore a 3 °C/W. Un valore molto basso. Se per la bassa corrente di collettore può risultare sufficiente un transistor in TO220, come il TIP42, a causa della potenze in gioco da dissipare, bisognerà orientarsi alla scelta di un transistor in case TO3, aggiungendo in ogni caso una resistenza in serie a Q1, tale da dissipare parte del calore.

Il progetto termico non è mai da sottovalutare, (aspetto largamente sottovalutato invece). Riserva parecchie spiacevoli sorprese.

Ora basta. Se davvero sei interessato a costruire l'alimentatore lineare, hai elementi per progettartelo. Ma attenzione, se lo farai regolabile e la Vout dminuisce, le sorprese, "spiacevoli", aumenteranno.
Avatar utente
Foto UtenteCandy
32,5k 7 10 13
CRU - Account cancellato su Richiesta utente
 
Messaggi: 10123
Iscritto il: 14 giu 2010, 22:54

0
voti

[15] Re: Parallelo di due LM317

Messaggioda Foto Utentefairyvilje » 30 dic 2012, 21:35

Anche se non sono il poster ringrazio Foto UtenteCandy per questi ultimi due post. Vedere un procedimento spiegato e guidato per dimensionare un circuito è utilissimo, grazie davvero!
"640K ought to be enough for anybody" Bill Gates (?) 1981
Qualcosa non ha funzionato...

Lo sapete che l'arroganza in informatica si misura in nanodijkstra? :D
Avatar utente
Foto Utentefairyvilje
15,0k 4 9 12
G.Master EY
G.Master EY
 
Messaggi: 3047
Iscritto il: 24 gen 2012, 19:23

0
voti

[16] Re: Parallelo di due LM317

Messaggioda Foto UtenteMatteo1991 » 30 dic 2012, 22:05

Complimenti anche da parte mia, prima o poi ognuno di noi si trova davanti a un problema del genere. Spiegazioni come queste torneranno senza dubbio utili :ok:
Avatar utente
Foto UtenteMatteo1991
406 2 4 12
Frequentatore
Frequentatore
 
Messaggi: 280
Iscritto il: 28 giu 2012, 16:38

1
voti

[17] Re: Parallelo di due LM317

Messaggioda Foto UtenteSICILIANTRIPHASE » 31 dic 2012, 0:54

Foto UtenteCandy vorrei avere le tue conoscenze... Complimenti davvero!
Mi scuso con tutti per la gaffe dell'unità di misura, fatta in un altro post (piccola parentesi, scusate).
Comunque questi tuoi ultimi due messaggi sono da leggere attentamente per comprenderne al meglio i significati; perché, come dici tu, il progetto termico è molto trascurato, ed io stesso non pensavo ci fossero così tante considerazioni da fare... Purtroppo io i transistor non li conosco e, con tutta sincerità, non ne ho mai visto uno! Ripeto: vorrei sapere tutto quello che c'è da sapere (e tu lo sai abbastanza bene :ok: ).
Forse, per adesso, non dovrei complicarmi la vita e utilizzare l' LM338 e in futuro, quando avrò finito di approfondire i transistor, realizzare qualcosa di più complesso..
In ogni caso le tue GRANDI osservazioni sono servite ad altri e, senza dubbio, serviranno per sempre anche a me.
Avatar utente
Foto UtenteSICILIANTRIPHASE
-4 6
Frequentatore
Frequentatore
 
Messaggi: 187
Iscritto il: 6 dic 2011, 14:13

0
voti

[18] Re: Parallelo di due LM317

Messaggioda Foto UtenteSICILIANTRIPHASE » 31 dic 2012, 1:05

Volevo dire un'altra cosa. Il ripple, in poche parole, è il residuo di alternata nella corrente continua.
Ma, dal momento che la Vin è data da una batteria ricaricabile al piombo o dalla presa accendisigari dell'auto (che è sempre una batteria al piombo) o da alimentatori AC/DC già filtrati e livellati, il ripple è praticamente inesistente; o no? Quanto meno si nei primi due casi, meno nell'ultimo ok... ma il convertitore che andrei a costruire sarà usato strettamente in auto o in "giro" (alimentato a batterie). Chi ha qualcosa da puntualizzare oppure volesse (perché magari ho detto tante fesserie) smentire tutto faccia pure, sono qui per questo, per imparare. Grazie :ok:
Avatar utente
Foto UtenteSICILIANTRIPHASE
-4 6
Frequentatore
Frequentatore
 
Messaggi: 187
Iscritto il: 6 dic 2011, 14:13

0
voti

[19] Re: Parallelo di due LM317

Messaggioda Foto Utenteclaudiocedrone » 31 dic 2012, 1:25

:-) Concordo e però... le conoscenze di Foto UtenteCandy (come le conoscenze in genere) non gli sono certo venute per ispirazione divina ma sicuramente attraverso lo studio, teorico e pratico e l'esperienza (anche l'età... conta :mrgreen: ), percui invito i neofiti (di tutte le età ma soprattutto, per ovvi motivi, ai più giovani) a studiare, studiare e ancora studiare ;-) O_/ P. s. Certo che nel caso specifico il ripple è inesistente ma nelle corrette progettazioni vanno tenute in considerazione le "specifiche di progetto" (casi particolari) tanto quanto il caso generale e giustamente Candy nella sua spiegazione no ha risposto esclusivamente al tuo stretto caso particolare, inoltre devi sempre ricordare che le batterie erogano una tensione sì continua ma per niente costante; una batteria carica fornisce una tensione superiore a quella nominale che man mano che la batteria si scarica diminuisce fino a che il dispositivo alimentato... ce la fa a funzionare :mrgreen: percui in realtà qualcosa di molto simile al ripple... c'è comunque, non trovi ? O_/
"Non farei mai parte di un club che accettasse la mia iscrizione" (G. Marx)
Avatar utente
Foto Utenteclaudiocedrone
21,3k 4 7 9
Master EY
Master EY
 
Messaggi: 15302
Iscritto il: 18 gen 2012, 13:36

0
voti

[20] Re: Parallelo di due LM317

Messaggioda Foto UtenteSICILIANTRIPHASE » 31 dic 2012, 1:37

Certo simile, ma non uguale. Comunque non ho detto che la sua conoscenza veniva dall'aria, naturalmente ha studiato tantissimo ed è quello che faccio anch'io. Ciao O_/
Avatar utente
Foto UtenteSICILIANTRIPHASE
-4 6
Frequentatore
Frequentatore
 
Messaggi: 187
Iscritto il: 6 dic 2011, 14:13

PrecedenteProssimo

Torna a Elettronica generale

Chi c’è in linea

Visitano il forum: Nessuno e 264 ospiti