l'esercizio chiedeva la potenza attiva e reattiva erogate dalle due terne di generatori e le potenze attive e reattive dei carichi Ct, c1 e c2
Ecco lo scolgimento:
Inanzitutto ho calcolato l'impedenza equivalente a stella del carico c2 Z5= Z1/3 = 6+j2
ho cambiato i nomi delle impedenze per poter mettere i dat nella calcolatrice
poi ho calcolato l'impedenza equivalente del carico Ct Z6=|Z6|(cos fi +jsen(fi) = 11.3+j9.9
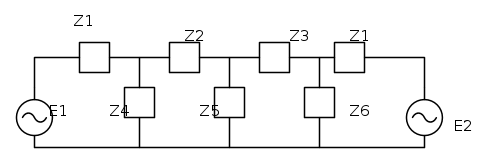
ho costruito il circuito equivalente monofase ecco lo schema :
Con il metodo dei potenziali nodali ho calcolato le tensioni Vz4,Vz5 Vz6 ..ho usato questo metodo in quanto mi chiede le poteze dei carichi, quindi in questo modo ho direttamente le tensioni
queste tensioni dopo aver risolto la matrice 3*3 mi risultano:
Vz4= 168.7-j8.4 V
Vz5=115.84-j21.6 V
Vz6=75.2-J35.12 V
a questo punto ho calcolato le potenze erogate dai generatori MONOFASE attraverso la potenza complessacalcolando cosi potenza attiva e reattiva
Vz1= E1-Vz4 =228-J2
I1= Vz1/Z1 =908-j464
N1= E1* I (conj) = 208840+j106720
Vz1= E2-Vz6 =-43.31-j14.2
I2 =Vz1/Z1 =202.51 +30.12 A
N2= E2*I (conj) -7900+j9038
calcolo potenza Z4
N=Vz4* I(cnj) =28123-j1045
calcolo potenza z5
N=Vz5*i(conj)=13294+j353
calcolo potenza z6
N= vz5*I (conj)= 5601-j2454
ora per sapere le potenze trifase, ho semplicemente moltiplicato potenza attiva e reattiva per 3 di tutte le precedenti
Svolgendo i calcoli mi è sorto un dubbio, dato che devo calcolare la potenza dei carichi, essi alcuni sono collegati a stella, altri a triancolo, ho fatto bene a calcolare la potenza delle impedenze equivalenti a stella? o commetto qualche errore, tipo dovrei ritornare prima all'impedenza equivalente a triancolo?
PER FAVORE DITEMI SE è SVOLTO CORRETTAMENTE. è MOLTO IMPORTANTE, HO L'ESAME TRA POCHI GIORNI


Elettrotecnica e non solo (admin)
Un gatto tra gli elettroni (IsidoroKZ)
Esperienza e simulazioni (g.schgor)
Moleskine di un idraulico (RenzoDF)
Il Blog di ElectroYou (webmaster)
Idee microcontrollate (TardoFreak)
PICcoli grandi PICMicro (Paolino)
Il blog elettrico di carloc (carloc)
DirtEYblooog (dirtydeeds)
Di tutto... un po' (jordan20)
AK47 (lillo)
Esperienze elettroniche (marco438)
Telecomunicazioni musicali (clavicordo)
Automazione ed Elettronica (gustavo)
Direttive per la sicurezza (ErnestoCappelletti)
EYnfo dall'Alaska (mir)
Apriamo il quadro! (attilio)
H7-25 (asdf)
Passione Elettrica (massimob)
Elettroni a spasso (guidob)
Bloguerra (guerra)













![\left[ \begin{matrix}
8,15-j4.05 & -4+j2 & 0 \\
-4+j2 & 8.15-j4.05 & -4+j2 \\
0 & -4+j2 & 8.05-j4.04375 \\
\end{matrix} \right] \left[ \begin{matrix}
8,15-j4.05 & -4+j2 & 0 \\
-4+j2 & 8.15-j4.05 & -4+j2 \\
0 & -4+j2 & 8.05-j4.04375 \\
\end{matrix} \right]](/forum/latexrender/pictures/bd19497d1f83c2d0665add157703333a.png)
