salve a tutti , ho recuperato delle casse passive da un vecchio stereo che fungeva a batterie per la precisione a 6 batteri da 1,5 v , quindi 9v , e pensavo di poterle riutilizzare utilizzando una alimentazione a batteria e un jack da infilare nel lettore e rendere il tutto portatile
le casse sono da 4 ohm max 12 w
leggendo qua e la ho capito che bisogna mettere un amplificatore , e visto che ci sono pensavo di mettere un regolatore per il volume e un interruttore per la batteria però non ho proprio idea perché online trovo schede da 100w in su e credo che non vadano bene
posso chiedere un suggerimento sul da farsi a qualcuno ?
Casse passive vecchio stereo portatile su lettore mp3
Moderatore:
IsidoroKZ
30 messaggi
• Pagina 1 di 3 • 1, 2, 3
0
voti
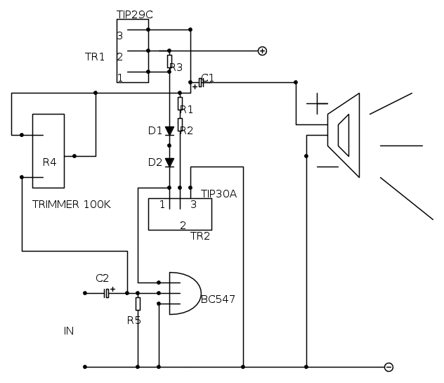
allora ho trovato questo schema online e l'ho assemblato , la corrente alla cassa arriva perché fa un rumore tipo frittura , però collegando il jack all'IN non si sente nulla l'unica cosa che ho dovuto cambiare perché non avevo è stata la resistenza da 1 kohm ne ho messa una da 1,2 kohm , poi anche il trimmer forse non l'ho collegato correttamente perché è l'unica cosa che non ho ben capito ancora , per il resto ho saldato tutto senza falsi contatti , appena ho tempo trasporto lo schema che ho assemblato su fidocad
ELENCO DEI COMPONENTI:
TR1/TR2: qualsiasi coppia di transistor complementari di media potenza (NPN/PNP): BC142/BC143 - BC441/BC461 - BCP54/BCP51 - BCX54/BCX51 - BD135/BD136 - TIP29/TIP30 - ZTX651/ZTX751 o equivalenti (scegliete quelli che trovate al miglior prezzo) [ usati TIP29C/TIP30A ]
TR3: transistor NPN per piccoli segnali, tipo BC547 o equivalenti [BC547 usato ]
R1 ed R2: due resistenze da 1 ohm, 1/2 watt
R3: resistenza da 1 kohm, 1/4 watt [non ne avevo messa una da 1,2 kohm sempre 1/4 watt]
R4: resistenza variabile (trimmer) da 100 kohm
R5: resistenza da 22 kohm, 1/4 watt
D1 e D2: due diodi tipo 1N4001 o simili
C1: condensatore elettrolitico da circa 1000 µF, 25 volt (*)
C2: condensatore elettrolitico da circa 10 µF, 25 volt (*) [questo è da 60v]
nel mio caso TR1 ho messo TIP29C ; TR2 TIP30A
ELENCO DEI COMPONENTI:
TR1/TR2: qualsiasi coppia di transistor complementari di media potenza (NPN/PNP): BC142/BC143 - BC441/BC461 - BCP54/BCP51 - BCX54/BCX51 - BD135/BD136 - TIP29/TIP30 - ZTX651/ZTX751 o equivalenti (scegliete quelli che trovate al miglior prezzo) [ usati TIP29C/TIP30A ]
TR3: transistor NPN per piccoli segnali, tipo BC547 o equivalenti [BC547 usato ]
R1 ed R2: due resistenze da 1 ohm, 1/2 watt
R3: resistenza da 1 kohm, 1/4 watt [non ne avevo messa una da 1,2 kohm sempre 1/4 watt]
R4: resistenza variabile (trimmer) da 100 kohm
R5: resistenza da 22 kohm, 1/4 watt
D1 e D2: due diodi tipo 1N4001 o simili
C1: condensatore elettrolitico da circa 1000 µF, 25 volt (*)
C2: condensatore elettrolitico da circa 10 µF, 25 volt (*) [questo è da 60v]
nel mio caso TR1 ho messo TIP29C ; TR2 TIP30A
-

CavaliereSbullonato
43 6 - Frequentatore

- Messaggi: 173
- Iscritto il: 18 ott 2011, 17:16
0
voti
questo è come l'ho assemblato io seguendo lo schema
-

CavaliereSbullonato
43 6 - Frequentatore

- Messaggi: 173
- Iscritto il: 18 ott 2011, 17:16
0
voti
direi che dovresti ricontrollare i collegamenti, facendo molta attenzione ai semiconduttori per i loro relativi terminali di base=B, emettitore=E e collettore=C ed anche per gli altri componenti ...
verrebbe una cosa del genere:
se invece vuoi utilizzare un'alimentazione duale puoi seguire le indicazioni relative al sito ..
se la vista non mi ha fatto brutti scherzi, ho evidenziato in verde la parte errata ed in rosso quella corretta, comunque riverifica te attentamente con lo schema alla mano---
se invece vuoi utilizzare un'alimentazione duale puoi seguire le indicazioni relative al sito ..
se la vista non mi ha fatto brutti scherzi, ho evidenziato in verde la parte errata ed in rosso quella corretta, comunque riverifica te attentamente con lo schema alla mano---
0
voti
ciao , allora grazie per il fix , in effetti quel tip30a il TR2 lo avevo saldato con i poli invertiti non so perché , ho cambiato anche lo spinotto jack con uno migliore e ora funge tutto che bello solo che la cassa scoppietta se alzo il volume , è un errore mio o è una causa di qualche tipo ?
sto anche notando che il TIP30A si riscalda troppo e se o tocco mi ustiono il dito
sto anche notando che il TIP30A si riscalda troppo e se o tocco mi ustiono il dito
-

CavaliereSbullonato
43 6 - Frequentatore

- Messaggi: 173
- Iscritto il: 18 ott 2011, 17:16
0
voti
I finali di potenza dovrebbero essere dotati di adeguati dissipatori; sempre che il surriscaldamento non dipenda da malfunzionamento o da errori nel montaggio.
marco
0
voti
male non penso ho seguito lo schema riportato più sopra , sul sito da cui ho preso lo schema fanno notare che i transistor hanno bisogno di un dissipatore
questo dissipatore è possibile farselo da soli o devo comprarne uno apposito ?
questo dissipatore è possibile farselo da soli o devo comprarne uno apposito ?
-

CavaliereSbullonato
43 6 - Frequentatore

- Messaggi: 173
- Iscritto il: 18 ott 2011, 17:16
0
voti

"Non farei mai parte di un club che accettasse la mia iscrizione" (G. Marx)
-

claudiocedrone
21,3k 4 7 9 - Master EY

- Messaggi: 15302
- Iscritto il: 18 gen 2012, 13:36
0
voti
per i dissipatori ho risolto , ho trovato delle lamelle di vecchi transistor e le ho fissate,ora pasta termoconduttiva non ne ho ma appena la prendo la metterò , c'è un ultimo problema , se ascolto la musica ad un volume medio basso si sente perfettamente , se lo alzo al massimo o quasi , si inizia a non capire più nulla , gracchia da morire e scoppietta , da cosa può dipendere? ,poi il trimmer l'ho regolato in base alla tensione che deve avere la cassa , che dovrebbe essere 4,5 v , solo che il massimo che mi fa raggiungere il trimmer da 100k è 3,78 v , non posso salire di più e raggingere i 4,5 v
PS: noto ora che anche la batteria da 9v scalda
PS 2: devo sostituire la batteria quadrata da 9v con 6 batterie D
PS: noto ora che anche la batteria da 9v scalda
PS 2: devo sostituire la batteria quadrata da 9v con 6 batterie D
-

CavaliereSbullonato
43 6 - Frequentatore

- Messaggi: 173
- Iscritto il: 18 ott 2011, 17:16
0
voti
Scusa, dove è scritto che devi avere metà tensione di alimentazione al condensatore di uscita ? (non certo alla cassa che si brucerebbe con una tensione continua sulla bobina che comunque non potrebbe mai arrivarle proprio perché c'è il condensatore) bisogna anche tenere conto delle cadute di tensione sui finali; ma cosa dice il sito a proposito della taratura
La distorsione e i rumori vari sono più che normali in un circuito malamente retroazionato, "poco" alimentato e alzando il segnale in ingresso oltre un certo limite; non puoi pretendere più di tanto
(sempreché sia tutto montato alla perfezione e regolato a dovere). Quel circuito è molto "basilare".
P.s. Se la batteria si scalda significa che il circuito assorbe un botto di corrente, ammesso che sia tutto regolare (ribadisco il concetto di "taratura") non credo sia una buona idea alimentarlo a batteria...
P.s. Se la batteria si scalda significa che il circuito assorbe un botto di corrente, ammesso che sia tutto regolare (ribadisco il concetto di "taratura") non credo sia una buona idea alimentarlo a batteria...Ultima modifica di
claudiocedrone il 8 mar 2013, 1:49, modificato 1 volta in totale.
"Non farei mai parte di un club che accettasse la mia iscrizione" (G. Marx)
-

claudiocedrone
21,3k 4 7 9 - Master EY

- Messaggi: 15302
- Iscritto il: 18 gen 2012, 13:36
30 messaggi
• Pagina 1 di 3 • 1, 2, 3
Torna a Elettronica e spettacolo
Chi c’è in linea
Visitano il forum: Nessuno e 56 ospiti

Elettrotecnica e non solo (admin)
Un gatto tra gli elettroni (IsidoroKZ)
Esperienza e simulazioni (g.schgor)
Moleskine di un idraulico (RenzoDF)
Il Blog di ElectroYou (webmaster)
Idee microcontrollate (TardoFreak)
PICcoli grandi PICMicro (Paolino)
Il blog elettrico di carloc (carloc)
DirtEYblooog (dirtydeeds)
Di tutto... un po' (jordan20)
AK47 (lillo)
Esperienze elettroniche (marco438)
Telecomunicazioni musicali (clavicordo)
Automazione ed Elettronica (gustavo)
Direttive per la sicurezza (ErnestoCappelletti)
EYnfo dall'Alaska (mir)
Apriamo il quadro! (attilio)
H7-25 (asdf)
Passione Elettrica (massimob)
Elettroni a spasso (guidob)
Bloguerra (guerra)




