Cos'è ElectroYou | Login Iscriviti

ElectroYou - la comunità dei professionisti del mondo elettrico

pulsantiera

Elettronica lineare e digitale: didattica ed applicazioni

Moderatori: Foto Utentecarloc, Foto Utenteg.schgor, Foto UtenteBrunoValente, Foto UtenteIsidoroKZ

0
voti

[31] Re: pulsantiera

Messaggioda Foto UtentePietroBaima » 1 mar 2013, 20:33

Saresti in grado di fare un PCB?
Possiamo non usare il PIC, che secondo me non serve?

Per ora, ti anticipo solo che mi sta venendo un'idea malsana... ma lasciamici pensare su ancora qualche ns... ;-)

Pietro.
Generatore codice per articoli:
nomi
Sul forum:
[pigreco]=π
[ohm]=Ω
[quadrato]=²
[cubo]=³
Avatar utente
Foto UtentePietroBaima
90,7k 7 12 13
G.Master EY
G.Master EY
 
Messaggi: 12206
Iscritto il: 12 ago 2012, 1:20
Località: Londra

0
voti

[32] Re: pulsantiera

Messaggioda Foto Utenteblackorms » 1 mar 2013, 22:42

va bene :ok: :ok:
Avatar utente
Foto Utenteblackorms
15 2
 
Messaggi: 12
Iscritto il: 24 feb 2013, 18:27

0
voti

[33] Re: pulsantiera

Messaggioda Foto UtenteDaniele78 » 2 mar 2013, 0:07

In effetti il sistema è un po' complesso. Per la parte wireless potresti usare la modulazione on/off. Si tratta di un oscillatare radio la cui portante viene accesa e spenta ad una certa frequenza diversa da pulsante a pulsante.
Ha la caratteristica di essere molto semplice dal punto di vista circuitale. Si avrà un unico ricevitore la cui complessità è quella che è. L' uscita la colleghi a dei decodificatori di tono es. Ne567 che si interfacciano col registro. Naturalmente la complessità cresce all' aumentare del numero dei pulsanti per cui questa soluzione può andar bene per pochi pulsanti. Io sono dell' idea comunque che realizzare un dispositivo del genere col PIC sarebbe la soluzione più pulita.
Avatar utente
Foto UtenteDaniele78
290 2 9
Expert
Expert
 
Messaggi: 288
Iscritto il: 9 set 2008, 23:07

0
voti

[34] Re: pulsantiera

Messaggioda Foto Utenteclaudiocedrone » 2 mar 2013, 3:23

:-) Un circuito Rossi di anticoincidenza Foto UtentePietroBaima :?: :mrgreen: O_/
"Non farei mai parte di un club che accettasse la mia iscrizione" (G. Marx)
Avatar utente
Foto Utenteclaudiocedrone
21,3k 4 7 9
Master EY
Master EY
 
Messaggi: 15302
Iscritto il: 18 gen 2012, 13:36

0
voti

[35] Re: pulsantiera

Messaggioda Foto Utenteblackorms » 8 mar 2013, 20:03

novità? O_/
Avatar utente
Foto Utenteblackorms
15 2
 
Messaggi: 12
Iscritto il: 24 feb 2013, 18:27

2
voti

[36] Re: pulsantiera

Messaggioda Foto UtentePietroBaima » 9 mar 2013, 3:30

Sì, non ti ho più risposto per via della mia settimana lavorativa :cry:

Anyway, fare il circuito senza fili è piuttosto difficile.
Mi stava però venendo una idea, che dovremmo testare per vedere se funziona.
Se l'idea che ho non funziona, ti devi rassegnare a fare un sistema con i fili oppure a comperare un sistema già fatto.
Esistono sistemi per fare questo genere di "sondaggi" tra molte persone, che si chiamano clicker.
Qui puoi trovare alcune informazioni relative a questi dispositivi. (grazie,Foto UtenteIsidoroKZ, per avermene parlato. Non sapevo della loro esistenza).

L'idea è questa: Se prendessimo dei telecomandi FM, tutti sulla stessa banda di frequenza, per esempio 433 MHz e se il primo a premere il tasto riuscisse a trasmettere tutto il codice prima che prema il secondo, potremmo memorizzare il codice e usarlo per visualizzare il numero corretto sul display. Dopo la memorizzazione non sono più importanti le interferenze reciproce create da tanti telecomandi operanti sulla stessa frequenza.

Il gioco, però, funziona se e solo se l'intervallo in ms tra la pressione del tasto del primo e del secondo giocatore è tale per cui il sistema ha tempo di memorizzare tutto il codice.

Su questo punto bisognerebbe fare qualche prova.

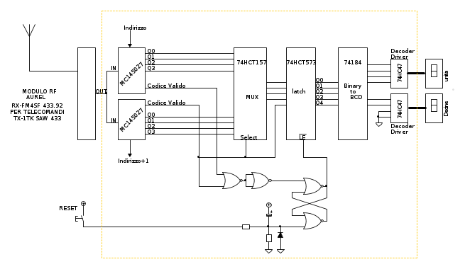
Quello che avrei in mente di realizzare è uno schema di questo tipo:



Ciò che c'è dentro il rettangolo giallo tratteggiato potrebbe essere realizzato anche con un microcontrollore. Vorrei solo evitare dei perderci nei dettagli della sua programmazione e quant'altro.
In pratica, detto 1:1, se hai già realizzato qualcosa con i microcontrollori e sai già come fare per programmarli, potremmo anche pensarci, altrimenti andiamo di integrati discreti.

Come prima cosa vorrei che tu ti guardassi per bene lo schema che ho fatto e ne capissi il funzionamento.
Dopodichè dovresti comperare due o tre telecomandi e un ricevitore, un circuito integrato MC145027 e costruire questo primo stadio di ricezione, di cui ti specificherò i dettagli:



e poi dovrai, con l'aiuto di qualcuno, fare diverse prove di velocità, per vedere se si riesce ad ottenere un codice valido quando più persone giocano a premere il tasto per primi.
Se l'idea funziona possiamo procedere a costruire tutto il marchingegno, se non funziona avrai un po' di elettronica da riutilizzare per altro. Il costo non dovrebbe essere elevato, comunque.

Qui hai le specifiche del telecomando Aurel da acquistare già montato(ad 1 canale, cioè con un solo tasto)
Qui hai le specifiche del modulo ricevitore FM Aurel già montato.
Qui trovi il datasheet del MC145027. Nel foglio tecnico troverai la descrizione di tre integrati, il MC145026, che è il codificatore per il trasmettitore che usa il telecomando, che potresti guardare per capire come avviene la trasmissione del codice; poi hai il MC145027 che è il decodificatore del nostro codice, che devi guardare molto bene e il MC145028, che non ci interessa.

Per trovare il materiale prova a guardare su Farnell.
Qui hanno un ricevitore che fa al caso nostro, costa circa 11€.

Se non riesci a trovare questo materiale altrimenti, prova a telefonare direttamente al centro clienti Aurel, qui o guarda su ebay.

Studia e organizza il tutto.
A presto.

Ciao,
Pietro.
Generatore codice per articoli:
nomi
Sul forum:
[pigreco]=π
[ohm]=Ω
[quadrato]=²
[cubo]=³
Avatar utente
Foto UtentePietroBaima
90,7k 7 12 13
G.Master EY
G.Master EY
 
Messaggi: 12206
Iscritto il: 12 ago 2012, 1:20
Località: Londra

2
voti

[37] Re: pulsantiera

Messaggioda Foto Utenteblackorms » 11 mar 2013, 23:04

Grazie complimenti =D> a Foto UtentePietroBaima per il suo grande contributo!!!! :ok:
Mi metto al lavoro.
A presto con i vari aggiornamenti O_/
Avatar utente
Foto Utenteblackorms
15 2
 
Messaggi: 12
Iscritto il: 24 feb 2013, 18:27

1
voti

[38] Re: pulsantiera

Messaggioda Foto UtentePietroBaima » 11 mar 2013, 23:15

claudiocedrone ha scritto::-) Un circuito Rossi di anticoincidenza Foto UtentePietroBaima :?: :mrgreen: O_/


LOL
Generatore codice per articoli:
nomi
Sul forum:
[pigreco]=π
[ohm]=Ω
[quadrato]=²
[cubo]=³
Avatar utente
Foto UtentePietroBaima
90,7k 7 12 13
G.Master EY
G.Master EY
 
Messaggi: 12206
Iscritto il: 12 ago 2012, 1:20
Località: Londra

0
voti

[39] Re: pulsantiera

Messaggioda Foto Utenteclaudiocedrone » 12 mar 2013, 1:09

:mrgreen: Non prendertela Foto UtentePietroBaima, semplici reminescenze di "controlli" nei reattori a fissione... anzi, per la precisione nel libro era chiamato "circuito di anticoincidenza alla Rossi"... O_/
"Non farei mai parte di un club che accettasse la mia iscrizione" (G. Marx)
Avatar utente
Foto Utenteclaudiocedrone
21,3k 4 7 9
Master EY
Master EY
 
Messaggi: 15302
Iscritto il: 18 gen 2012, 13:36

0
voti

[40] Re: pulsantiera

Messaggioda Foto UtenteGuidoB » 12 mar 2013, 3:21

blackorms ha scritto:non si potrebbe collegare al PIC un ricevitore che comunichi con i telecomandi
ad una stessa frequenza? ma cn 30 identificativi diversi? oppure usare 30 frequenze?

Concettualmente è più semplice usare 30 canali (frequenze) diversi, con 30 ricevitori selettivi sintonizzati ciascuno su una frequenza diversa. Se no le trasmissioni interferiscono. Il problema però è trovare i radiocomadi con 30 canali selezionabili.

Infatti i radiocomandi per apricancelli e relativi ricevitori generalmente lavorano su poche frequenze e sono poco selettivi. I ricevitori riconoscono i trasmettitori in base al codice trasmesso e non in base alla frequenza (canale) di trasmissione. Se 30 trasmettitori trasmettono codici diversi sulla stessa frequenza, per di più insieme, le interferenze e i malfunzionamenti sono inevitabili. Magari i primi alunni che rispondono interferiscono tra loro e i loro codici non vengono riconosciuti. Paradossalmente potrebbe essere riconosciuto come vincitore un codice trasmesso con molto ritardo, perché ben distanziato dagli altri che interferiscono.

Probabilmente si può inventare un protocollo che trasmetta sulla stessa frequenza più pacchetti numerati intervallati da pause crescenti, e il ricevitore attenda di riconoscere tutti i trasmettitori prima di decidere... ma ci vuole come minimo un microcontrollore con pause diverse su ogni trasmettitore, e una precisa base dei tempi su ogni trasmettitore... una soluzione da pensare ad hoc e molto complessa, pertanto molto cara. I comuni radiocomandi commerciali non vanno bene.

Una soluzione via filo invece sarebbe ben più facile.
Big fan of ƎlectroYou!       Ausili per disabili e anziani su ƎlectroYou
Caratteri utili: À È É Ì Ò Ó Ù α β γ δ ε η θ λ μ π ρ σ τ φ ω Ω º ª ² ³ √ ∛ ∜ ₀ ₁ ₂ ₃ ₄ ₅ ₆ ∃ ∄ ∆ ∈ ∉ ± ∓ ∾ ≃ ≈ ≠ ≤ ≥
Avatar utente
Foto UtenteGuidoB
17,8k 7 12 13
G.Master EY
G.Master EY
 
Messaggi: 2809
Iscritto il: 3 mar 2011, 16:48
Località: Madrid

PrecedenteProssimo

Torna a Elettronica generale

Chi c’è in linea

Visitano il forum: Google [Bot], Google Adsense [Bot], Majestic-12 [Bot] e 151 ospiti