Cos'è ElectroYou | Login Iscriviti

ElectroYou - la comunità dei professionisti del mondo elettrico

Prova d'esame sistemi e automazioni

PLC, servomotori, inverter...robot

Moderatori: Foto Utentedimaios, Foto Utentecarlomariamanenti

0
voti

[1] Prova d'esame sistemi e automazioni

Messaggioda Foto Utentemapi » 11 mar 2013, 21:15

Ho un dubbio su una parte di questa prova d'esame del 2003 degli istituti Professionali per operatori elettrici:
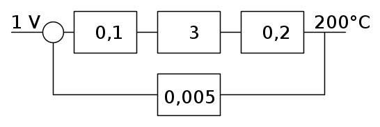
In uno stabilimento di prodotti dolciari si utilizza, per la cottura di merendine, un sistema di automazione costituito da un forno, che deve fornire la temperatura costante TF = 200°C, da un nastro trasportatore sul quale si chiudono le porte del forno e da un dispositivo necessario per inserire e togliere le merendine dal forno. Sapendo che le funzioni di trasferimento del forno, del sistema di comando e del regolatore sono rispettivamente:
GF (s) = 0,2 / (1+500 s) GA(s) = 3 GK(s) = 0,1
Il candidato:

1. descriva mediante uno schema a blocchi il sistema di controllo della temperatura all'interno del forno e indichi la funzione di ogni blocco;
2. determini la funzione di trasferimento del blocco di reazione, termocoppia e circuito di condizionamento, sapendo che la termocoppia presenta un guadagno di 40 microV / °C e un polo con una costante di tempo 50s e che la tensione in uscita dal blocco di reazione vale VR = 1 V per la temperatura TF = 200 °C;
3. .......



Il mio dubbio riguarda il punto due: nel ramo di feedback ci sono due blocchi, uno è la termocoppia e l'altro è il circuito di condizionamento che amplifica il segnale in uscita dalla termocoppia e lo porta al valore di 1 V. La fdt della termocoppia è

H1(s)= 40microV/(1+50s)

se l'uscita del sistema (cioè la temperatura del forno) vale 200°C il segnale della termocoppia vale 200 * 40 microV = 8 mV
per amplificare questo segnale a 1V necessita un amplificatore con guadagno 125 quindi il secondo blocco sul ramo di retroazione ha fdt

H2(s) = 125

Per cui tutto il ramo di retroazione ha fdt

H(s) = H1(s) * H2(s) = 0,005/(1+50s)

Giusto?

Nelle soluzioni che ho trovato on-line mettevano invece H(s)= 125 /(1+50s) ma a me sembra che in questo caso manchi il guadagno della termocoppia
Avatar utente
Foto Utentemapi
90 1 2
 
Messaggi: 47
Iscritto il: 2 mar 2009, 0:22

0
voti

[2] Re: Prova d'esame sistemi e automazioni

Messaggioda Foto UtenteIsidoroKZ » 12 mar 2013, 3:41

Sembrerebbe che abbia ragione tu, con H la funzione di trasferimento fra tensione di uscita e temperatura. Pero` visto che sto infilando una notte di insonnia, aspettiamo qualche altro parere, ad esempio Foto Utentedimaios o Foto UtenteDirtyDeeds.
Per usare proficuamente un simulatore, bisogna sapere molta più elettronica di lui
Plug it in - it works better!
Il 555 sta all'elettronica come Arduino all'informatica! (entrambi loro malgrado)
Se volete risposte rispondete a tutte le mie domande
Avatar utente
Foto UtenteIsidoroKZ
121,2k 1 3 8
G.Master EY
G.Master EY
 
Messaggi: 21059
Iscritto il: 17 ott 2009, 0:00

0
voti

[3] Re: Prova d'esame sistemi e automazioni

Messaggioda Foto Utenteg.schgor » 12 mar 2013, 10:31

Credo che si possa vedere così:
Il blocco di retroazione riceve in ingresso mV
(non °C), quindi la sua funzione di trasferimento
prescinde dal rapporto mV/°C
Avatar utente
Foto Utenteg.schgor
57,8k 9 12 13
G.Master EY
G.Master EY
 
Messaggi: 16971
Iscritto il: 25 ott 2005, 9:58
Località: MILANO

0
voti

[4] Re: Prova d'esame sistemi e automazioni

Messaggioda Foto Utentemapi » 12 mar 2013, 13:56

Lo schema a blocchi del sistema è:


la grandezza controllata è la temperatura del forno che dovrebbe assestarsi sui 200°C dopo il transitorio
Il segnale di riferimento è un segnale che imposto io e che vale 1 V
Le funzioni di trasferimento dei blocchi nel ramo diretto sono quelle date
Le funzioni di trasferimento del ramo di feedback sono:
H_{1}(s)=\frac{40\mu V/°C}{1+50s}
e
H_{2}(s)=125

quindi il blocco del ramo di feedback è

H(s)= \frac{0,08}{1+50s}

Dove sbaglio?

g.schgor ha scritto:Credo che si possa vedere così:
Il blocco di retroazione riceve in ingresso mV
(non °C), quindi la sua funzione di trasferimento
prescinde dal rapporto mV/°C


perché? L'ingresso del ramo di feedback non è la grandezza controllata, cioè una temperatura?
Avatar utente
Foto Utentemapi
90 1 2
 
Messaggi: 47
Iscritto il: 2 mar 2009, 0:22

0
voti

[5] Re: Prova d'esame sistemi e automazioni

Messaggioda Foto Utenteg.schgor » 12 mar 2013, 15:33

Sì, è così, se parti dalla temperatura ma,
come dicevo, puoi vedere il blocco di retroazione
con segnale in tensione come ingresso.
Avatar utente
Foto Utenteg.schgor
57,8k 9 12 13
G.Master EY
G.Master EY
 
Messaggi: 16971
Iscritto il: 25 ott 2005, 9:58
Località: MILANO

0
voti

[6] Re: Prova d'esame sistemi e automazioni

Messaggioda Foto Utentemapi » 12 mar 2013, 18:11

g.schgor ha scritto:puoi vedere il blocco di retroazione
con segnale in tensione come ingresso.


Se considero il blocco di retroazione con in ingresso un segnale elettrico questo segnale sono gli 8 mV in uscita dalla termocoppia? e quindi la termocoppia finisce nel ramo diretto prima dell'uscita?

Scusa ma non ho nessuno con cui confrontarmi su questi dubbi e vorrei capire
Grazie per il tuo tempo g,schgor
Avatar utente
Foto Utentemapi
90 1 2
 
Messaggi: 47
Iscritto il: 2 mar 2009, 0:22

0
voti

[7] Re: Prova d'esame sistemi e automazioni

Messaggioda Foto UtenteDirtyDeeds » 12 mar 2013, 21:19

Nel testo c'è scritto

mapi ha scritto:determini la funzione di trasferimento del blocco di reazione, termocoppia e circuito di condizionamento


quindi direi che la termocoppia debba essere considerata parte del blocco di retroazione e che sia corretto quanto da te scritto in [1].
It's a sin to write sin instead of \sin (Anonimo).
...'cos you know that cos ain't \cos, right?
You won't get a sexy tan if you write tan in lieu of \tan.
Take a log for a fireplace, but don't take log for \logarithm.
Avatar utente
Foto UtenteDirtyDeeds
55,9k 7 11 13
G.Master EY
G.Master EY
 
Messaggi: 7012
Iscritto il: 13 apr 2010, 16:13
Località: Somewhere in nowhere

6
voti

[8] Re: Prova d'esame sistemi e automazioni

Messaggioda Foto Utentedimaios » 12 mar 2013, 23:30

Foto Utentemapi, concordo con quanto detto da Foto UtenteDirtyDeeds nel post precedente ed aggiungo un dettaglio.



La grandezza controllata è espressa in gradi centigradi.
In generale il reference ha la stessa unità di misura.
Infatti l'errore e(t) risulta la differenza di due grandezze omogenee.

Esistono due possibilità per eseguire questo adattamento.

1. Aggiungere un ulteriore guadagno di conversione [V]->[°C] nella catena di retroazione
2. Aggiungere un guadagno di scalamento in ingresso [°C]->[V]

Dal contesto non è chiaro quale delle due soluzioni sia quella valida in quanto non vengono specificate le unità di misura all'ingresso del regolatore.

Attenzione quindi allo svolgimento dell'esercizio in quanto le funzioni di trasferimento da un punto all'altro potrebbero variare.


N.B. Foto Utentemapi, La notazione delle unità di misura sul disegno è formalmente sbagliata. Le parentesi quadre non dovrebbero essere riportate in quanto in fisica vengono impiegate in altro modo.
Ingegneria : alternativa intelligente alla droga.
Avatar utente
Foto Utentedimaios
30,2k 7 10 12
G.Master EY
G.Master EY
 
Messaggi: 3381
Iscritto il: 24 ago 2010, 14:12
Località: Behind the scenes

0
voti

[9] Re: Prova d'esame sistemi e automazioni

Messaggioda Foto Utentemapi » 13 mar 2013, 0:54

Grazie Foto Utentedimaios e grazie Foto UtenteDirtyDeeds. Come dicevo il dubbio è nato quando in internet ho trovato diverse volte la soluzione (forse sempre la stessa copiata e incollata) in cui ponevano il blocco di feedback pari a
G(s)=\frac{125}{1+50s}
pur dicendo che il segnale d'uscita è la temperatura espressa in °C

Io ai miei studenti dico che il segnale di riferimento è una tensione proporzionale alla temperatura desiderata, quindi la seconda possibilità
dimaios ha scritto:Esistono due possibilità per eseguire questo adattamento.

1. Aggiungere un ulteriore guadagno di conversione [V]->[°C] nella catena di retroazione
2. Aggiungere un guadagno di scalamento in ingresso [°C]->[V]


Quindi inserendo anche la termocoppia sul ramo di feedback ottengo una fdt pari a H(s)=\frac{0,005}{1+50s}
che mi da una tensione di 1 V in uscita se in ingresso ci sono 200°C

A questo punto il sistema a transitorio esaurito diventa (ho considerato solo i guadagni statici dei blocchi dato che non ci sono poli nell'origine)



che mi da una fdt complessiva pari a
G(s)=\frac{0,1*3*0,2}{1+0,1*3*0,2*0,005}=0,06

ma se a questo sistema metto un ingresso a gradino pari a 1 V in uscita non ho 200 °C perché il guadagno ad anello chiuso non è abbastanza alto

Non voglio essere pignola ma non trovo giusto dare temi così imprecisi a un esame di maturità
Avatar utente
Foto Utentemapi
90 1 2
 
Messaggi: 47
Iscritto il: 2 mar 2009, 0:22

4
voti

[10] Re: Prova d'esame sistemi e automazioni

Messaggioda Foto Utentedimaios » 13 mar 2013, 1:32

Foto Utentemapi, il sistema non può convergere a regime in quanto la catena diretta non contiene almeno un polo nell'origine.
In realtà l'errore è nella sintesi del controllore che non può essere una semplice costante.

mapi ha scritto:Non voglio essere pignola ma non trovo giusto dare temi così imprecisi a un esame di maturità


Non sei pignola, hai ragione. La scuola deve essere sempre e comunque un'istituzione autorevole partendo dall'esempio.

P.S.
Un piccolo consiglio sulla notazione. Per la moltiplicazione utilizza il comando \cdot anzichè l'asterisco per non confondere l'operazione in oggetto con la convoluzione.

G(s)=\frac{0,1*3*0,2}{1+0,1*3*0,2*0,005}=0,06
G(s)=\frac{0,1 \cdot 3 \cdot 0,2}{1+0,1\cdot3\cdot0,2\cdot0,005}=0,06
Ingegneria : alternativa intelligente alla droga.
Avatar utente
Foto Utentedimaios
30,2k 7 10 12
G.Master EY
G.Master EY
 
Messaggi: 3381
Iscritto il: 24 ago 2010, 14:12
Località: Behind the scenes

Prossimo

Torna a Automazione industriale ed azionamenti

Chi c’è in linea

Visitano il forum: Nessuno e 23 ospiti