Salve a tutti,
mi sono appena iscritto perché avrei un quesito per che componenti utilizzare per realizzo di una applicazione che mi tornerebbe utile.
In sostanza pensavo di ottenere l'apertura del cancello automatico (Came..ecc..) da un pulsante posto all'esterno della recinzione. L'apertura pero' avviene solo con una serie (4 per esempio) di premute sul tasto che avvengono solo in un certo tempo (1 minuto pensavo o meno...)
Quindi avevo ipotizzato utilizzo di una specie di contaimpulsi che dopo 4 chiusure del contatto abilita per mezzo secondo mi chiude un contatto in chiusura per il comando del motore cancello.
Per ora pero' non trovo nulla.. e quindi eccomi rivolto per un aiuto a Voi del forum.
Grazie in anticipo per le Vs. proposte.
Apertura cancello motorizzato con pulsante esterno recinzion
13 messaggi
• Pagina 1 di 2 • 1, 2
0
voti
Riccardo7200 ha scritto:l'apertura del cancello automatico (Came..ecc..) da un pulsante posto all'esterno della recinzione.
Generalmente si ha un cancello per impedire l'ingresso di estranei.
Non credo che con un pulsante tu possa inserire chissà quale codice segreto. Comunque ...
"Le domande non sono mai indiscrete. Le risposte lo sono a volte"
Per qualche dollaro in più
Per qualche dollaro in più
0
voti
Se visiti il sito della Came potresti trovare quello che ti serve.
Tipo i selettori a pulsantiera a combinazione.
Tipo i selettori a pulsantiera a combinazione.
"La progettazione, il primo presidio della sicurezza" [Michele Guetta]
0
voti
Certo so bene che è blando come "protezione" per ingresso estranei..ma mi serve molto semplice per luogo e la destinazione d'uso che avrà.
Per i combinatori ne ho già montato anche quelli della Nice serie Morx e Moon che hanno il doppio relè per aprire cancelletto e cancello autovetture in piu' rispetto ai Came.
Purtroppo pero' questa volta cerco proprio una cosa cosi' banale.
Grazie comunque per vs. proposte.
Per i combinatori ne ho già montato anche quelli della Nice serie Morx e Moon che hanno il doppio relè per aprire cancelletto e cancello autovetture in piu' rispetto ai Came.
Purtroppo pero' questa volta cerco proprio una cosa cosi' banale.
Grazie comunque per vs. proposte.
-

Riccardo7200
0 2 - Messaggi: 2
- Iscritto il: 29 gen 2013, 11:06
0
voti
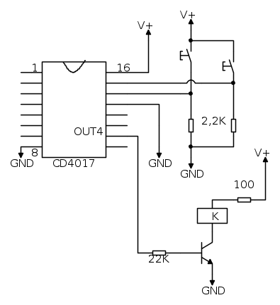
Ti diletti con l'elettronica ? Che ne dici di questo ?
E' talmente semplice che non spiego come funziona. Il tasto va azionato 4-5 volte per far scattare il relè.
Questa si chiama "progettazione estrema".
Buona sperimentazione.
Bye
Ser.Tom
E' talmente semplice che non spiego come funziona. Il tasto va azionato 4-5 volte per far scattare il relè.
Questa si chiama "progettazione estrema".
Buona sperimentazione.
Bye
Ser.Tom0
voti
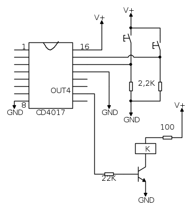
Recentemente ho realizzato un comando con 4 tasti che vanno premuti nella giusta sequenza.
http://circuitieschemielettrici.altervista.org/comando_combinazione.pdf
Comunque se vuoi un semplice contaimpulsi puoi provare anche così:
http://circuitieschemielettrici.altervista.org/comando_combinazione.pdf
Comunque se vuoi un semplice contaimpulsi puoi provare anche così:
0
voti
andre72 ha scritto:Recentemente ho realizzato un comando con 4 tasti che ....
Mamma mia
Dico: senza debounce sul Ck e senza diodo di ricircolo sul relè ?
Bye
Ser.Tom0
voti
Mamma mia ! E funziona ?
Dico: senza debounce sul Ck e senza diodo di ricircolo sul relè ?
Se ti riferisci al pdf l' ho testato e funziona (il video gira meglio sulla pagina di YT), almeno non ho visto nulla di strano.
Ma per diodo di ricircolo intendi la protezione in parallelo alla bobina?
Per debounce cosa intendi?
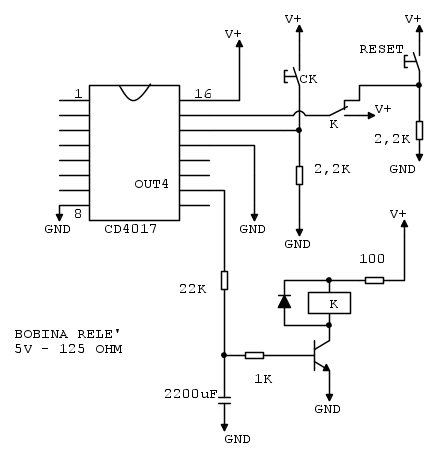
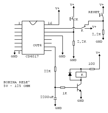
Ho modificato lo schema del precedente messaggio.
In questo modo il relè dovrebbe eccitarsi qualche secondo dopo la quarta pulsata, resettare il contatore e tornare a riposo dopo un breve istante. Chiaramente è da provare, soprattutto per i valori di resistenza e condensatore.
1
voti
No, mi riferivo alla mancanza del diodo sulla bobina; nel precedente schema era stato "dimenticato". Come minimo ti si distrugge il transistor alla prima diseccitazione.
Con il nuovo schema puoi toglierlo, l'enorme condensatore che hai messo sulla base del transistor lo fa lavorare lungo la zona lineare tanto che non si saranno più i picchi di commutazione.
Soluzione comunque da evitare se il relè dovesse commutare carichi consistenti; in particolare se usi un relè da 5V con resistenza di bobina così bassa.
Per debounce intendo l'eliminazione dei rimbalzi del tasto, in particolare quello sul clock; premi il tasto, si produce un treno di impulsi molto rapidi che il 4017 becca tutti ... e non saprai mai quale uscita si sia attivata.
Il nuovo schema va bene solo se lo intendi come circuito "didattico" (e neppure tanto) ma nessuna azienda produrrebbe mai un oggetto esattamente con quello schema.
Bye
Ser.Tom
Con il nuovo schema puoi toglierlo, l'enorme condensatore che hai messo sulla base del transistor lo fa lavorare lungo la zona lineare tanto che non si saranno più i picchi di commutazione.
Soluzione comunque da evitare se il relè dovesse commutare carichi consistenti; in particolare se usi un relè da 5V con resistenza di bobina così bassa.
Per debounce intendo l'eliminazione dei rimbalzi del tasto, in particolare quello sul clock; premi il tasto, si produce un treno di impulsi molto rapidi che il 4017 becca tutti ... e non saprai mai quale uscita si sia attivata.
Il nuovo schema va bene solo se lo intendi come circuito "didattico" (e neppure tanto) ma nessuna azienda produrrebbe mai un oggetto esattamente con quello schema.
Bye
Ser.Tom0
voti
Si, difatti mi ero dimenticato il diodo sulla bobina (nel pdf li avevo messi)
Quindi per debounce intendi alimentare un ingresso come sotto?
Il circuito nel pdf sembra funzionare bene, ma devo anche dire che l' ho alimentato con una batteria da 9Volt. Le cose potrebbero cambiare se uso un alimentatore che, sappiamo tutti, non darà mai un segnale perfettamente stabile. Come può darsi che sia solo fortuna...
Ad ogni modo ti ringrazio per avermelo fatto notare.
Quindi per debounce intendi alimentare un ingresso come sotto?
Il circuito nel pdf sembra funzionare bene, ma devo anche dire che l' ho alimentato con una batteria da 9Volt. Le cose potrebbero cambiare se uso un alimentatore che, sappiamo tutti, non darà mai un segnale perfettamente stabile. Come può darsi che sia solo fortuna...
Ad ogni modo ti ringrazio per avermelo fatto notare.
13 messaggi
• Pagina 1 di 2 • 1, 2
Chi c’è in linea
Visitano il forum: Nessuno e 24 ospiti

Elettrotecnica e non solo (admin)
Un gatto tra gli elettroni (IsidoroKZ)
Esperienza e simulazioni (g.schgor)
Moleskine di un idraulico (RenzoDF)
Il Blog di ElectroYou (webmaster)
Idee microcontrollate (TardoFreak)
PICcoli grandi PICMicro (Paolino)
Il blog elettrico di carloc (carloc)
DirtEYblooog (dirtydeeds)
Di tutto... un po' (jordan20)
AK47 (lillo)
Esperienze elettroniche (marco438)
Telecomunicazioni musicali (clavicordo)
Automazione ed Elettronica (gustavo)
Direttive per la sicurezza (ErnestoCappelletti)
EYnfo dall'Alaska (mir)
Apriamo il quadro! (attilio)
H7-25 (asdf)
Passione Elettrica (massimob)
Elettroni a spasso (guidob)
Bloguerra (guerra)








