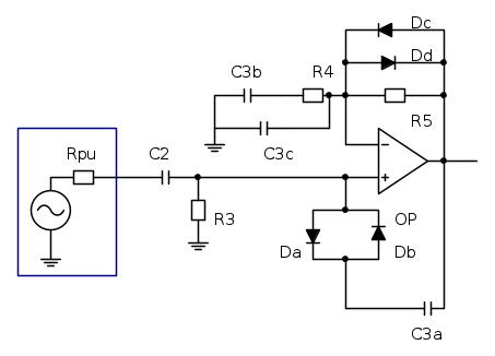
non è vero che l'impedenza di ingresso di questo circuito è uguale a R3. Così sarebbe se non ci fosse la rete di reazione positiva (Da, Db e C3a), quello che succede non è proprio semplice da calcolare a causa delle non linerità introdotte dai diodi comunque si intuisce che della corrente scorrerà attraverso la rete di reazione modificando la tensione all'ingresso non invertente ed anche la corrente fornita dal generatore (il pickup).
Se si va a calcolare la reazione positiva Vni/Vout si vede diventa via via minore tanto più è bassa la resistenza della soregente Rpu (e tanto più bassa è la reattanza di C2), arrivando al caso limite di Rpu=0 e magari pensando di essere in qualche modo "a centro banda" e lasciando fuori anche C2
ci si accorge che la tensione all'ingresso non inveretente Vni è semplicemente fissata dal generatore ideale di tensione Vs "uccidendo" così la reazione positiva.
Ora si capisce bene che questa è un'astrazione, una idealizzazione, nella realtà la sorgente Vs avrà una sua impedenza interna, mi dite decine, forse centinaia di kΩ
(P.S. attenzione a non confondere l'impedenza interna del pickup con l'impedenza di carico "consigliata", la seconda è probabilmente molto maggiore della prima)
Quindi volendo simulare questo circuito si deve mettere una resistenza in serie alla sorgente per sperare in un risultato che abbia una qualche consistenza con la realtà.
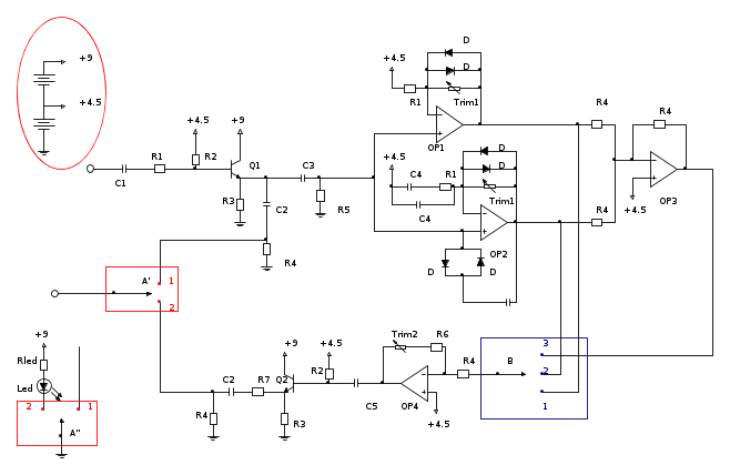
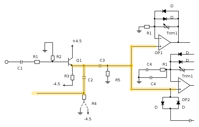
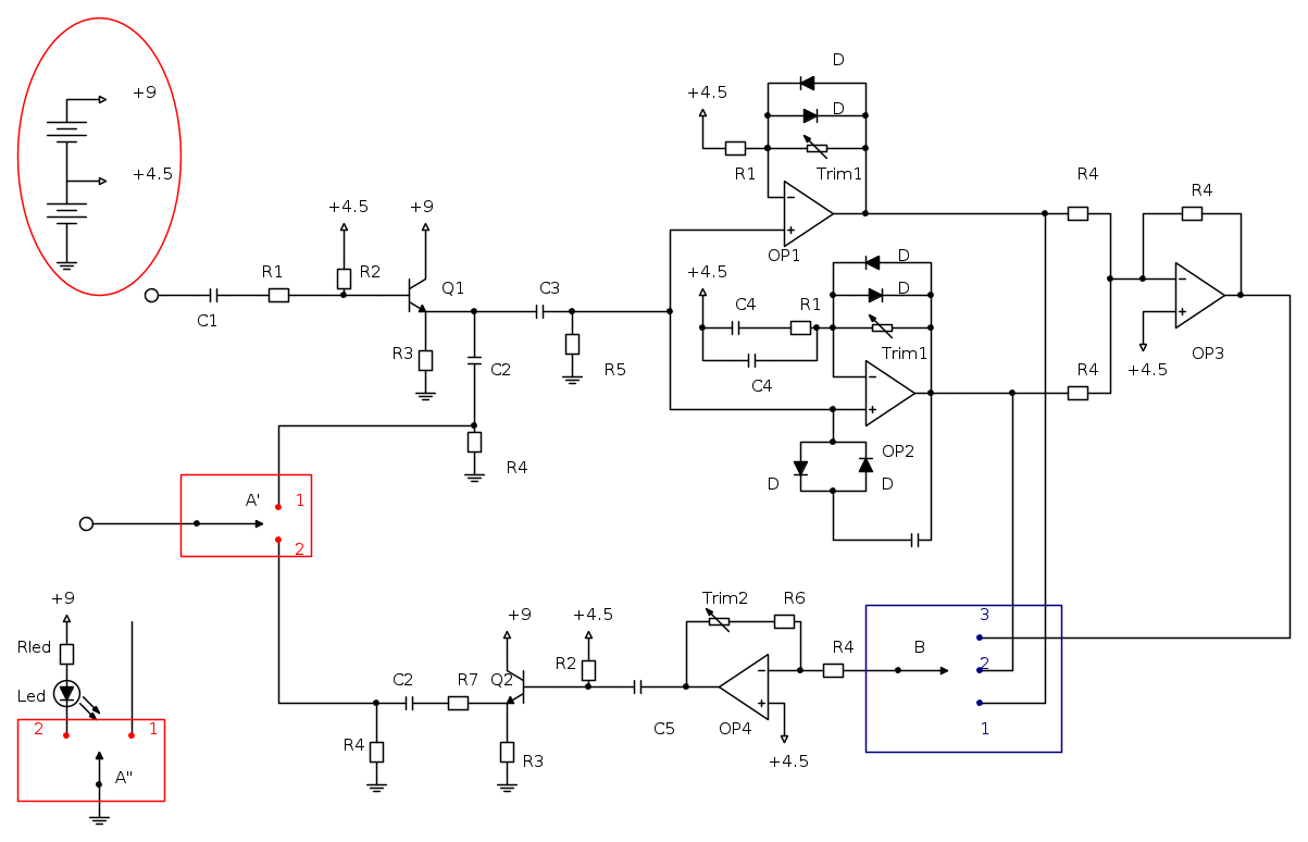
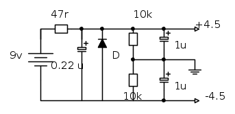
Mi sono incuriosito ed ho provato una simulatina anch'io
Questo è il circuito che ho simulato
Ho solo sostituito l'opamp originale (TL072) con uno che avevo nel simulatore.
Questo è il primo risultato, con 100mV di segnale in ingresso con Rpu=1mΩ (praticamente un generatore ideale) (verde=uscita, blu=ingresso invertente, rosso=ingresso non invertente)
Vediamo che abbiamo un oscillatore ad onda quadra ad una frequenza di circa 50Hz che se ne frega allegramente dell'ingresso ad 1 kHz. Pensavo che almeno con una resistenza della sorgente così bassa dovesse funzionare... mi sbagliavo
Secondo test, stessa Rpu nulla ma 1V di segnale
qui finalmente l'ingresso riesce in un qualche maniera a "prendere il controllo" ed otteniamo un'uscita bella distorta (ignoro se gradevolmente)
Tutte e due queste simulazioni sono tuttavia molto poco attiinenti con la realtà, dicevamo che Rpu sarà come minimo decine di kΩ.
Ultima simulazione Rpu=10kΩ
con una resistenza di sorgente così elevata praticamente qualsiasi segnale si invii all'ingresso non ha nessun effetto sull'uscita, abbiamo un bell'oscillatore.

Elettrotecnica e non solo (admin)
Un gatto tra gli elettroni (IsidoroKZ)
Esperienza e simulazioni (g.schgor)
Moleskine di un idraulico (RenzoDF)
Il Blog di ElectroYou (webmaster)
Idee microcontrollate (TardoFreak)
PICcoli grandi PICMicro (Paolino)
Il blog elettrico di carloc (carloc)
DirtEYblooog (dirtydeeds)
Di tutto... un po' (jordan20)
AK47 (lillo)
Esperienze elettroniche (marco438)
Telecomunicazioni musicali (clavicordo)
Automazione ed Elettronica (gustavo)
Direttive per la sicurezza (ErnestoCappelletti)
EYnfo dall'Alaska (mir)
Apriamo il quadro! (attilio)
H7-25 (asdf)
Passione Elettrica (massimob)
Elettroni a spasso (guidob)
Bloguerra (guerra)









)




percui da almeno un decennio a questa parte c'è stato tutto un fiorire di modifiche in true bypass degli effetti commerciali, (come se i progettisti della Ibanez e della Roland, i primi a implementare i bypass elettronici, fossero stati degli idioti... ) salvo poi fare acrobazie di condensatori e resistenze messe a casaccio (sic !) per cercare di eliminare i pop di commutazione inevitabilmente introdotti da tali modifiche (per i motivi che ti ho già spiegato) o... l'inserimento di costosi pedali buffer