Vorrei migliorare un circuito, realizzato grazie al prezioso aiuto degli utenti del forum (in particolare simo85), che utilizzo per regolare la velocità della ventola di raffreddamento del mio PC portatile, per via di un malfunzionamento della scheda madre.
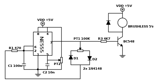
Il circuito è un driver PWM per il controllo del tensione
Il trimmer PT1 controlla la tensione da 0V a 5V
Tramite il trimmer PT2 si può impostare una valore di tensione minimo fornito alla ventola, che ho regolato circa a 3V. In questo modo il range di regolazione sarà 3-5V.
Adesso vorrei implementare il circuito con una termoresistenza da montare sul dissipatore del PC in modo da regolare automaticamente la velocità della ventola al variare del calore dissipato.Chiedo quindi qualche consiglio su come iniziare.
La cosa importante per iniziare penso sia stabilire un range di temperatura.
30°C duty cycle allo 0%
70°C duty cycle al 100%
questo credo sia un buon punto di partenza, comunque per un corretto funzionamento dovrebbero essere presenti due trimmer per regolare tali soglie.
Spero di essere stato chiaro

Elettrotecnica e non solo (admin)
Un gatto tra gli elettroni (IsidoroKZ)
Esperienza e simulazioni (g.schgor)
Moleskine di un idraulico (RenzoDF)
Il Blog di ElectroYou (webmaster)
Idee microcontrollate (TardoFreak)
PICcoli grandi PICMicro (Paolino)
Il blog elettrico di carloc (carloc)
DirtEYblooog (dirtydeeds)
Di tutto... un po' (jordan20)
AK47 (lillo)
Esperienze elettroniche (marco438)
Telecomunicazioni musicali (clavicordo)
Automazione ed Elettronica (gustavo)
Direttive per la sicurezza (ErnestoCappelletti)
EYnfo dall'Alaska (mir)
Apriamo il quadro! (attilio)
H7-25 (asdf)
Passione Elettrica (massimob)
Elettroni a spasso (guidob)
Bloguerra (guerra)



