Ciao DarwiNE, contento di risentirti ..
Si ho provato anche ad invertire la polarità ..
da qui i tanti dubbi:
1) che tensione mi aspetto all'uscita della configurazione ad ampli di transconduttanza? [10]
2) sarà veramente un fotodiodo (ha capsula trasparente)
...
grazie a tutti
grande forum!
Amplificatore precisissimo per fotodiodo
Moderatori:
carloc,
g.schgor,
BrunoValente,
IsidoroKZ
0
voti
0
voti
Comunque, la tensione che si può prelevare dal circuito è uguale alla fotocorrente moltiplicata per la resistenza di controreazione. C'è un segno a cui fare attenzione, a seconda di come si collega l'elemento sensibile.
Potrebbe trattarsi di un fototransistor. In quel caso, ci sarebbe da applicare una polarizzazione.
Adesso però sono un po' di fretta...
Potrebbe trattarsi di un fototransistor. In quel caso, ci sarebbe da applicare una polarizzazione.
Adesso però sono un po' di fretta...
Follow me on Mastodon: @davbucci@mastodon.sdf.org
-

DarwinNE
31,0k 7 11 13 - G.Master EY

- Messaggi: 4420
- Iscritto il: 18 apr 2010, 9:32
- Località: Grenoble - France
0
voti
grazie e intanto mi correggo
l'ampli di [10] è in configurazione di transimpedenza
... e non transcondunza!
scusate
plotino
l'ampli di [10] è in configurazione di transimpedenza
... e non transcondunza!
scusate
plotino
0
voti
allora provo a postare foto
dei diodi a disposizione + breadboard con circuito [10]
e foto del PCB sensore di parcheggio realizzato da poco
saluti
plotino
dei diodi a disposizione + breadboard con circuito [10]
e foto del PCB sensore di parcheggio realizzato da poco
saluti
plotino
0
voti
grazie darwiNE, era quello che temevo ...
quindi mi confermi che il circuito [10] non può funzionare col fototransistor, mentre il prova comandi IR che avevo postato qualche post fa SI..(vedi schemi fidocad)
sai mica dove si potrebbe recuperare un fotodiodo?
nel senso .. a me piace molto recuperare vecchi componenti piuttosto che acquistarne nuovi ..
grazie
plotino
quindi mi confermi che il circuito [10] non può funzionare col fototransistor, mentre il prova comandi IR che avevo postato qualche post fa SI..(vedi schemi fidocad)
sai mica dove si potrebbe recuperare un fotodiodo?
nel senso .. a me piace molto recuperare vecchi componenti piuttosto che acquistarne nuovi ..
grazie
plotino
1
voti
Io proverei ad acquistare da un distributore un fotodiodo, per essere sicuro che sia tale e conoscerne le caratteristiche.
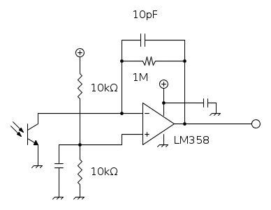
Se no, prova un po' a vedere se il circuito seguente migliora qualcosa:
L'uscita del circuito in questo caso è riferita alla metà della tensione d'alimentazione e non a 0V. Volendo, si potrebbe continuare ad avere un'uscita riferita a 0V, ma c'è bisogno di una tensione negativa per polarizzare il fototransistor.
Se no, prova un po' a vedere se il circuito seguente migliora qualcosa:
L'uscita del circuito in questo caso è riferita alla metà della tensione d'alimentazione e non a 0V. Volendo, si potrebbe continuare ad avere un'uscita riferita a 0V, ma c'è bisogno di una tensione negativa per polarizzare il fototransistor.
Follow me on Mastodon: @davbucci@mastodon.sdf.org
-

DarwinNE
31,0k 7 11 13 - G.Master EY

- Messaggi: 4420
- Iscritto il: 18 apr 2010, 9:32
- Località: Grenoble - France
1
voti
DarwinNE ha scritto:Io proverei ad acquistare da un distributore un fotodiodo, per essere sicuro che sia tale e conoscerne le caratteristiche.
Concordo, anche perché dalle foto quello potrebbe pure essere un led...
It's a sin to write
instead of
(Anonimo).
...'cos you know that
ain't
, right?
You won't get a sexy tan if you write
in lieu of
.
Take a log for a fireplace, but don't take
for
arithm.
instead of
(Anonimo)....'cos you know that
ain't
, right?You won't get a sexy tan if you write
in lieu of
.Take a log for a fireplace, but don't take
for
arithm.-

DirtyDeeds
55,9k 7 11 13 - G.Master EY

- Messaggi: 7012
- Iscritto il: 13 apr 2010, 16:13
- Località: Somewhere in nowhere
0
voti
grazie a tutti
faccio un piccolo aggiornamento
In passato ho escluso che fosse un LED perché provandolo sul provadiodi del multimetro
non si illumina e non fornisce alcuna Vf, in entrambe le possibile polarizzazioni
Ipotizzando invece ghe si tratti un fototransistor ho provato un circuito proposto dal libro Art of Electronics, di polarizzare cioè il collettore a +5V, in questo modo:
Ho misurato con il tester l'uscita: Sempre a zero sia con luce artificiale che puntando un telecomando (IR). Forse dovrei misurare con l'oscillo
Ho notato comunque che tra collettore ed emittore senza stimolo ho una caduta di circa la metà della tensione di alimentazione.
Invece l'ingresso invertente, senza luce a circa zero volt, aumenta la sua tensione a circa 1.2V quando stimolo col telecomando
la confusione aumenta. In attesa di acquistare un VERO fotodiodo, sto cercando di capire che componente ho a disposizione
stasera provo pure il circuito proposto da darwiNE
ciao
faccio un piccolo aggiornamento
In passato ho escluso che fosse un LED perché provandolo sul provadiodi del multimetro
non si illumina e non fornisce alcuna Vf, in entrambe le possibile polarizzazioni
Ipotizzando invece ghe si tratti un fototransistor ho provato un circuito proposto dal libro Art of Electronics, di polarizzare cioè il collettore a +5V, in questo modo:
Ho misurato con il tester l'uscita: Sempre a zero sia con luce artificiale che puntando un telecomando (IR). Forse dovrei misurare con l'oscillo
Ho notato comunque che tra collettore ed emittore senza stimolo ho una caduta di circa la metà della tensione di alimentazione.
Invece l'ingresso invertente, senza luce a circa zero volt, aumenta la sua tensione a circa 1.2V quando stimolo col telecomando
la confusione aumenta. In attesa di acquistare un VERO fotodiodo, sto cercando di capire che componente ho a disposizione
stasera provo pure il circuito proposto da darwiNE
ciao
0
voti
plotino ha scritto:Invece l'ingresso invertente, senza luce a circa zero volt, aumenta la sua tensione a circa 1.2V quando stimolo col telecomando
E' normale. Quel circuito può funzionare solo con alimentazione duale e la tensione in uscita dell'operazionale diventerà negativa. Continuo a pensare che tu abbia un fototransistor per le mani.
Follow me on Mastodon: @davbucci@mastodon.sdf.org
-

DarwinNE
31,0k 7 11 13 - G.Master EY

- Messaggi: 4420
- Iscritto il: 18 apr 2010, 9:32
- Località: Grenoble - France
Chi c’è in linea
Visitano il forum: Nessuno e 33 ospiti

Elettrotecnica e non solo (admin)
Un gatto tra gli elettroni (IsidoroKZ)
Esperienza e simulazioni (g.schgor)
Moleskine di un idraulico (RenzoDF)
Il Blog di ElectroYou (webmaster)
Idee microcontrollate (TardoFreak)
PICcoli grandi PICMicro (Paolino)
Il blog elettrico di carloc (carloc)
DirtEYblooog (dirtydeeds)
Di tutto... un po' (jordan20)
AK47 (lillo)
Esperienze elettroniche (marco438)
Telecomunicazioni musicali (clavicordo)
Automazione ed Elettronica (gustavo)
Direttive per la sicurezza (ErnestoCappelletti)
EYnfo dall'Alaska (mir)
Apriamo il quadro! (attilio)
H7-25 (asdf)
Passione Elettrica (massimob)
Elettroni a spasso (guidob)
Bloguerra (guerra)


