Cos'è ElectroYou | Login Iscriviti

ElectroYou - la comunità dei professionisti del mondo elettrico

Vas altoparlante e cassa acustica

hi-fi, luci, suoni, effetti speciali, palcoscenici...

Moderatore: Foto UtenteIsidoroKZ

0
voti

[31] Re: Vas altoparlante e cassa acustica

Messaggioda Foto UtenteFedericoSibona » 10 mag 2013, 13:41

Ste75 ha scritto:Esempio:
Voglio Pout= 10+10W = 20W
Pin sarà circa 23W (20/0.9)
Aggiungo un altro Watt assorbito dalla parte di controllo musica, 24W,
L'alimentatore è comunque da 25W.
Con Vin=28V ho una corrente richiesta di 0.72 A.

Non puoi ragionare come se l'amplificatore fosse un alimentatore in continua e l'altoparlante un resistore. Credo che tu abbia dimenticato che un segnale audio è di carattere impulsivo e ricco di armoniche, ad esempio, nei pieni orchestali o nelle esplosioni di batteria l'alimentatore deve essere in grado di dare all'amplificatore e quindi all'altoparlante tutta la corrente istantanea che serve per riprodurre correttamente il segnale, e la corrente, in quel momento, deve essere anche tre/quattro volte quella dei tuoi calcoli.



Ste75 ha scritto: Infatti ho comunque misurato la corrente sul 28V ad un livello sonoro che per me è decisamente abbastanza: Ero intorno al mezzo ampere, quindi sono tranquillo.

Comunque dai, provo a finire il tutto e poi dico come "è andata" !

Se è così non discuto più, tienici al corrente :-)
Avatar utente
Foto UtenteFedericoSibona
5.022 3 5 8
Master
Master
 
Messaggi: 3951
Iscritto il: 19 mar 2013, 11:43

0
voti

[32] Re: Vas altoparlante e cassa acustica

Messaggioda Foto UtenteSte75 » 10 mag 2013, 14:34

FedericoSibona ha scritto:Non puoi ragionare come se l'amplificatore fosse un alimentatore in continua e l'altoparlante un resistore. Credo che tu abbia dimenticato che un segnale audio è di carattere impulsivo e ricco di armoniche, ad esempio, nei pieni orchestali o nelle esplosioni di batteria l'alimentatore deve essere in grado di dare all'amplificatore e quindi all'altoparlante tutta la corrente istantanea che serve per riprodurre correttamente il segnale, e la corrente, in quel momento, deve essere anche tre/quattro volte quella dei tuoi calcoli.


Azz! Caspita.
Effettivamente non ho mai pensato a tutto cio! Molto interessante la cosa...

Beh, grazie per la pazienza!
Dai, procedo verso la fine e ti dico!

Ciaooo!
Stefano
"perché un uomo è grande, GRANDE davvero, quando ritorna bambino di nuovo". Zecchino d'oro '87
Avatar utente
Foto UtenteSte75
2.575 1 7 13
Master
Master
 
Messaggi: 214
Iscritto il: 7 dic 2007, 12:31
Località: Monza e Brianza

0
voti

[33] Re: Vas altoparlante e cassa acustica

Messaggioda Foto Utenteclavicordo » 10 mag 2013, 19:49

tienici al corrente

Direi meglio : tienici alla corrente!

Quello che dice Foto UtenteFedericoSibona è sacrosanto. Ma sarebbe solo l'inizio. I segnali musicali sono molto variabili e le potenze di picco possono essere, secondo il tipo di musica, assai maggiori della potenza media.
Ma parliamo sempre di potenze modeste. Teniamo presente che un livello sonoro di 90 dB, che è decisamente forte, corrisponde a un'intensità di 1 milliwatt al metro quadrato. Considerando la sorgente sonora "puntiforme" al centro di una sfera di raggio 1 metro, la potenza che emette in questo caso è di 12,56 milliwatt (la superficie della sfera è 4 PIGRECO raggio al quadrato). Presumendo un'efficienza delle casse dell'1% (piuttosto bassa, ma si fa per semplificare), questa intensità sonora corrisponde a una potenza elettrica di 1,256 Watt. Ma nella pratica l'altoparlante sta appoggiato a una parete e una stanza ha tutte le riflessioni, etc. quindi la potenza elettrica diminuisce, a parità di intensità ottenuta.
Per contro, un raddoppio della sensazione di intensità sonora richiede un incremento che nelle frequenze centrali si aggira sui 10 dB, ossia una decuplicazione della potenza. Il tutto è funzione della frequenza e di vari altri fattori. Poi, tanto per dirne una, l'impedenza dell'altoparlante è molto variabile in funzione della frequenza. Insomma un discorso rigoroso è piuttosto complicato e in una pratica non Hi-Fi bisogna contentarsi di ragionare un po' a spanne ... :-).
"Ogni cosa va resa il più possibile semplice, ma non ANCORA più semplice" (A. Einstein)
Avatar utente
Foto Utenteclavicordo
20,7k 6 11 12
G.Master EY
G.Master EY
 
Messaggi: 1238
Iscritto il: 4 mar 2011, 14:10
Località: Siena

0
voti

[34] Re: Vas altoparlante e cassa acustica

Messaggioda Foto UtenteSte75 » 13 mag 2013, 10:51

Ciao.

L'avventura prosegue (PS: quanto mai mi sono imbattuto in un "argomento", l'audio, che non conosco... :-( )

Adesso mi è saltata fuori questa bella sorpresina:

Le prove le avevo fatte utilizzando, come sorgente audio, un IPOD.
Cosi:





E qui, alla fine andava tutto bene. Diciamo che ero soddisfatto del risultato.

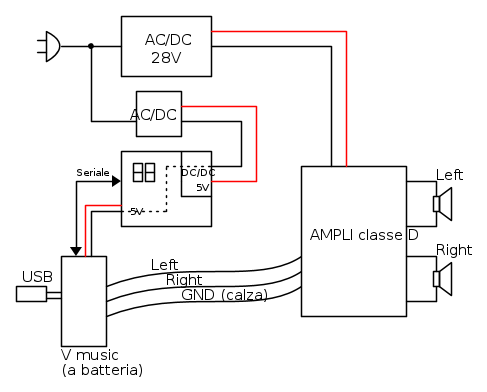
Ora ho collegato, come sorgente audio, quel lettore MP3 gestito dalla schedina digitale.

Cosi:


Ecco, in questo caso sento "un ronzio digitale" di fondo che penso sia generato dalla scheda di controllo del lettore USB (sia dalla seriale che dal controllo display che sono multiplexati).

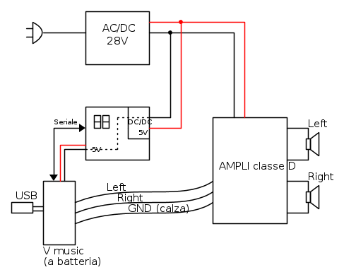
Facendo cosi invece:


cioè alimentando la parte di controllo/USB NON dalla stessa alimentazione (28V) dell'amplificatore, tutto è OK. Nessun rumore in uscita. Bello.

Mi sono detto: la scheda digitale sporca l'alimentazione (28V) e mi ritrovo il disturbo in uscita.
Alimentando la scheda digitale con un altro alimentatore direttamente dalla rete, vado a "buttare" i disturbi in rete e quindi non li sento agli altoparlanti.
Può essere?

C'è qualche soluzione a questo problema? Mi vien da dire un filtro sulla alimentazione, ma non saprei "di che tipo"...

mah.., misteri dell'audio... loop di masse.... boh!

Ciao a tutti
Stefano
"perché un uomo è grande, GRANDE davvero, quando ritorna bambino di nuovo". Zecchino d'oro '87
Avatar utente
Foto UtenteSte75
2.575 1 7 13
Master
Master
 
Messaggi: 214
Iscritto il: 7 dic 2007, 12:31
Località: Monza e Brianza

0
voti

[35] Re: Vas altoparlante e cassa acustica

Messaggioda Foto UtenteFedericoSibona » 13 mag 2013, 13:56

Forse è una mia ignoranza sulle sorgenti che usi, ma non mi è chiara una cosa, perché scrivi V music (a batteria) se poi è alimentato da alimentatore?
Hai provato ad utilizzare, se possibile, il V music con la sua batteria? Oppure a scollegare la connessione seriale (potrebbe servire per individuare il problema)?
I loop di massa potrebbero essere un'ipotesi non remota, come potrebbe anche essere che l'alimentatore 28V ed il DC-DC, se digitale, abbiano la stessa fequenza di funzionamento e quindi si rinforzino i picchi di commutazione spuri sull'alimentazione della sorgente.
Comunque, visto che tanto finora ho sparato nelle nuvole, prova anche a ruotare di 180° la spina nella presa di rete e vedi se cambia qualcosa.
Avatar utente
Foto UtenteFedericoSibona
5.022 3 5 8
Master
Master
 
Messaggi: 3951
Iscritto il: 19 mar 2013, 11:43

0
voti

[36] Re: Vas altoparlante e cassa acustica

Messaggioda Foto UtenteSte75 » 13 mag 2013, 14:45

FedericoSibona ha scritto:Forse è una mia ignoranza sulle sorgenti che usi, ma non mi è chiara una cosa, perché scrivi V music (a batteria) se poi è alimentato da alimentatore?


Ciao.

Ops. Ho sbagliato (colpa del copia e incolla).
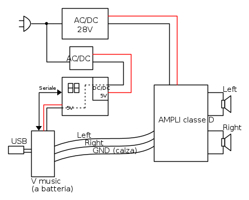
Il Vmusic (che è un lettore USB + conversione con integrato decoder audio) è alimentato a 5V dalla scheda di controllo.
Il 5V è ottenuto da un BUCK che lavora a 125kHz, mentre lo switching AC/DC lavora a 67kHz.

Gli schemi giusti sono cosi:







Ho provato a scollegare il Vmusic (la cui connessione con la scheda di controllo consiste nella seriale (Tx e Rx e 5V e riferimento negativo) ma i disturbi ci sono ancora. Sembra che sia proprio la scheda di controllo che genera disturbo (anche qui c'è una comunicazione seriale tra i due PIC e la gestione dei display in multiplex).

L'unica cosa che ho fatto è utilizzare filtri EMC che "conosco" cioè quelli che si mettono sulla rete 230Vac per emissioni, ma senza alcun effetto. Ma non penso vadano bene, sono più per range di freq più alto...

Mah, farò qualche ulteriore prova ti aggiorno...
Provo anche con "la spina"...

Ciao e grazie!
Stefano
"perché un uomo è grande, GRANDE davvero, quando ritorna bambino di nuovo". Zecchino d'oro '87
Avatar utente
Foto UtenteSte75
2.575 1 7 13
Master
Master
 
Messaggi: 214
Iscritto il: 7 dic 2007, 12:31
Località: Monza e Brianza

1
voti

[37] Re: Vas altoparlante e cassa acustica

Messaggioda Foto UtenteMavKtr » 13 mag 2013, 15:55

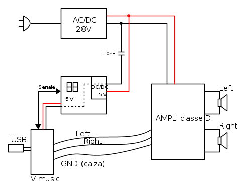
Foto UtenteSte75, dai post 34 e 36 mi sembra di aver capito che hai il rumore se usi questo schema:

Mentre usando quest'altro schema il rumore sparisce, ho capito bene?

Se è così, il loop di massa può essere una possibilità. Per avere una conferma puoi provare ad inserire un condensatore da 10n in serie sul collegamento di massa tra il lettore USB e l'amplificatore.
Avatar utente
Foto UtenteMavKtr
855 1 4 6
Expert
Expert
 
Messaggi: 734
Iscritto il: 3 mar 2012, 7:23

0
voti

[38] Re: Vas altoparlante e cassa acustica

Messaggioda Foto UtenteSte75 » 13 mag 2013, 16:38

Ciao Foto UtenteMavKtr !

Esatto. Alimentando con due alimentazioni separate pratendo dalla rete elettrica, il problema sparisce completamente.

Intendi cosi?:




O cosi?:



Magari li provo tutte e due!
Wow! Spero funzioni.... provo stasera e ti dico!

Grazie!
Stefano
"perché un uomo è grande, GRANDE davvero, quando ritorna bambino di nuovo". Zecchino d'oro '87
Avatar utente
Foto UtenteSte75
2.575 1 7 13
Master
Master
 
Messaggi: 214
Iscritto il: 7 dic 2007, 12:31
Località: Monza e Brianza

1
voti

[39] Re: Vas altoparlante e cassa acustica

Messaggioda Foto Utenteclaudiocedrone » 13 mag 2013, 16:42

:shock: La prima ! Con la seconda interrompi l'alimentazione :-) O_/
"Non farei mai parte di un club che accettasse la mia iscrizione" (G. Marx)
Avatar utente
Foto Utenteclaudiocedrone
21,3k 4 7 9
Master EY
Master EY
 
Messaggi: 15302
Iscritto il: 18 gen 2012, 13:36

1
voti

[40] Re: Vas altoparlante e cassa acustica

Messaggioda Foto Utenteclaudiocedrone » 13 mag 2013, 16:44

:-) I condensatori, in continua, sono circuiti aperti ;-) O_/
"Non farei mai parte di un club che accettasse la mia iscrizione" (G. Marx)
Avatar utente
Foto Utenteclaudiocedrone
21,3k 4 7 9
Master EY
Master EY
 
Messaggi: 15302
Iscritto il: 18 gen 2012, 13:36

PrecedenteProssimo

Torna a Elettronica e spettacolo

Chi c’è in linea

Visitano il forum: Nessuno e 4 ospiti