ho costruito un po di tempo fa un regolatore PWM per una ventola del PC. in seguito ad un piccolo errore di distrazione ho invertito i cavi dell'alimentazione. Conseguenza: il PWM non funziona più; ho sentito una leggera pezza di bruciato e quando ho provato a collegarlo bene la ventola girava, ma sempre al massimo.
dato che non vorrei costruire tutto da capo il circuito, volevo sapere se si può individuare il solo componente che si è bruciato, in modo da fare una semplice sostituzione.
qui c'è il link dell'argomento: viewtopic.php?f=1&t=42459
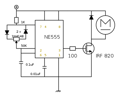
questo invece è lo schema definitivo montato sulla millefori:
Riparazione regolatore PWM
Moderatori:
carloc,
g.schgor,
BrunoValente,
IsidoroKZ
18 messaggi
• Pagina 1 di 2 • 1, 2
0
voti
Ciao
ezio3010.
Come prima cosa puoi controllare il mosfet se è integro, per farlo segui le indicazioni riportate al seguente thread ( devi dissaldare il mosfet dal circuito ):
viewtopic.php?f=1&t=41650&hilit=provare+mosfet
in particolare al post n°5.
Se il mosfet risulta integro, come suppongo:
Sostituisci l' integrato 555.
Tra tutti i componenti, che hai utilizzato, è quello più sensibile ad una inversione di alimentazione.
Come prima cosa puoi controllare il mosfet se è integro, per farlo segui le indicazioni riportate al seguente thread ( devi dissaldare il mosfet dal circuito ):
viewtopic.php?f=1&t=41650&hilit=provare+mosfet
in particolare al post n°5.
Se il mosfet risulta integro, come suppongo:
ezio3010 ha scritto:...il PWM non funziona più; ho sentito una leggera puzza di bruciato e quando ho provato a collegarlo bene la ventola girava, ma sempre al massimo....
Sostituisci l' integrato 555.
Tra tutti i componenti, che hai utilizzato, è quello più sensibile ad una inversione di alimentazione.
0
voti
P.s. NE lo fa praticamente sempre... "Non farei mai parte di un club che accettasse la mia iscrizione" (G. Marx)
-

claudiocedrone
21,3k 4 7 9 - Master EY

- Messaggi: 15302
- Iscritto il: 18 gen 2012, 13:36
2
voti
Direi che il morto piu` probabile sia il 555. Gli altri potrebbero aver tenuto, a meno che non fossero malamente dissipati e l'alimentatore molto robusto.
Perche' usi un IRF820, MOS ad alta tensione, a 12V?
Perche' usi un IRF820, MOS ad alta tensione, a 12V?
Per usare proficuamente un simulatore, bisogna sapere molta più elettronica di lui
Plug it in - it works better!
Il 555 sta all'elettronica come Arduino all'informatica! (entrambi loro malgrado)
Se volete risposte rispondete a tutte le mie domande
Plug it in - it works better!
Il 555 sta all'elettronica come Arduino all'informatica! (entrambi loro malgrado)
Se volete risposte rispondete a tutte le mie domande
0
voti
anche io ho pensato al 555. anche perché è rimasto solo per pochi secondi collegato a tensione inversa e come dite voi, è il piu sensibile.
il diodo sul positivo l'avevo già pensato, e penso di inserirlo a tutti i circuiti che costruirò d'ora in poi.
ho usato l'IRF perché era l'unico che avevo a portata di mano tra i pezzi di recupero
il diodo sul positivo l'avevo già pensato, e penso di inserirlo a tutti i circuiti che costruirò d'ora in poi.
ho usato l'IRF perché era l'unico che avevo a portata di mano tra i pezzi di recupero
0
voti

"Non farei mai parte di un club che accettasse la mia iscrizione" (G. Marx)
-

claudiocedrone
21,3k 4 7 9 - Master EY

- Messaggi: 15302
- Iscritto il: 18 gen 2012, 13:36
1
voti
Direi che molto spesso (ma non sempre) il diodo serie per la protezione dall'inversione dell'alimentazione è una pessima idea.... molto meglio il diodo in antiparallelo più opportuna protezione dalle sovracorrenti
Abbassa la tensione (esempio batterie "sembrano" scariche ben prima),
rende la tensione dipendente dal carico (la caduta sul diodo varia con la corrente)
appena appena si sale di corrente diventa una stufa (potenza sprecata con generosità)
appena appena si sale di corrente (2) ci vuole un diodo "grosso" (e costoso)
nei casi di amplificatori di potenza o anche motor driver come questo diminuisce la tensione disponibile al carico
e tutto questo per non servire a niente (anzi per fare i danni di cui sopra) per il 99,9% e forse più del tempo di funzionamento del circuito.
per spezzare una lancia a favore del povero diodo serie direi che lo metterei se avessi un circuito di piccola potenza alimentato con uno stabilizzatore che si possa permettere la caduta extra senza problemi (e.g. da 12V a 5V)
Abbassa la tensione (esempio batterie "sembrano" scariche ben prima),
rende la tensione dipendente dal carico (la caduta sul diodo varia con la corrente)
appena appena si sale di corrente diventa una stufa (potenza sprecata con generosità)
appena appena si sale di corrente (2) ci vuole un diodo "grosso" (e costoso)
nei casi di amplificatori di potenza o anche motor driver come questo diminuisce la tensione disponibile al carico
e tutto questo per non servire a niente (anzi per fare i danni di cui sopra) per il 99,9% e forse più del tempo di funzionamento del circuito.
per spezzare una lancia a favore del povero diodo serie direi che lo metterei se avessi un circuito di piccola potenza alimentato con uno stabilizzatore che si possa permettere la caduta extra senza problemi (e.g. da 12V a 5V)
Se ti serve il valore di beta: hai sbagliato il progetto!
2
voti
Ma poi direi che l'utilità del diodo serie può esserci se si tratta di un circuito mobile, ossia in cui si colleghi/scolleghi sovente l'alimentazione. Se è un circuito stabile, che una volta montato resterà lì fisso ad espletare le sue funzioni, basterà fare attenzione quando si andrà a saldare (o collegare ai morsetti) l'alimentazione.
-

FedericoSibona
5.022 3 5 8 - Master

- Messaggi: 3951
- Iscritto il: 19 mar 2013, 11:43
18 messaggi
• Pagina 1 di 2 • 1, 2
Chi c’è in linea
Visitano il forum: Nessuno e 195 ospiti

Elettrotecnica e non solo (admin)
Un gatto tra gli elettroni (IsidoroKZ)
Esperienza e simulazioni (g.schgor)
Moleskine di un idraulico (RenzoDF)
Il Blog di ElectroYou (webmaster)
Idee microcontrollate (TardoFreak)
PICcoli grandi PICMicro (Paolino)
Il blog elettrico di carloc (carloc)
DirtEYblooog (dirtydeeds)
Di tutto... un po' (jordan20)
AK47 (lillo)
Esperienze elettroniche (marco438)
Telecomunicazioni musicali (clavicordo)
Automazione ed Elettronica (gustavo)
Direttive per la sicurezza (ErnestoCappelletti)
EYnfo dall'Alaska (mir)
Apriamo il quadro! (attilio)
H7-25 (asdf)
Passione Elettrica (massimob)
Elettroni a spasso (guidob)
Bloguerra (guerra)







