Seppur fatto con l'aiuto di
Modulare ampiezza di un'onda quadra
Moderatori:
carloc,
g.schgor,
BrunoValente,
IsidoroKZ
46 messaggi
• Pagina 2 di 5 • 1, 2, 3, 4, 5
3
voti
-

PietroBaima
90,7k 7 12 13 - G.Master EY

- Messaggi: 12206
- Iscritto il: 12 ago 2012, 1:20
- Località: Londra
0
voti
grazie Pietro, simulato e funziona alla grande!
non ho capito bene il funzionamento. Che tipo di stadio op amp è quello?
non ho capito bene il funzionamento. Che tipo di stadio op amp è quello?
2
voti
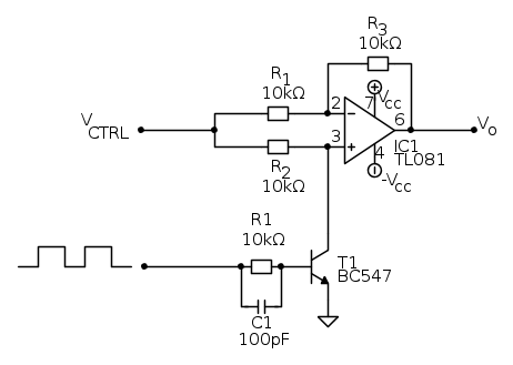
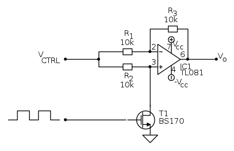
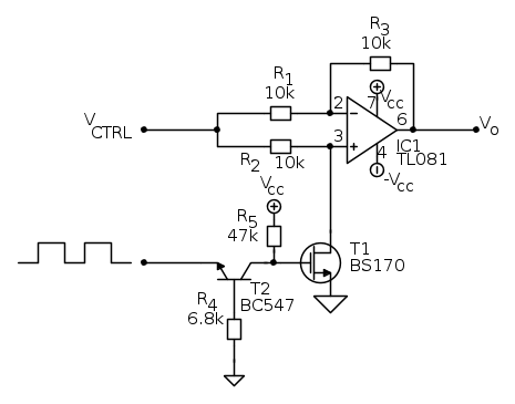
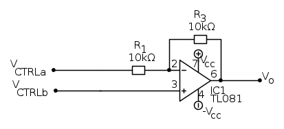
Il circuito funziona in questo modo.
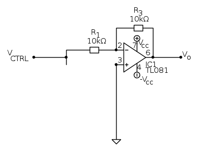
Quando l'onda quadra è in quel periodo di tempo tale per cui il livello è alto, il transistor è in saturazione e il circuito si semplifica in questo:
Dove, per semplicità, abbiamo assunto che TR1 sia modellabile con un semplice corto circuito tra C ed E.
Il circuito corrisponde quindi ad un semplice amplificatore invertente con guadagno -1.
In definitiva in uscita troverai
.
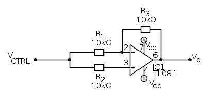
Quando invece l'onda quadra passa a livello basso il transistor è in interdizione.
Il circuito è quindi questo:
Dove abbiamo assunto che il transistore sia un semplice circuito aperto tra C ed E.
In
non passa corrente, pertanto possiamo dimenticarla:
Analizziamo il circuito con la sovrapposizione degli effetti:
Abbiamo che
Accendiamo prima
e troviamo che
,
poi accendiamo
e troviamo che
.
In definitiva abbiamo che
, che realizza quanto richiesto dalle specifiche.
Ciao,
Pietro.
Quando l'onda quadra è in quel periodo di tempo tale per cui il livello è alto, il transistor è in saturazione e il circuito si semplifica in questo:
Dove, per semplicità, abbiamo assunto che TR1 sia modellabile con un semplice corto circuito tra C ed E.
Il circuito corrisponde quindi ad un semplice amplificatore invertente con guadagno -1.
In definitiva in uscita troverai
.Quando invece l'onda quadra passa a livello basso il transistor è in interdizione.
Il circuito è quindi questo:
Dove abbiamo assunto che il transistore sia un semplice circuito aperto tra C ed E.
In
non passa corrente, pertanto possiamo dimenticarla:Analizziamo il circuito con la sovrapposizione degli effetti:
Abbiamo che

Accendiamo prima
e troviamo che
,poi accendiamo
e troviamo che
.In definitiva abbiamo che
, che realizza quanto richiesto dalle specifiche.Ciao,
Pietro.
-

PietroBaima
90,7k 7 12 13 - G.Master EY

- Messaggi: 12206
- Iscritto il: 12 ago 2012, 1:20
- Località: Londra
1
voti
synth ha scritto:grazie Pietro, simulato e funziona alla grande!
Lascia perdere i simulatori finche' non sai piu` elettronica di loro!
Per usare proficuamente un simulatore, bisogna sapere molta più elettronica di lui
Plug it in - it works better!
Il 555 sta all'elettronica come Arduino all'informatica! (entrambi loro malgrado)
Se volete risposte rispondete a tutte le mie domande
Plug it in - it works better!
Il 555 sta all'elettronica come Arduino all'informatica! (entrambi loro malgrado)
Se volete risposte rispondete a tutte le mie domande
2
voti
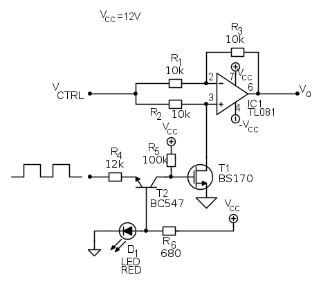
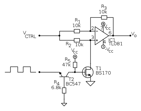
L'ampiezza picco picco dell'onda quadra e` di 3V, e potrebbe essere difficile accendere il MOS. Avevo pensato anch'io al MOS, ma bisogna trovarne uno a soglia bassa e ripetibile.
La tensione di saturazione del bipolare non dovrebbe essere troppo elevata, essendo le correnti deboli, probabilmente la si puo` compensare ed estrema ratio si puo` provare con qualche transistor montato in moto inverso (C ed E scambiati) che dovrebbero avere una tensione di saturazione minore.
La tensione di saturazione del bipolare non dovrebbe essere troppo elevata, essendo le correnti deboli, probabilmente la si puo` compensare ed estrema ratio si puo` provare con qualche transistor montato in moto inverso (C ed E scambiati) che dovrebbero avere una tensione di saturazione minore.
Per usare proficuamente un simulatore, bisogna sapere molta più elettronica di lui
Plug it in - it works better!
Il 555 sta all'elettronica come Arduino all'informatica! (entrambi loro malgrado)
Se volete risposte rispondete a tutte le mie domande
Plug it in - it works better!
Il 555 sta all'elettronica come Arduino all'informatica! (entrambi loro malgrado)
Se volete risposte rispondete a tutte le mie domande
1
voti
-

PietroBaima
90,7k 7 12 13 - G.Master EY

- Messaggi: 12206
- Iscritto il: 12 ago 2012, 1:20
- Località: Londra
0
voti
...come era quello con un led, una fotoreresistenza e un tubino nero ?... 
"Non farei mai parte di un club che accettasse la mia iscrizione" (G. Marx)
-

claudiocedrone
21,3k 4 7 9 - Master EY

- Messaggi: 15302
- Iscritto il: 18 gen 2012, 13:36
1
voti
hmm...
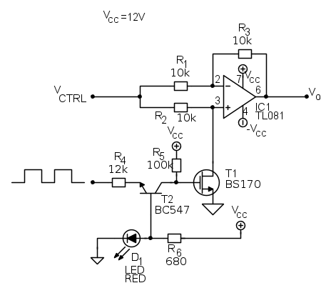
claudiocedrone, hai ragione, così funziona meglio.
Prima rischiavo di non spegnere il MOS...

EDIT: tolto il led, non serve.
Prima rischiavo di non spegnere il MOS...
EDIT: tolto il led, non serve.
-

PietroBaima
90,7k 7 12 13 - G.Master EY

- Messaggi: 12206
- Iscritto il: 12 ago 2012, 1:20
- Località: Londra
0
voti
IsidoroKZ ha scritto: Lascia perdere i simulatori finche' non sai piu` elettronica di loro!
Pienamente ragione...

46 messaggi
• Pagina 2 di 5 • 1, 2, 3, 4, 5
Chi c’è in linea
Visitano il forum: Nessuno e 189 ospiti

Elettrotecnica e non solo (admin)
Un gatto tra gli elettroni (IsidoroKZ)
Esperienza e simulazioni (g.schgor)
Moleskine di un idraulico (RenzoDF)
Il Blog di ElectroYou (webmaster)
Idee microcontrollate (TardoFreak)
PICcoli grandi PICMicro (Paolino)
Il blog elettrico di carloc (carloc)
DirtEYblooog (dirtydeeds)
Di tutto... un po' (jordan20)
AK47 (lillo)
Esperienze elettroniche (marco438)
Telecomunicazioni musicali (clavicordo)
Automazione ed Elettronica (gustavo)
Direttive per la sicurezza (ErnestoCappelletti)
EYnfo dall'Alaska (mir)
Apriamo il quadro! (attilio)
H7-25 (asdf)
Passione Elettrica (massimob)
Elettroni a spasso (guidob)
Bloguerra (guerra)
pigreco]=π








