Ciao a tutti,
non sono abituato ad interfacciare i microcontrollori con la rete di casa a 230V, ora però ne ho la necessità.
qual è il metodo più sicuro e relativamente semplice per rilevare la presenza di tensione di rete tramite un microcontrollore?
Sto sperimentando con il TCPIP Stack di Microchip per costruire un webserver e vorrei monitorare diversi carichi di casa che utilizzano la tensione di rete.
Avete qualche consiglio?
Grazie
Rilevare presenza tensione di rete tramite microcontrollore
Moderatore:
Paolino
14 messaggi
• Pagina 1 di 2 • 1, 2
0
voti
Cerca in rete e negli application note "zero cross detector", se lo vuoi sicuro aggiungici "opto isolated", ad esempio uno dei tanti:
http://www.edaboard.com/entry1807.html
http://www.edaboard.com/entry1807.html
0
voti
Sicuramente un buon modo per proteggersi è essere isolati!
Potresti pensare di usare direttamente un TV ovvero un trasformatore di misura per le tensioni oppure ricorrere a a un partitore da isolare successivamente.
Potresti pensare di usare direttamente un TV ovvero un trasformatore di misura per le tensioni oppure ricorrere a a un partitore da isolare successivamente.
0
voti
Grazie ad entrambi delle risposte!
xyz, nel link che hai postato c'è questo schema:
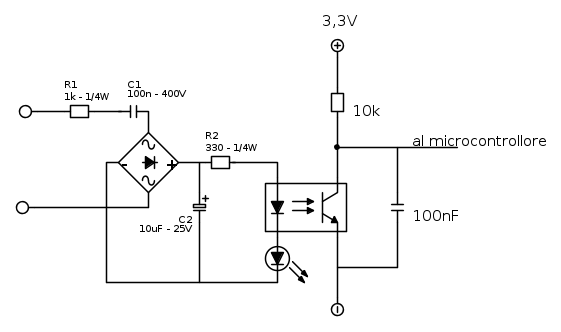
a cosa servono R1 ed R2? come si dimensionano?
Girando un po' ho trovato una scheda in vendita su ebay che è così configurata:
qual è la configuarazione migliore?
Nel secondo caso, volendo eliminare il diodo led esterno D1, è meglio mantenere la resistenza di limitazione per il led del fotoaccoppiatore vero?
a cosa servono R1 ed R2? come si dimensionano?
Girando un po' ho trovato una scheda in vendita su ebay che è così configurata:
qual è la configuarazione migliore?
Nel secondo caso, volendo eliminare il diodo led esterno D1, è meglio mantenere la resistenza di limitazione per il led del fotoaccoppiatore vero?
-

AjKDAP
1.255 2 6 9 - Expert EY

- Messaggi: 796
- Iscritto il: 17 mag 2006, 0:13
- Località: nella coda dei pronti
0
voti
Rilevare la presenza di tensione di rete è molto semplice. Entrambi i due schemi che hai postato sono sufficienti. Lato micro però dovrai scrivere un piccolo filtro che elimini i buchidi quella configurazione: 20 mS per tenersi larghi.
Però a me sorge un dubbio. Ha qualche riferimento questa ricerca con la successiva tua affermazione:
Cosa desideri fare in verità?
P.S.: però la resistenza da 100k mi sembra un errore grossolano.
Però a me sorge un dubbio. Ha qualche riferimento questa ricerca con la successiva tua affermazione:
Sto sperimentando con il TCPIP Stack di Microchip per costruire un webserver e vorrei monitorare diversi carichi di casa che utilizzano la tensione di rete.
Cosa desideri fare in verità?
P.S.: però la resistenza da 100k mi sembra un errore grossolano.
-

Candy
32,5k 7 10 13 - CRU - Account cancellato su Richiesta utente
- Messaggi: 10123
- Iscritto il: 14 giu 2010, 22:54
0
voti
Forse non mi sono spiegato bene, ma sto lavorando su un progettino composto da:
-microcontrollore microchip
-scheda SD
-modulo wifi seriale
-20/30 Input/Output
-etc...
utilizzando le librerie TCPIPStack di Microchip ho a disposizione un webServer a tutti gli effetti e quindi posso comandare ogni singolo I/O del microcontrollore tramite pagina web.
L'idea finale insomma è "domotizzare" un po' casa mia
dovendo monitorare carichi sottoposti a tensione di rete, ho scritto questo post.
-microcontrollore microchip
-scheda SD
-modulo wifi seriale
-20/30 Input/Output
-etc...
utilizzando le librerie TCPIPStack di Microchip ho a disposizione un webServer a tutti gli effetti e quindi posso comandare ogni singolo I/O del microcontrollore tramite pagina web.
L'idea finale insomma è "domotizzare" un po' casa mia
dovendo monitorare carichi sottoposti a tensione di rete, ho scritto questo post.-

AjKDAP
1.255 2 6 9 - Expert EY

- Messaggi: 796
- Iscritto il: 17 mag 2006, 0:13
- Località: nella coda dei pronti
1
voti
perché? come andrebbe dimensionata?
Va dimensionata per far si che l'impedenza che si forma con la seire del condesatore 0,1/250V lascri passare una corrente minimanete utile all'opto, che sarà dalle parti di 10 mA come minimo.
gioverebbe quindi anche sapere cosa significa 0,1/250V sul condesatore.
-

Candy
32,5k 7 10 13 - CRU - Account cancellato su Richiesta utente
- Messaggi: 10123
- Iscritto il: 14 giu 2010, 22:54
0
voti
Candy ha scritto:gioverebbe quindi anche sapere cosa significa 0,1/250V sul condesatore.
immagino 0,1uF - 250V
COmunque grazie dello schema corretto, vedrò di acquistare i componenti che mi mancano.
-

AjKDAP
1.255 2 6 9 - Expert EY

- Messaggi: 796
- Iscritto il: 17 mag 2006, 0:13
- Località: nella coda dei pronti
14 messaggi
• Pagina 1 di 2 • 1, 2
Torna a Realizzazioni, interfacciamento e nozioni generali.
Chi c’è in linea
Visitano il forum: Nessuno e 9 ospiti

Elettrotecnica e non solo (admin)
Un gatto tra gli elettroni (IsidoroKZ)
Esperienza e simulazioni (g.schgor)
Moleskine di un idraulico (RenzoDF)
Il Blog di ElectroYou (webmaster)
Idee microcontrollate (TardoFreak)
PICcoli grandi PICMicro (Paolino)
Il blog elettrico di carloc (carloc)
DirtEYblooog (dirtydeeds)
Di tutto... un po' (jordan20)
AK47 (lillo)
Esperienze elettroniche (marco438)
Telecomunicazioni musicali (clavicordo)
Automazione ed Elettronica (gustavo)
Direttive per la sicurezza (ErnestoCappelletti)
EYnfo dall'Alaska (mir)
Apriamo il quadro! (attilio)
H7-25 (asdf)
Passione Elettrica (massimob)
Elettroni a spasso (guidob)
Bloguerra (guerra)




