Modulare ampiezza di un'onda quadra
Moderatori:
carloc,
g.schgor,
BrunoValente,
IsidoroKZ
46 messaggi
• Pagina 3 di 5 • 1, 2, 3, 4, 5
0
voti
un ultima cosa Pietro, c'è un motivo specifico per cui dovrei usare il TL081? Oppure posso metterci un classico 741, che li ho disponibili.
1
voti
Mah, dovrebbe andare, prova... 
-

PietroBaima
90,7k 7 12 13 - G.Master EY

- Messaggi: 12206
- Iscritto il: 12 ago 2012, 1:20
- Località: Londra
0
voti
IsidoroKZ ha scritto:...ed estrema ratio si puo` provare con qualche transistor montato in moto inverso (C ed E scambiati) che dovrebbero avere una tensione di saturazione minore.
-

BrunoValente
39,6k 7 11 13 - G.Master EY

- Messaggi: 7796
- Iscritto il: 8 mag 2007, 14:48
6
voti
Nei bipolari la tensione di saturazione e` minore se si usa il transistore in modo inverso, scambiando emettitore e collettore. Il beta in modo inverso e` abbastanza basso, ma i vecchi transistori si potevano ancora usare anche a rovescio. La tecnica del transistore inverso veniva usata nei multiplexer analogici quando non c'erano ancora gli interruttori MOS per ridurre le cadute di tensione.
Se trovo un momento di tempo provo su discreti moderni se viene ancora.
Se trovo un momento di tempo provo su discreti moderni se viene ancora.
Per usare proficuamente un simulatore, bisogna sapere molta più elettronica di lui
Plug it in - it works better!
Il 555 sta all'elettronica come Arduino all'informatica! (entrambi loro malgrado)
Se volete risposte rispondete a tutte le mie domande
Plug it in - it works better!
Il 555 sta all'elettronica come Arduino all'informatica! (entrambi loro malgrado)
Se volete risposte rispondete a tutte le mie domande
0
voti
Una cosa non mi è chiara: scambiando C ed E, di conseguenza, la giunzione BC risulterebbe polarizzata direttamente, la tensione di base seguirebbe quella di collettore e la giunzione BE non potrebbe che essere polarizzata inversamente di un valore prossimo a VCE...come si fa in queste condizioni ad applicare una tensione tra B ed E per farlo chiudere? 

-

BrunoValente
39,6k 7 11 13 - G.Master EY

- Messaggi: 7796
- Iscritto il: 8 mag 2007, 14:48
4
voti
I piedini di E e C si scambiano i ruoli. Quello che era il collettore funziona da emettitore, e quello che era l'emettitore diventa il collettore. In pratica monti il transistore girato di 180 gradi. Quindi la giunzione BC e` polarizzata direttamente e la zona di silicio meno drogata di tutte, quella che era il collettore, ora funge da emettitore.
Per usare proficuamente un simulatore, bisogna sapere molta più elettronica di lui
Plug it in - it works better!
Il 555 sta all'elettronica come Arduino all'informatica! (entrambi loro malgrado)
Se volete risposte rispondete a tutte le mie domande
Plug it in - it works better!
Il 555 sta all'elettronica come Arduino all'informatica! (entrambi loro malgrado)
Se volete risposte rispondete a tutte le mie domande
5
voti
Stamattina ho provato a fare un paio di misure su alcuni transistori. Con Ic=Ib=1mA circa, la tensione di saturazione in connessione inversa e` di circa il 20-30% inferiore a quella in connessione diretta.
Il transistor in saturazione in zona inversa lo si usava nei multiplexer analogici quando non c'erano ancora i MOS e i jfet per fare gli interruttori.
Il transistor in saturazione in zona inversa lo si usava nei multiplexer analogici quando non c'erano ancora i MOS e i jfet per fare gli interruttori.
Per usare proficuamente un simulatore, bisogna sapere molta più elettronica di lui
Plug it in - it works better!
Il 555 sta all'elettronica come Arduino all'informatica! (entrambi loro malgrado)
Se volete risposte rispondete a tutte le mie domande
Plug it in - it works better!
Il 555 sta all'elettronica come Arduino all'informatica! (entrambi loro malgrado)
Se volete risposte rispondete a tutte le mie domande
1
voti
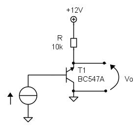
Con spice non funziona, o meglio, per il simulatore è sempre in interdizione, anche con Ib=1A su un BC547A.
Mah... Colpa dei modellisti
Mah... Colpa dei modellisti
-

PietroBaima
90,7k 7 12 13 - G.Master EY

- Messaggi: 12206
- Iscritto il: 12 ago 2012, 1:20
- Località: Londra
1
voti
-

PietroBaima
90,7k 7 12 13 - G.Master EY

- Messaggi: 12206
- Iscritto il: 12 ago 2012, 1:20
- Località: Londra
46 messaggi
• Pagina 3 di 5 • 1, 2, 3, 4, 5
Chi c’è in linea
Visitano il forum: Nessuno e 73 ospiti

Elettrotecnica e non solo (admin)
Un gatto tra gli elettroni (IsidoroKZ)
Esperienza e simulazioni (g.schgor)
Moleskine di un idraulico (RenzoDF)
Il Blog di ElectroYou (webmaster)
Idee microcontrollate (TardoFreak)
PICcoli grandi PICMicro (Paolino)
Il blog elettrico di carloc (carloc)
DirtEYblooog (dirtydeeds)
Di tutto... un po' (jordan20)
AK47 (lillo)
Esperienze elettroniche (marco438)
Telecomunicazioni musicali (clavicordo)
Automazione ed Elettronica (gustavo)
Direttive per la sicurezza (ErnestoCappelletti)
EYnfo dall'Alaska (mir)
Apriamo il quadro! (attilio)
H7-25 (asdf)
Passione Elettrica (massimob)
Elettroni a spasso (guidob)
Bloguerra (guerra)
pigreco]=π
