Quando ho letto io il pezzo sotto non l'ho visto, scusa.
Grazie.
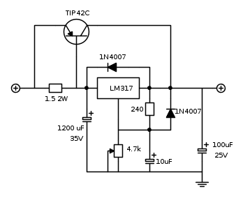
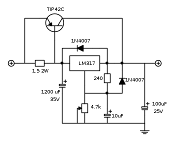
marco438 ha scritto:A questo punto e per le tensioni citate, la soluzione logica e' quella di abbassare la tensione in ingresso o sostenere il regolatore con un BJT.
Capito.
FedericoSibona ha scritto:Se ottieni valori negativi (o anche nell'intorno dello zero) vuol semplicemente dire che non puoi usare quell'integrato a quelle potenze con 50°C di temperatura ambiente.
non la sapevo, anche se la logica è ineccepibile.

Elettrotecnica e non solo (admin)
Un gatto tra gli elettroni (IsidoroKZ)
Esperienza e simulazioni (g.schgor)
Moleskine di un idraulico (RenzoDF)
Il Blog di ElectroYou (webmaster)
Idee microcontrollate (TardoFreak)
PICcoli grandi PICMicro (Paolino)
Il blog elettrico di carloc (carloc)
DirtEYblooog (dirtydeeds)
Di tutto... un po' (jordan20)
AK47 (lillo)
Esperienze elettroniche (marco438)
Telecomunicazioni musicali (clavicordo)
Automazione ed Elettronica (gustavo)
Direttive per la sicurezza (ErnestoCappelletti)
EYnfo dall'Alaska (mir)
Apriamo il quadro! (attilio)
H7-25 (asdf)
Passione Elettrica (massimob)
Elettroni a spasso (guidob)
Bloguerra (guerra)

