Grazie
Integrato amplificatore per chitarra 2W
Moderatore:
IsidoroKZ
32 messaggi
• Pagina 1 di 4 • 1, 2, 3, 4
0
voti
Ciao a tutti, ho cercato un po ma niente, vorrei per favore da voi la sigla di un integrato amplificatore audio da circa 2w, c'è quello da 1w (TDA 2822 M) ma vorrei arrivare almeno a 1,5-2w. Mono perché vorrei usarlo per amplificare una chitarra.
Grazie
Grazie
0
voti

"Non farei mai parte di un club che accettasse la mia iscrizione" (G. Marx)
-

claudiocedrone
21,3k 4 7 9 - Master EY

- Messaggi: 15302
- Iscritto il: 18 gen 2012, 13:36
0
voti
Ci sarebbe il TDA7267, ma, ad orecchio, non credo sentirai molta differenza di volume sonoro passando da 1W a 2W.
Comunque dovresti dirci di che alimentazione disponi e le caratteristiche dell'altoparlante.
Comunque dovresti dirci di che alimentazione disponi e le caratteristiche dell'altoparlante.
-

FedericoSibona
5.022 3 5 8 - Master

- Messaggi: 3951
- Iscritto il: 19 mar 2013, 11:43
0
voti
FedericoSibona ha scritto:Comunque dovresti dirci di che alimentazione disponi e le caratteristiche dell'altoparlante.
Proverò sia il tda7267 che il tda2822 , ho guardato il datasheet di quest'ultimo e pensavo a un'altoparlante da 8ohm e 2-3w. L'alimentazione mi andrebbe bene 9v, così potrei usare anche una batteria.
Realizzerò un circuito suggerito dal datasheet ma la chitarra elettrica la posso collegare direttamente all'ingresso dell'integrato o devo aggiungere altri componenti? Non so un preamplificatore... mi viene in mente l' impedenza in entrata e uscita che deve essere adattata....non so!
Grazie.
1
voti

"Non farei mai parte di un club che accettasse la mia iscrizione" (G. Marx)
-

claudiocedrone
21,3k 4 7 9 - Master EY

- Messaggi: 15302
- Iscritto il: 18 gen 2012, 13:36
0
voti
bene! Farò un preamplificatore a due transistor, ne ho trovati diversi in rete, ma ho una domanda:
Il potenziometro per regolare il volume lo metto prima o dopo il preamplificatore?
Grazie!
Il potenziometro per regolare il volume lo metto prima o dopo il preamplificatore?
Grazie!
0
voti
Io penso che la cosa migliore che tu possa fare sia quella di disegnare uno schema completo in FidoCadj(compreso quello del preamplificatore che hai trovato in rete); da quel punto si partira' poi con correzioni e consigli.
marco
0
voti
Una ventina di anni fa avevo realizzato un accrocchio per i miei figli che iniziavano a trastullarsi con le chitarre elettriche.
Avevo fatto una cassa attiva di legno (circa 30x20x15cm) con sul frontale due economici altoparlanti a larga banda per auto (130mm/4ohm) ed internamente avevo fissato un kit Nuova Elettronica LX508 (TDA2009 + 2xTL072 per preamplificazione e controlli) di circa 10+10W alimentato a 24 V. Ovviamente, essendo la chitarra monofonica, avevo unito insieme i due ingressi dell'amplificatore. Alimentavo il tutto con due batterie al Pb da 12V 2Ah in serie. Sempre entrocontenuto avevo messo un trasformatorino ed un circuito con L200 per la ricarica delle batterie. Si poteva anche alimentare a 12V ma la potenza calava a circa 3+3W su 4ohm anche se NE parla di 6+6W (bastava leggere il datasheet
).
Nonostante la provenienza NE dell'amplificatore, il tutto ha funzionato subito più che soddisfacentemente.
Ho descritto questo progettino solo per dare spunti, sono ovviamente possibili ampie modifiche.
Se è di interesse, posso postare foto.
PS: il kit non è più disponibile, ma non credo sia un problema trovare/realizzare amplificatori sostitutivi (e di questo si sta già parlando nel thread).
Avevo fatto una cassa attiva di legno (circa 30x20x15cm) con sul frontale due economici altoparlanti a larga banda per auto (130mm/4ohm) ed internamente avevo fissato un kit Nuova Elettronica LX508 (TDA2009 + 2xTL072 per preamplificazione e controlli) di circa 10+10W alimentato a 24 V. Ovviamente, essendo la chitarra monofonica, avevo unito insieme i due ingressi dell'amplificatore. Alimentavo il tutto con due batterie al Pb da 12V 2Ah in serie. Sempre entrocontenuto avevo messo un trasformatorino ed un circuito con L200 per la ricarica delle batterie. Si poteva anche alimentare a 12V ma la potenza calava a circa 3+3W su 4ohm anche se NE parla di 6+6W (bastava leggere il datasheet
Nonostante la provenienza NE dell'amplificatore, il tutto ha funzionato subito più che soddisfacentemente.
Ho descritto questo progettino solo per dare spunti, sono ovviamente possibili ampie modifiche.
Se è di interesse, posso postare foto.
PS: il kit non è più disponibile, ma non credo sia un problema trovare/realizzare amplificatori sostitutivi (e di questo si sta già parlando nel thread).
-

FedericoSibona
5.022 3 5 8 - Master

- Messaggi: 3951
- Iscritto il: 19 mar 2013, 11:43
0
voti
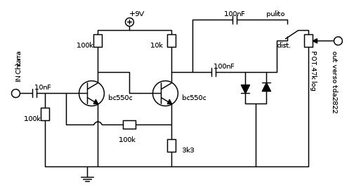
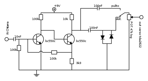
Allora, il preamplificatore lo trovato qui:
http://www.grix.it/viewer.php?page=8659
Ho provato tutto, pre + finale e funziona. Ho fatto in fidocadj il preamplificatore per eventuali modifiche, se serve faccio anche lo schema del finale ma dovrebbe andare perché l'ho preso dal datasheet e lo provato.
Nel pre c'è anche la distorsione che forse non userò
Ho usato una batteria 9V per alimentare.
Ma la cosa più importante è la qualità che è scarsa, c'è molto fruscio ma forse perché sto lavorando su una bread board, tutto aperto, cavi volanti!
Volevo mettere il progetto in un contenitore di legno, il circuito lo faccio su millefori e userò cavi schermati per l'ingresso, il volume e l'uscita. Che ne dite il fruscio se ne andrà? Altri accorgimenti?
Grazie!
http://www.grix.it/viewer.php?page=8659
Ho provato tutto, pre + finale e funziona. Ho fatto in fidocadj il preamplificatore per eventuali modifiche, se serve faccio anche lo schema del finale ma dovrebbe andare perché l'ho preso dal datasheet e lo provato.
Nel pre c'è anche la distorsione che forse non userò
Ho usato una batteria 9V per alimentare.
Ma la cosa più importante è la qualità che è scarsa, c'è molto fruscio ma forse perché sto lavorando su una bread board, tutto aperto, cavi volanti!
Volevo mettere il progetto in un contenitore di legno, il circuito lo faccio su millefori e userò cavi schermati per l'ingresso, il volume e l'uscita. Che ne dite il fruscio se ne andrà? Altri accorgimenti?
Grazie!
1
voti
ma cosa intendi per "fruscio" ? Io per fruscio intendo il "soffio" di amplificazione che non c'entra con la schermatura ma si può attenuare (o comunque ridurre a livelli accettabili, se non eliminare del tutto) semplicemente limitando "in alto"la banda passante anche con un condensatorino semplice semplice messo tra il segnale e il riferimento (puoi sperimentare con un ceramichetto partendo da 150 pF e aumentando finché ti aggrada, non metterlo troppo grosso di capacità che poi ti taglia anche gli acuti del suono); per quanto riguarda il ronzio (intendevi quello ?) "di alternata" devi invece obbligatoriamente racchiudere (per farla semplice
P.s. Lascia perdere la breadboard che ti crea solo casini... usa millefori e saldatore, così ti impratichisci anche a saldare."Non farei mai parte di un club che accettasse la mia iscrizione" (G. Marx)
-

claudiocedrone
21,3k 4 7 9 - Master EY

- Messaggi: 15302
- Iscritto il: 18 gen 2012, 13:36
32 messaggi
• Pagina 1 di 4 • 1, 2, 3, 4
Torna a Elettronica e spettacolo
Chi c’è in linea
Visitano il forum: Nessuno e 23 ospiti

Elettrotecnica e non solo (admin)
Un gatto tra gli elettroni (IsidoroKZ)
Esperienza e simulazioni (g.schgor)
Moleskine di un idraulico (RenzoDF)
Il Blog di ElectroYou (webmaster)
Idee microcontrollate (TardoFreak)
PICcoli grandi PICMicro (Paolino)
Il blog elettrico di carloc (carloc)
DirtEYblooog (dirtydeeds)
Di tutto... un po' (jordan20)
AK47 (lillo)
Esperienze elettroniche (marco438)
Telecomunicazioni musicali (clavicordo)
Automazione ed Elettronica (gustavo)
Direttive per la sicurezza (ErnestoCappelletti)
EYnfo dall'Alaska (mir)
Apriamo il quadro! (attilio)
H7-25 (asdf)
Passione Elettrica (massimob)
Elettroni a spasso (guidob)
Bloguerra (guerra)



