Riduttore
Moderatori:
carloc,
g.schgor,
BrunoValente,
IsidoroKZ
45 messaggi
• Pagina 2 di 5 • 1, 2, 3, 4, 5
0
voti
[11] Re: Riduttore
la soluzione che sto adottando in questo momento è una batteria sola , ma a camion spento la batteria scend sotto i 12 volt , quindi puo andare bene , ma non è la soluzione ideale.Forse quelli su ebay sarebbero consigliati , ma cio toglie alla realizzazione personale.Quindi se c'è qualcuno che se ne intende piu di me ( e ci sono ) mi deve dare una dritta ( sempre per cortseia)sul circuito da me postato. Io credo che l'assorbimento di un cb non va oltre i 2 ampere , al massimo petra arrivare a 3 , ma non credo!
0
voti
[12] Re: Riduttore
Mah, sul consumo non starei cosi' basso ma, obiettivamente, le mie esperienze di CB sono molto lontane nel tempo..........
Ho gia' fatto le mie osservazioni [punto 9] al tuo circuito (non so se le hai lette); tieni comunque in considerazione che anche solo grazie alla differenza di tensione (12/24) la dissipazione sara' piuttosto sostanziosa.
Ho gia' fatto le mie osservazioni [punto 9] al tuo circuito (non so se le hai lette); tieni comunque in considerazione che anche solo grazie alla differenza di tensione (12/24) la dissipazione sara' piuttosto sostanziosa.
marco
0
voti
[14] Re: Riduttore
FedericoSibona ha scritto:Mar48, è possibile conoscere marca e modello del tuo CB?
Si almeno cosi' vediamo in effetti quanto consuma; io, ma parlo del 63/64, ricordo consumi molto superiori specie in trasmissione.
marco
0
voti
[15] Re: Riduttore
Midland Alan 48 40 canali !
Di fabbrica senza modiiche!
Notare bene il riduttor deve essere allaggiato in un punto che non è accessibile e quindi non posso accenderlo e spegnerlo tutte la volte che uso il cb!
Di fabbrica senza modiiche!
Notare bene il riduttor deve essere allaggiato in un punto che non è accessibile e quindi non posso accenderlo e spegnerlo tutte la volte che uso il cb!
0
voti
[16] Re: Riduttore
Mar48 ha scritto:Notare bene il riduttor deve essere allaggiato in un punto che non è accessibile e quindi non posso accenderlo e spegnerlo tutte la volte che uso il cb!
Spero che questo punto sia areato e che possa ospitare un generoso dissipatore.
marco
0
voti
[17] Re: Riduttore
consideriamo il fatto che quando usiamo il cb , non siamo sempre in trasmissione ( il momento che assorbe di piu) e poi non sempre è acceso.se il baracco non ha nessun problema ;onde stazionarie e vbia discorrendo , l'assorbomento non dovrebbe essere alto . In quanto ad alette ne ho a scatafasci, grandi e piccine, e poi sul mio camion si puo trovare benissimo il punto dove c'è una buona ventilazione.
0
voti
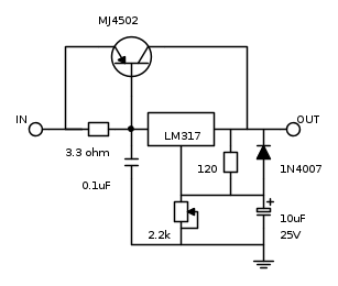
[19] Re: Riduttore
se lo schema è quello e devo sostituire solo il transistor vorrei sapere di che tipo devo metterlo , suppongo un mosfet pnp! Se lo schema è diverso, puoi farlo se non ti dispiace!
0
voti
[20] Re: Riduttore
Ho messo un MJ4502 per le sue "generose" doti ma, se effettivamente non vai oltre i 2/2.5A, puoi sostituirlo con un MJ2955 (entrambi in contenitore TO3); se poi, per problemi di spazio, preferisci un transistor in contenitore TO220, il secondo lo trovi e il primo, puoi sostituirlo con un TIP36C.
marco
45 messaggi
• Pagina 2 di 5 • 1, 2, 3, 4, 5
Chi c’è in linea
Visitano il forum: Nessuno e 157 ospiti

Elettrotecnica e non solo (admin)
Un gatto tra gli elettroni (IsidoroKZ)
Esperienza e simulazioni (g.schgor)
Moleskine di un idraulico (RenzoDF)
Il Blog di ElectroYou (webmaster)
Idee microcontrollate (TardoFreak)
PICcoli grandi PICMicro (Paolino)
Il blog elettrico di carloc (carloc)
DirtEYblooog (dirtydeeds)
Di tutto... un po' (jordan20)
AK47 (lillo)
Esperienze elettroniche (marco438)
Telecomunicazioni musicali (clavicordo)
Automazione ed Elettronica (gustavo)
Direttive per la sicurezza (ErnestoCappelletti)
EYnfo dall'Alaska (mir)
Apriamo il quadro! (attilio)
H7-25 (asdf)
Passione Elettrica (massimob)
Elettroni a spasso (guidob)
Bloguerra (guerra)





