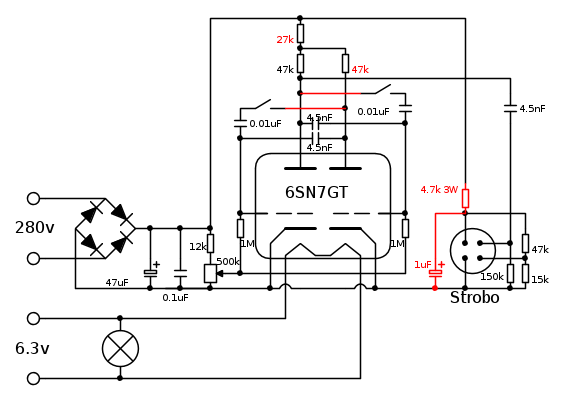
Nello schema ci sono già una resistenza da 12k ed un potenziometro da 500k che di fatto, se messi due condensatori in serie, svolgono la funzione della resistenza di livellamento tra i due
forse mettere una resistenza da 220k in parallelo potrebbe evitare lo stress alla resistenza da 12k ed al potenziometro, ma non so se potrebbe essere d'aiuto per il problema del surriscaldamento dell'elettrolitico
a parità di capacità, l'elettrolitico invece di un radiale di piccole dimensioni come quelli utilizzati sulle PCB è meglio che sia uno che abbia le dimensioni maggiori che trovi, disperde meglio il calore
prediligi quelli adatti per alimentatori switching e con indicazione di temperatura sopportata maggiore
Ricorda che gli elettrolitici, anche se mai usati, se sono rimasti in magazzino per molto tempo è meglio non usarli in favore dell'utilizzo di prodotti il più recenti possibile
K
Strano circuito ritrovato in cantina
Moderatori:
carloc,
g.schgor,
BrunoValente,
IsidoroKZ
0
voti

"Non farei mai parte di un club che accettasse la mia iscrizione" (G. Marx)
-

claudiocedrone
21,3k 4 7 9 - Master EY

- Messaggi: 15302
- Iscritto il: 18 gen 2012, 13:36
0
voti
claudiocedrone ha scritto:Anche aumentare troppo la capacità di livellamento non va bene, ne risentono in questo caso i diodi del raddrizzatore poiché il valore medio della corrente cresce molto più del valore di picco
Il ponte è decisamente sovradimensionato, sopporta circa 8A, guardo se ho qualche condensatore con piu capacità in giro per casa con tensione alta.
Kagliostro ha scritto:Ricorda che gli elettrolitici, anche se mai usati, se sono rimasti in magazzino per molto tempo è meglio non usarli in favore dell'utilizzo di prodotti il più recenti possibile
Forse è per questo...
claudiocedrone ha scritto::-) ScusaKagliostro, non mi è chiaro il perché la presenza del resistore+potenziometro dovrebbe supplire alla mancanza dei resistori di equalizzazione
(ho appena guardato lo schema); fermo restando tutto il resto (gli elettrolitici bisogna che siano pienamente efficienti e adatti)
Mave potrebbe chiarire meglio cosa ha messo e come (magari anche indicando le tensioni di isolamento dei condensatori non elettrolitici che ha usato) e se si è chiarito anche il fatto della polverina nel tubo che ha nominato in uno dei post.
Beh, oddio, allora... gli elettrolitici 450V e gli altri 630V come minimo. Riguardo la polverina...
P.S. è successa una cosa disarmante: la guida che c'è in mezzo ai pin della 6NS7 si è rotta staccandosi dal corpo principale, questo è successo estraendola dal suo zoccolo.
Ma la valvola funziona comunque. 
Ultima modifica di
Mave il 23 giu 2013, 2:21, modificato 1 volta in totale.
0
voti
P.s. Confessa, ci stai prendendo in giro, vero "Non farei mai parte di un club che accettasse la mia iscrizione" (G. Marx)
-

claudiocedrone
21,3k 4 7 9 - Master EY

- Messaggi: 15302
- Iscritto il: 18 gen 2012, 13:36
0
voti
No, allora, prima di tutto mettiamo in chiaro un paio di cose.
Primo, non sto prendendo in giro nessuno.
Secondo, il condensatore che è montato ora è nuovo, comprato pochi giorni fa, e quello appunto scalda.
Terzo, il tubo (1D21) anche facendolo funzionare correttamente il condensatore si scalda.
Primo, non sto prendendo in giro nessuno.
Secondo, il condensatore che è montato ora è nuovo, comprato pochi giorni fa, e quello appunto scalda.
Terzo, il tubo (1D21) anche facendolo funzionare correttamente il condensatore si scalda.
0
voti

"Non farei mai parte di un club che accettasse la mia iscrizione" (G. Marx)
-

claudiocedrone
21,3k 4 7 9 - Master EY

- Messaggi: 15302
- Iscritto il: 18 gen 2012, 13:36
0
voti
Ho capito cosa intendi, ora cerco di rendere l'idea:
La freccia rossa indica il tubo di vetro che si è leggermente crepato in cima.
Questo fa in modo che se i lampi sono a frequenze molto basse con molte probabilità il gas si accende nell'area verde a causa quello spazietto non isolato (si tratta comunque di una crepa piccolissima)
Quando la si mette in una posizione particolare o si aumenta la frequenza riprende ad accendersi nell'area blu.
Questo mi fa pensare che se il tubo accende sull'area blu non ci sono problemi perché non può esserci una via di mezzo, cioè o si accende sopra o sotto.
Aggiungo anche che se si accendesse sotto lo farebbe in modo diverso ma senza molte differenze da prima(sopra).
Ho detto una marea di FESSERIE?
P.S. questa è la mia idea e con molte probabilità è sbagliata, ma io credo sia cosi. Ditemi voi...
La freccia rossa indica il tubo di vetro che si è leggermente crepato in cima.
Questo fa in modo che se i lampi sono a frequenze molto basse con molte probabilità il gas si accende nell'area verde a causa quello spazietto non isolato (si tratta comunque di una crepa piccolissima)
Quando la si mette in una posizione particolare o si aumenta la frequenza riprende ad accendersi nell'area blu.
Questo mi fa pensare che se il tubo accende sull'area blu non ci sono problemi perché non può esserci una via di mezzo, cioè o si accende sopra o sotto.
Aggiungo anche che se si accendesse sotto lo farebbe in modo diverso ma senza molte differenze da prima(sopra).
Ho detto una marea di FESSERIE?
P.S. questa è la mia idea e con molte probabilità è sbagliata, ma io credo sia cosi. Ditemi voi...

5
voti
Credo di aver capito perché il condensatore scalda.
Nel tuo schema originale che è questo...
...tra le varie cose mancano la resistenza e il condensatore che lo scorso settembre ti segnalai qui:
...e tenendo conto della saggia intuizione di
DarwinNE
Si arriva a sospettare che scalda perché evidentemente non hai apportato le modifiche che ti consigliai.
Mi sbaglio?
Comunque, per quanto riguarga il nuovo condensatore da 1uF, è meglio se ne monti uno plastico invece che elettrolitico
Nel tuo schema originale che è questo...
...tra le varie cose mancano la resistenza e il condensatore che lo scorso settembre ti segnalai qui:
BrunoValente ha scritto:Prendendo spunto dallo schema diRenzoDF apporterei le modifiche in rosso.
Non mi sembra corretto che la lampada si accenda con la scarica capacitiva del condensatore da 47uF che è eccessivamente grande e che, prima di caricarsi di nuovo tra un lampo e l'altro, smetterebbe di tenere in piedi l'oscillatore e che poi, essendo direttamente collegato al ponte, non avrebbe modo di scaricarsi facilmente. Credo sarebbe meglio se l'energia per il lampo venisse accumulata in un condensatore dedicato più piccolo che manca nel circuito diMave e che invece è presente nello schema di
RenzoDF.
...e tenendo conto della saggia intuizione di
DarwinNE ha scritto:Mi fa venire l'impressione che la corrente RMS nel condensatore sia piuttosto elevata e quindi il condensatore soffre per lo stress.
Si arriva a sospettare che scalda perché evidentemente non hai apportato le modifiche che ti consigliai.
Mi sbaglio?
Comunque, per quanto riguarga il nuovo condensatore da 1uF, è meglio se ne monti uno plastico invece che elettrolitico
-

BrunoValente
39,6k 7 11 13 - G.Master EY

- Messaggi: 7796
- Iscritto il: 8 mag 2007, 14:48
0
voti
non mi è chiaro il perché la presenza del resistore+potenziometro dovrebbe supplire alla mancanza dei resistori di equalizzazione
in effetti non può, probabilmente stavo dormendo
K
p.s.: se potessi mi auto assegnerei una nota di demerito
-

Kagliostro
6.396 4 5 7 - Master

- Messaggi: 4830
- Iscritto il: 19 set 2012, 11:32
Chi c’è in linea
Visitano il forum: Google Adsense [Bot] e 96 ospiti

Elettrotecnica e non solo (admin)
Un gatto tra gli elettroni (IsidoroKZ)
Esperienza e simulazioni (g.schgor)
Moleskine di un idraulico (RenzoDF)
Il Blog di ElectroYou (webmaster)
Idee microcontrollate (TardoFreak)
PICcoli grandi PICMicro (Paolino)
Il blog elettrico di carloc (carloc)
DirtEYblooog (dirtydeeds)
Di tutto... un po' (jordan20)
AK47 (lillo)
Esperienze elettroniche (marco438)
Telecomunicazioni musicali (clavicordo)
Automazione ed Elettronica (gustavo)
Direttive per la sicurezza (ErnestoCappelletti)
EYnfo dall'Alaska (mir)
Apriamo il quadro! (attilio)
H7-25 (asdf)
Passione Elettrica (massimob)
Elettroni a spasso (guidob)
Bloguerra (guerra)


