Allora vi aggiorno:
Se premo il pulsante mentre sto misurando la tensione sul pin con valore logico alto effettivamente il valore cambia. Se invece misuro la tensione, stacco il multimetro e poi rimisuro il valore non è cambiato
Accensione alternata di due led comandata da un pulsante
Moderatori:
carloc,
g.schgor,
BrunoValente,
IsidoroKZ
0
voti
Sul pin14?
-

PietroBaima
90,7k 7 12 13 - G.Master EY

- Messaggi: 12206
- Iscritto il: 12 ago 2012, 1:20
- Località: Londra
0
voti
bene. Fai la modifica che ti ho segnalato.
-

PietroBaima
90,7k 7 12 13 - G.Master EY

- Messaggi: 12206
- Iscritto il: 12 ago 2012, 1:20
- Località: Londra
0
voti
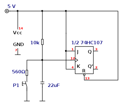
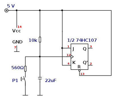
ok, usa la C da 22uF che avevi per l'antirimbalzo, allora, e guarda cosa succede.
-

PietroBaima
90,7k 7 12 13 - G.Master EY

- Messaggi: 12206
- Iscritto il: 12 ago 2012, 1:20
- Località: Londra
0
voti
No, devi realizzare questo circuito:
-

PietroBaima
90,7k 7 12 13 - G.Master EY

- Messaggi: 12206
- Iscritto il: 12 ago 2012, 1:20
- Località: Londra
0
voti
ovviamente non rimuovere la capacità da 100nF tra Vcc e GND
-

PietroBaima
90,7k 7 12 13 - G.Master EY

- Messaggi: 12206
- Iscritto il: 12 ago 2012, 1:20
- Località: Londra
0
voti
col condensatore da 22uF il pin3 va a 0 solo se tengo premuto il pulsante (e mentre mantengo premuto il pin2 va al valore logico alto), appeno rilascio il pulsante il pin3 torna al valore logico 1
Chi c’è in linea
Visitano il forum: Nessuno e 89 ospiti

Elettrotecnica e non solo (admin)
Un gatto tra gli elettroni (IsidoroKZ)
Esperienza e simulazioni (g.schgor)
Moleskine di un idraulico (RenzoDF)
Il Blog di ElectroYou (webmaster)
Idee microcontrollate (TardoFreak)
PICcoli grandi PICMicro (Paolino)
Il blog elettrico di carloc (carloc)
DirtEYblooog (dirtydeeds)
Di tutto... un po' (jordan20)
AK47 (lillo)
Esperienze elettroniche (marco438)
Telecomunicazioni musicali (clavicordo)
Automazione ed Elettronica (gustavo)
Direttive per la sicurezza (ErnestoCappelletti)
EYnfo dall'Alaska (mir)
Apriamo il quadro! (attilio)
H7-25 (asdf)
Passione Elettrica (massimob)
Elettroni a spasso (guidob)
Bloguerra (guerra)
pigreco]=π